开始报名!南城事业单位招聘,29个岗位

  

  东莞又上新一批优质靓岗

  多镇街多岗位

  最高补助500万元!

  赶紧下滑了解

  南城事业单位招聘29个岗位

  东莞市南城街道机关事业单位招聘

  编外工作人员公告

  因工作需要,我街道拟公开招聘20名编外办事员和9名编外专业技术人员,现将有关事项通告如下:

  一、招聘职位

  详见《东莞市南城街道机关事业单位招聘编外工作人员职位表》。

  二、应聘条件

  (一)符合招聘岗位要求。

  (二)思想政治素质好,遵纪守法,作风正派,具有良好的职业道德,团队合作意识强。

  (三)身体健康,能胜任应聘岗位的工作。

  (四)具有扎实专业基础知识,较强的专业技能水平及语言表达能力。

  (五)涉嫌违法违纪,正在接受审查尚未作出结论的,或其它不符合招聘条件的人员,不接受报名。

  (六)2023年7月31日前取得全日制普通高等院校毕业证、学位证的毕业生和具有国家承认的全日制本科及以上学历、学士及以上学位的社会人员。

  (七)报考年龄为18至35周岁(即1987年4月1日至2005年3月31日期间出生)。具有中级职称的专业技术人员报考年龄放宽到40周岁(即1982年4月1日以后出生)。

  三、薪酬待遇

  (一)办事员按照编外聘用合同工薪酬标准提供待遇:约9.3万元/年(含个人及单位部分五险一金)。

  (二)专业技术人员按照职称对应提供待遇,初级:约12.6万元/年、中级:约15.4万/年、高级:约17万/年(均含个人及单位部分五险一金)。

  四、报名办法

  本次报名采用网上报名和现场复审相结合的方式进行。

  (一)网上报名

  报考人员应认真阅读本公告及报考岗位要求,准确把握报考岗位的具体条件,确认符合后,于2023年3月20日上午8:30至3月26日下午5:30登录报名系统进行网上报名(网址:https://www.qgsydw.com/)。报考人员在报名系统完善个人信息后,选择一个职位报名,每人只能选择一个职位报名。在网上报名系统能保存信息并打印报名表的,即网上报名成功(系统显示报名状态“未审核”指的是现场复审未审核)。

  (二)现场复审

  1、现场复审所需材料

  ①报名系统打印的报名表1份;

  ②身份证原件及复印件1份;

  ③户口簿原件及复印件1份(户主和本人页);

  ④学历、学位证书(未取得学历、学位证书的应届毕业生带就业推荐表和学生证)原件及复印件1份;

  ⑤职称、职业资格证书原件及复印件1份;

  ⑥岗位条件要求的有关证明材料及复印件1份(工作经验年限证明提供社保流水单或劳动合同副本);

  ⑦党员身份需提供所在党支部盖章证明1份。

  2、现场复审时间地点

  时间:2023年3月27日至3月31日上午8:30至12:00,下午2:00至4:30。

  地点:东莞市南城街道政务服务中心办事大厅(西平社区东骏路22号宏图科技中心3号楼)。

  3、现场复审流程

  网上报名成功后,报考人员需提前预约进行现场复审的时间。于预约时间内携带现场复审所需材料前往南城街道政务服务中心办事大厅进行现场复审。

  现场复审1个工作日后,可到网上报名系统查询审核状态。审核通过的显示为“审核通过”,审核未通过的显示为“不通过”。现场复审通过才能参加笔试,未按规定进行现场复审或现场复审不通过的即报名不成功,不能参加笔试。(请报考人员尽早前往现场进行复审,避免预约不到。)

  4、现场复审预约流程

  预约请关注“i莞家”微信公众号,选择“预约办事”→选择“在线预约小程序版”→选择“我要预约”→首次登录需填写个人信息和进行人脸识别→选择“南城街道政务服务中心”→选择“党建工作办”→选择“2023年编外工作人员现场复审”→选择相对应业务及预约时间段等,按照提示操作即可完成办事预约。进入办事大厅需戴口罩。

  (三)咨询电话

  1、0769-23198329(董小姐)、0769-22425511(李小姐),现场复审期间无人接听。

  2、2023年3月27日至3月31日现场复审期间请打:0769-21714616(董小姐、李小姐)

  五、考试

  采用笔试+面试的方式进行。笔试、面试成绩均采用百分制。笔试成绩、面试成绩和考试总成绩的合格分数线由南城街道党建工作办划定。

  (一)打印准考证

  在报名网站上打印准考证,打印时间以短信方式进行通知。报考者参加笔试、面试、体检必须同时携带准考证和本人有效居民身份证(与报名时一致)。

  (二)笔试

  考生须携带准考证和身份证原件参加笔试。笔试时间、地点待定,以准考证上的信息为准。考试形式为行政能力测试+申论的综合试卷。

  (三)面试

  面试前将对面试人员的资格再次进行审核确认,如发现不符合报名条件的报考人员,则笔试成绩无效,不能参加面试,请各报考人员务必确认符合所报岗位的要求。

  面试人员根据笔试成绩从高分到低分进行排序,按各岗位招聘人数1:3比例确定。进入面试人数如达不到1:3的比例,可按实际入围人数进行面试,但用人方有权放弃该岗位的招录。

  面试采用结构化面试方式,主要测试应试人员的临场应变、综合分析和专业知识等能力。面试时间、地点另行通知。

  (四)考试成绩计算

  考试总成绩=笔试成绩×50%+面试成绩×50%。考试结束后,根据考生考试总成绩从高分到低分进行排序,如出现总成绩相同的情况,则按照笔试成绩从高分到低分进行确定。按各岗位拟招聘人数确定等额的体检人选。

  (五)考试成绩公布

  笔试成绩、面试成绩将在报名网站进行公布。查询时间将以短信方式进行通知。

  查询网址:https://www.qgsydw.com/

  六、相关事项

  (一)应聘者在报名及应聘过程中如出现弄虚作假、隐瞒真实情况等情况的,取消报名资格和录用资格。

  (二)应聘者经笔试、面试、体检、政审合格后,择优录用,聘用人员必须服从安排。

  (三)本通告由南城街道党建工作办负责解释。

  附件:2023年东莞市南城街道机关事业单位招聘编外工作人员职位表(扫描二维码获取):

  

  东莞市南城街道党建工作办公室

  紧缺岗位预报名

  东莞市公开引进基础教育人才

  《东莞市教育事业发展第十四个五年规划和2035年远景目标纲要》提出,要打造新时代莞邑良师队伍,保障教育高层次人才编制,落实人才激励政策,建立人才引进绿色通道,加快引进人才速度。为锻造“莞邑良师”队伍,加快我市基础教育的高质量发展,东莞市教育局面向全国公开引进中小学正、副校长、各学段各学科优秀教师。

  东莞市公开引进

  基础教育人才岗位需求表

  (2023年第一批)

  

  一、引进对象

  1、不超过45周岁,具有中学教师副高级及以上职称,2年以上中学正、副校长或5年以上中层干部任职经历的管理人才。

  2、不超过45周岁,具有中小学教师副高级及以上职称,2年以上小学正、副校长或3年以上中层干部任职经历的管理人才。

  3、不超过45周岁,具有中小学副高级及以上教师职称或中职教育中级及以上教师职称的教研人才。

  4、不超过45周岁,具有中小学(中职)教师系列相应学科副高级及以上职称的教师人才,正高级教师可将年龄放宽到不超过50周岁;或不超过45周岁,同时具备中小学(中职)教师系列中级及以上职称和硕士研究生及以上学历学位的教师人才。

  5、不超过40周岁,取得博士研究生学历学位的青年人才。

  6、不超过45周岁,具有本科及以上学历,相应学科中级及以上教师职称,且符合以下条件的教师人才:

  ①中小学数学、科学、信息技术、心理健康、物理、生涯教育等学科教师,职业教育类专业课教师和特殊教育类教师岗位不作奖项和荣誉称号的要求。

  ②中小学语文、英语、化学、生物、地理、历史、政治(道德与法治)、音乐、体育、美术、通用技术、综合实践等学科教师和学前教育教师岗位须符合以下条件之一:获得地级市及以上党委、人民政府,或教育等行政部门颁发的先进工作者(优秀教师)等荣誉称号;或获得地级市及以上教育行政部门颁发的名师(名班主任、名校长)工作室主持人、学科带头人、教学能手等称号;或在地级市及以上教育等行政部门,教育研究院(室)及教育学会专业委员会举办的各种教学比赛、技能专项比赛中获个人市级一等奖或省级二等奖及以上奖项;或辅导学生参加省、市教育行政部门,教育研究院,教育学会专业委员会举办的各种学科类、科创类等比赛,个人获市级以上优秀指导教师称号。

  二、引进条件

  (一)?基本条件

  1、政治素质过硬。拥护“两个确立”,牢固树立“四个意识”,坚定“四个自信”,坚决做到“两个维护”,认真贯彻党的教育方针。

  2、职业道德良好。具备良好的品行和职业道德,没有严重违反师德师风记录,无违法犯罪记录。

  3、身心健康,具备适应岗位要求的身体条件。

  4、具有扎实的教育教学理论基础和先进的教育教学理念,能熟练运用现代教育教学技术,有较丰富的教育教学实践经验。

  5、法律法规规定的其他条件。

  (二)具体条件

  1、学历要求。具有我国国民教育系列或国(境)外本科及以上学历。

  2、专业要求。取得的专业技术职称专业须与应聘岗位的职称专业相符,引进博士研究生的学历专业须与应聘岗位专业相符或相近。通过评审或认定程序取得的省外专业技术职称,应当符合《广东省人力资源和社会保障厅关于印发广东省职称评审管理服务实施办法及配套规定的通知》有关条件要求,否则视同无效,取消考核资格。

  3、教师资格证要求。除博士研究生和职业教育类专业课岗位外,其他岗位均须持有相应的教师资格证,但博士研究生和职业教育类专业课岗位引进对象须承诺在正式入职前取得相应教师资格。

  三、薪酬待遇

  我市公办中小学校属事业单位,经费由财政核拨,被聘用者为事业编制,享受国家政策规定的薪酬待遇,工资福利待遇由财政保障。

  同时,符合我市特色人才特殊政策、百名博士专业人才计划、基础教育高层次人才引进和提升暂行实施办法等政策规定条件的人才可享受相应待遇。详情见下:

  (一)特色人才

  

  (二)博士专业人才

  符合相关条件的新引进的35岁以下的博士研究生,可享受一次性安家补助20万元和生活津贴30万元(分5年发放)。

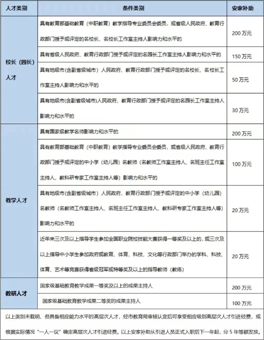
  (三)基础教育高层次人才

  

  

  ▲识别二维码查看详情

  东莞市消防救援支队

  招录政府专职消防员

  东莞市消防救援支队面向社会公开招录37名政府专职消防员。

  一、岗位职责

  政府专职消防队员:承担灭火救援、社会救助、事故灾难、自然灾害等应急救援任务。

  政府专职消防文员:主要负责协助公文处理、防火检查、宣传培训、财务会计、火场勘察、视频制作等工作。

  二、薪酬待遇

  年薪参照东莞市政府第三类聘员标准(具体以招录单位实际情况为准)。

  三、招录单位、报名时间及方式

  (一)战勤保障科

  1、招录岗位和人数

  政府专职消防队员:战斗员5人。

  2、报名时间和地点

  (1)时间:即日起至2023年3月30日。

  (2)地点:东莞市消防救援支队四楼战勤保障科。

  3、联系方式

  联系人:王女士

  联系电话:18218119888

  4、报名方式

  本人现场报名、网上报名。

  采取网上报名的,请将报名材料提交至战勤保障科邮箱并告知招录联系人,本人需在报名结束前到报名点进行现场确认,逾期视为自动放弃。

  邮箱:xf_zqbzk@163.com

  (二)滨海湾新区大队

  1、招录岗位和人数

  政府专职消防队员:战斗员3人,船长1人。

  2、报名时间和地点

  (1)时间:即日起至2023年3月30日。

  (2)地点:东莞市沙田镇立沙岛防汛通道四22号。

  3、联系方式

  专职队联系人:陈先生

  联系电话:

  0769-88660763

  13431546404

  4、报名方式

  网上报名方式,请将报名材料发送到滨海湾新区大队邮箱并告知招录联系人。

  邮箱:479232489@qq.com

  (三)沙田大队

  1、招录岗位和人数

  政府专职消防队员:灭火战斗员4人。

  2、报名时间和地点

  (1)时间:即日起至2023年3月30日

  (2)地点:东莞市沙田镇沿河路149号(东莞市消防救援支队沙田大队)

  3、联系方式

  联系人:郭生、梁生

  联系电话:

  13925532658

  13802377646

  0769-88861654

  4、报名方式

  网上报名,请将报名材料提交至沙田大队邮箱并告知招录联系人。

  邮箱:1906844082@qq.com

  (四)南城大队

  1、招录岗位和人数

  政府专职消防队员:战斗员3人。

  2、报名时间和地点

  (1)时间:即日起至2023年3月30日

  (2)地点:东莞市南城街道塘贝北路。(东莞市消防救援支队南城大队)

  3、联系方式

  联系人:黄先生、郭先生

  联系电话:

  13532330878

  13929444119

  4、报名方式

  网上报名方式,请将报名材料发送到南城大队邮箱并告知招录联系人。

  邮箱:1539483134@qq.com

  (五)望牛墩大队

  1、招录岗位和人数

  政府专职消防队员:消防车驾驶员3人、灭火战斗员3人。

  2、报名时间和地点

  (1)时间:即日起至2023年3月30日

  (2)地点:东莞市望牛墩镇汇源路16号

  3、联系方式

  联系人:陈先生

  联系电话:

  13729906265

  0769-88552119

  4、报名方式

  本人现场报名、网上报名。采取网上报名的,请将报名材料提交至望牛墩消防救援大队邮箱并告知招聘联系人,本人需在报名结束前到报名点进行现场确认,逾期视为自动放弃。

  邮箱:1761991354@qq.com

  (六)虎门大队

  1、招录岗位和人数

  政府专职消防队员:消防车驾驶员5人(持准驾A1、A2、B2驾驶证,并具有2年以上驾龄及特殊专业人才,条件可适当放宽,原则上不超过33周岁)、灭火战斗员10人。

  2、报名时间和地点

  (1)时间:即日起至2023年3月30日

  (2)地点:东莞市虎门镇人民北路392号

  3、联系方式

  联系人:李生

  联系电话:

  0769-85011663

  15018289636

  4、报名方式

  网上报名,请将报名材料提交至虎门大队邮箱并告知招录联系人。

  邮箱:3116263526@qq.com

  以上招录单位报名时间为每天上午9:00至11:30,下午15:00至17:00。

  东莞寮步医院招聘编制外人员

  东莞市寮步医院是寮步镇下属公益二类事业单位。现根据《东莞市机关事业单位招聘聘用人员管理办法》、《东莞市公立医院工作人员岗位聘用管理实施意见(试行)》的规定,决定招聘26名纳入岗位管理的编制外人员。现将有关事项公告如下:

  一、招聘岗位和要求

  本次招聘21个岗位共26人,具体岗位情况和要求见岗位表。

  二、薪酬待遇

  按照《东莞市公立医院薪酬制度改革实施方案》和《东莞市寮步医院的薪酬绩效分配方案》的薪酬标准提供待遇。

  三、招聘程序

  1、报名基本条件:

  (1)符合招聘岗位要求(见岗位表);

  (2)具有中华人民共和国国籍,思想政治素质好,遵纪守法,作风正派,具有良好的职业道德,团队合作意识强;

  (3)身体健康,能胜任应聘岗位的工作;

  (4)有志于从事卫生健康事业,具有扎实专业基础知识,较强的专业技能水平及语言表达能力;

  (5)年龄以岗位表为准;

  (6)涉嫌违法违纪,正在接受审查尚未作出结论的,近两年内在广东省机关事业单位招录(聘)考试、体检或考察中存在违纪行为的,在读普通高等院校学生、现役军人、机关事业单位服务期未满的在编在职人员或其它不符合公立医院招聘条件的人员,不接受其报名。

  2、报名方法:

  现场报名或者网上报名。每位应聘者只能报考一个岗位。

  报名提交的资料:

  (1)身份证原件及复印件1份;

  (2)学历、学位、职称、技能资格证书原件及复印件各1份;

  (3)工作经验证明(岗位表里有要求的,则提供劳动合同或社保缴费证明)1份;

  (4)近期一寸免冠正面照片3张;

  (5)机关事业单位正式工作人员报考须提供工作单位同意报考的书面证明1份;

  (6)国(境)外留学归来人员须提供教育部留学服务中心境外学历、学位认证材料原件及复印件各1份;

  (7)原工作单位为东莞市医疗机构(包括公立和民营)的考生,须出示工作单位同意报考的书面证明1份,否则不予参加面试;

  (8)《东莞市公立医院招聘纳入岗位管理的编制外人员报名表》(黑钢笔填写或打印)1份;

  (9)个人简历和其它证明材料各1份;现场报名人员同时需提交上述材料的纸质版和电子版,电子文件用U盘装好,待工作人员复制后交还报名者,同时留下用于反馈报名信息的有效邮箱地址。

  网上报名人员要求提供上述材料的PDF电子扫描版1份(其中东莞市公立医院招聘纳入岗位管理的编制外人员报名表只要包含电子照片的WORD版),文件名格式为:姓名+岗位代码+岗位名称,不按文件名格式投递的电子文件视为无效投递。

  电子文件投递到邮箱:

  lbyyrsk@sina.com

  3、报名时间:

  2023年3月20日至31日(现场报名须在工作日上午8:30至12:00,下午2:30至5:30报名)。

  4、报名地点:

  东莞市寮步镇莞樟路寮城西107号东莞市寮步医院人事科。

  5、咨询电话:

  0769-81199168

  联系人:潘老师、叶老师、尹老师

  

  ▲识别二维码查看详情

  大岭山社卫中心招聘管理人员

  大岭山镇社区卫生服务中心是大岭山镇政府下属公益一类事业单位。现根据《东莞市机关事业单位招聘聘用人员管理办法》、《东莞市公立医院工作人员岗位聘用管理实施意见(试行)》有关规定,决定招聘3名纳入岗位管理的编制外人员。现将有关事项公告如下:

  一、招聘岗位和要求

  本次招聘护理人员3名。具体岗位情况和要求见岗位表。

  二、薪酬待遇

  按照《东莞市公立医院薪酬制度改革实施方案》和《大岭山镇社区卫生服务中心薪酬绩效分配方案》的薪酬标准提供待遇。

  三、招聘程序

  1、报名基本条件

  (1)符合招聘岗位要求(见岗位表);

  (2)具有中华人民共和国国籍,思想政治素质好,遵纪守法,作风正派,具有良好的职业道德,团队合作意识强;

  (3)身体健康,能胜任应聘岗位的工作;

  (4)有志于从事社区卫生服务事业,具有扎实专业基础知识,较强的专业技能水平及语言表达能力;

  (5)具体年龄要求见岗位表。

  (6)涉嫌违法违纪,正在接受审查尚未作出结论的,近两年内在广东省机关事业单位招录(聘)考试、体检或考察中存在违纪行为的,在读普通高等院校学生、现役军人、机关事业单位服务期未满的在编在职人员或其它不符合公立医院招聘条件的人员,不接受其报名。

  2、报名方法

  采用现场报名和网上报名。现场报名填写《东莞市社区卫生服务机构招聘纳入岗位管理的编制外人员报名表》(黑钢笔填写或打印)一份,并附上个人简历。网上报名按照相关要求提交资料,每位应聘者只能报考一个岗位。

  报名提交的资料:

  (1)身份证原件及复印件;

  (2)学历、学位、职称、技能资格证书原件及复印件;

  (3)工作经验证明(提供劳动合同或社保缴费证明);

  (4)近期一寸免冠正面照片3张;

  (5)机关事业单位正式工作人员报考须提供工作单位同意报考的书面证明;

  (6)国(境)外留学归来人员须提供教育部留学服务中心境外学历、学位认证材料原件及复印件;(7)其他材料

  网上报名人员要求提供上述材料的PDF电子扫描版1份(其中东莞市公立医院招聘纳入岗位管理的编制外人员报名表只要包含电子照片的WORD版),文件名格式为:姓名+岗位代码+岗位名称。

  电子文件投递到邮箱:

  dlssqfwzx@126.com

  3、报名时间:

  2023年3月20日至31日(现场报名须在工作日上午8:30至12:00,下午2:30至5:30报名)

  4、报名地点:

  东莞市大岭山镇社区卫生服务中心五楼行政办公室。

  5、咨询电话:

  0769-82783008

  联系人:黄聚香、万舒婷

  

  ▲识别二维码查看原文件

  谢岗镇社卫中心招聘管理人员

  东莞市谢岗镇社区卫生服务中心是东莞市谢岗镇人民政府下属公益一类事业单位。现根据《东莞市机关事业单位招聘聘用人员管理办法》、《东莞市公立医院工作人员岗位聘用管理实施意见(试行)》的规定,决定招聘12名纳入岗位管理的编制外人员。为确保这次招聘公平、公正地进行,特制定以下实施方案。

  一、招聘岗位和要求

  本次招聘全科医生4名;公卫医生2名;医学影像医生1名;口腔科医生1名;中医生4名,具体岗位情况和要求见岗位表。

  二、薪酬待遇

  薪酬待遇按照谢岗镇社区卫生服务中心纳入岗位管理人员薪酬方案标准执行(人均22.23万元/年)。

  三、招聘程序

  1、报名基本条件

  (1)符合招聘岗位要求(见岗位表);

  (2)具有中华人民共和国国籍,思想政治素质好,遵纪守法,作风正派,具有良好的职业道德,团队合作意识强;

  (3)身体健康,能胜任应聘岗位的工作;

  (4)有志于从事卫生医疗健康事业,具有扎实专业基础知识,较强的专业技能水平及语言表达能力;

  (5)年龄要求见岗位表;

  (6)涉嫌违法违纪,正在接受审查尚未作出结论的,近两年内在广东省机关事业单位招录(聘)考试、体检或考察中存在违纪行为的,在读普通高等院校学生、现役军人、机关事业单位服务期未满的在编在职人员或其它不符合机关事业单位聘员招聘条件的人员,不接受其报名。

  2、报名方法

  (1)本人现场报名或网上报名。

  现场报名填写《东莞市社区卫生服务中心招聘纳入岗位管理的编制外人员报名表》(黑钢笔填写或打印)一份,并附上个人简历。网上报名按照相关要求提交资料,每位应聘者只能报考一个岗位。

  报名提交的资料:

  ①身份证原件及复印件;

  ②学历、学位、职称、资格证书原件及复印件;

  ③工作经验证明(提供劳动合同或社保缴费证明);

  ④近期一寸免冠正面照片3张;

  ⑤机关事业单位正式工作人员报考须提供工作单位同意报考的书面证明;

  ⑥国(境)外留学归来人员须提供教育部留学服务中心境外学历、学位认证材料原件及复印件;

  ⑦原工作单位为东莞市医疗机构(包括公立和民营)的考生,须出示工作单位同意报考的书面证明,否则不予参加面试;

  ⑧其他材料

  (2)网上报名。

  请把相关材料(现场报名所提及的材料)扫描件发送至邮箱xgsqws@126.com,邮件主题请注明“报考者姓名+报考岗位”,所需资料以附件形式发送,附件大小不超过10MB。

  3、报名时间:

  2023年3月20日至31日(现场报名须在工作日上午8:30至12:00,下午2:30至5:30报名)。

  4、报名地点:

  东莞市谢岗镇社区卫生服务中心疾控中心大楼三楼综合办公室。

  5、咨询电话:

  0769-82607222

  联系人:叶小姐

  

  ▲识别二维码查看原文件

  长安镇社卫中心招聘管理人员

  东莞市长安镇社区卫生服务中心是长安镇人民政府下属公益一类事业单位。现根据《东莞市机关事业单位招聘聘用人员管理办法》的规定,决定招聘34名纳入岗位管理的编制外人员。现将有关事项公告如下:

  一、招聘岗位和要求

  本次招聘专业技术岗位34人,具体岗位情况和要求详见附件岗位表。

  二、薪酬待遇

  按照《长安镇社区卫生服务中心绩效工资分配方案》和《关于调整社区卫生服务中心薪酬待遇的通知》的薪酬标准提供待遇,纳入岗位管理各类专业技术人员平均年薪约为18-26万。

  三、招聘程序

  1、报名基本条件

  (1)符合招聘岗位要求(见附件岗位表);

  (2)具有中华人民共和国国籍,思想政治素质好,遵纪守法,作风正派,具有良好的职业道德,团队合作意识强;

  (3)身体健康,能胜任应聘岗位的工作;

  (4)有志于从事社区卫生服务事业,具有扎实专业基础知识,较强的专业技能水平及语言表达能力;

  (5)年龄在45周岁以下;

  (6)涉嫌违法违纪,正在接受审查尚未作出结论的,近两年内在广东省机关事业单位招录(聘)考试、体检或考察中存在违纪行为的,在读普通高等院校学生、现役军人、其它不符合公立医院招聘条件的人员,不接受其报名。

  2、报名方法

  现场报名或网上报名。

  现场报名:报名者填写《东莞市社区卫生服务机构招聘纳入岗位管理的编制外人员报名表》(打印或黑色签字笔填写均可,报名表上贴近期一寸免冠正面照片)一份并持报名资料到长安镇社区卫生服务中心行政办公楼407室人事组报名。

  网上报名:报名者填写《东莞市社区卫生服务机构招聘纳入岗位管理的编制外人员报名表》word电子版一份(报名表上插入近期一寸免冠正面电子照片),另附上报名资料复印件的扫描件。压缩成一个文件发送至下方邮箱,文件名以【姓名+报考岗位名称】命名,邮件主题与文件名一致。资料不齐全者视为无效报名,将不予接收。每位应聘者只能报考一个岗位。

  邮箱:2979565966@qq.com。

  报名资料:

  (1)身份证原件及复印件;

  (2)学历、学位、资格证书、执业证书、职称证书、技能证书原件及复印件;

  (3)机关事业单位正式工作人员报考须提供工作单位同意报考的书面证明;

  (4)国(境)外留学归来人员须提供教育部留学服务中心境外学历、学位认证材料原件及复印件;

  (5)工作经历证明(提供工作证明或劳动合同或社保缴费凭证);

  (6)其他材料。

  3、报名时间:

  2023年3月20日至31日。

  4、报名地点:

  东莞市长安镇长盛西路103号四楼407室。(工作日上午8:30-12:00,下午14:30-17:30,其余时间请通过网上报名)。

  5、咨询电话:

  0769-82581369

  联系人:陈老师

  

  ▲识别二维码查看原文件

  为进一步加强工会工作力量,根据工作需要,市总工会(省互助会东莞代办处)现面向社会公开招聘2名社会化工会工作者。

  一、招聘职位及相关要求

  社会化工会工作者2名:主要从事财务会计和资产管理工作,分析财务数据撰写相关报告;对账务进行审计审查,撰写审计审查报告等。

  要求:

  1、全日制本科学士,会计学(B120203)、审计学(B120207)、财务管理(B120204)专业。

  2、熟悉会计、审计相关专业知识和具有扎实的会计、审计操作能力,具有较强的语言和文字表达能力,年龄不超过45周岁。

  3、取得相关职业资格证书、熟悉工会财会工作及有相关业务实习经验者优先。

  二、招聘条件

  1、遵纪守法,具有良好的政治素质和道德品行,具有正常履行职责的身体条件、心理素质和符合职位要求的工作能力。

  2、热爱工会工作,具有较好的团队精神和吃苦耐劳精神,进取心、事业心、责任感强,有一定组织协调能力。

  3、服从工作安排,严格遵守单位各项规章(保密)制度。

  4、有下列情形之一的人员不予报考:曾因犯罪受过刑事处罚的;曾被开除公职的;在各级招录工作中有作弊行为,处于禁考期内的;现役军人;法律、法规、政策规定不得被录用的其他情形的。

  三、薪酬待遇

  有关福利待遇参照《东莞市社会化工会工作者管理办法》执行(待遇参照政府聘员)。

  四、招聘程序

  (一)报名时间及方法

  1、报名时间:

  2023年3月14日至3月28日

  2、报名需提供资料:

  (1)《市总工会公开招聘报名表》(附件)电子版;

  (2)本人近期一寸免冠证件照,电子版;

  (3)身份证、学历证、学位证、学历学位认证证明(如暂无,可面试前提供)资料扫描件;

  (4)本人获得的相关资格证书扫描件;

  (5)有关工作证明材料。

  3、报名方法:

  本次招聘采用网上报名方式。报名者将以上要求提供的相关材料扫描件压缩为一个压缩包文件(以“报考岗位名称+姓名”命名),以电子邮件形式发送到dgszghbgs@163.com邮箱。

  4、报名咨询电话:

  21660266

  

  ▲识别二维码查看及下载附件

  东莞市引进医学人才

  近日,东莞市卫生健康局、市财政局联合印发《东莞市医疗卫生健康事业发展专项资金(人才及学科建设部分)管理办法》(以下简称《办法》)。

  

  提出每年市财政专项资金支出预算5468.4万元支持全市各类医疗机构人才引进、培养和激励重点专科建设以及医院发展建设等有关事项。

  公立医疗机构

  ●?每引进一名省级以上医学领军人才、国医大师、全国名中医及相应层级人才项目入选对象,一次性补助50万元;

  ●?每引进一名省级以上医学学科带头人、省级名中医、市级医学领军人才及相应层级人才项目入选对象,一次性补助30万元;

  ● 每引进一名省级以上杰出青年医学人才、市级医学学科带头人及相应层级人才项目入选对象,一次性补助15万元。

  ● 入选高层次医学专科团队引进培养项目的,给予补助500万元。

  ● 探索开展订单定向式培养,引进短缺专业人才。

  在东莞市公立医疗机构工作的在职在岗医疗卫生技术人员

  ●?经培养获评省级以上医学领军人才、全国名中医及相应层级人才项目入选对象的,一次性补助50万元;

  ●?获评省级以上杰出青年医学人才、省级名中医及相应层级人才项目入选对象的,一次性补助15万元。

  东莞各级各类医疗机构在职在岗的医疗卫生技术人员

  ●?入选“东莞名医”人才引进培养项目的,给予补助80万元;

  ● 入选医学领军人才引进培养项目的,给予补助50万元;

  ● 入选杰出青年医学人才引进培养项目的,给予补助15万元。

  ▲上下滑动查看

  《办法》还建立了学科建设导向和激励机制,提升学科建设水平,明确对于创建重点专科、中医名科、特色专科和社区卫生特色项目,最高奖励190万元。

  ● 创建国家级重点专科(含中医),项目建设期补助90万元,成功创建奖励100万元;

  ● 创建省级重点专科(含中医)、中医名科或省高水平临床重点专科,项目建设期补助54万元,成功创建奖励50万元;

  ● 创建省特色专科(含中医),项目建设期补助30万元,成功创建奖励20万元。

  标准化认证奖励资金

  ●?当年通过三甲医院评审的奖励200万元;当年通过二甲医院评审的奖励100万元。

  ● 当年通过国家或省级卫生健康行政部门复核,服务能力评价达到推荐标准的社区卫生服务中心奖励50万元。

  支持建设中医药传承工作室,将中医药传承工作室补助经费单列:

  ●?每年建设10个市级名中医药专家传承工作室,每个工作室一次性补助25万元。

  ●?东莞市名中医药传承工作室建成后,每三年为一个人才培养周期,人才培养周期以“以奖代补”形式给予经费支持。传承人(继承人)通过市卫生健康局组织的结业考核,并与东莞市医疗机构签订3年以上劳动合同的,通过“以奖代补”的方式,分别给予传承人(或继承人)、培养人一次性奖励5万元,同时给予名中医药专家一次性补助资金5万元。