《恩施市2020年义务教育起始年级招生方案》,附网上报名指南

  近日,恩施市发布了

  《恩施市2020年义务教育起始年级招生方案》

  现将今年招生政策予以解读

  一、招生范围与招生计划

  (一)招生范围

  1.农村

  小学原则上只招收学校所在行政村(居委会)区域内的学生。各乡(镇、办事处)和大峡谷风景区管理处中心小学的招生范围为学校所在行政村或居委会,原则上不得招收其它有小学的行政村(居委会)区域的学生。

  初中学校原则上只招收本乡(镇、办事处、管理处)区域内的学生。一个区域内有两所初中的,按其合并之前的行政区划划片招生。

  2.城区

  城区三个办事处、龙凤新区区域内的中小学和市直学校原则上按照划定的招生范围组织招生。各校招生范围详见附件1。

  (二)招生计划

  全市义务教育起始年级招生班额均不得超过55人。

  乡(镇、办事处、管理处)的招生计划,由各中小学报辖区中心学校审核,中心学校报市教育局备案后执行。

  城区三个办事处及龙凤新区中小学(含市直学校和民办学校),一年级新生计划招录111个班计5860人,七年级计划招录110个班计5685人。

  二、招生办法和招生流程

  (一)招生对象

  1.一年级:截止2020年8月31日(含8月31日)已满6周岁,属本市常住人口或在本市居住,符合本市就读条件且未入学的适龄儿童。

  2.七年级:属本市常住人口或在本市居住,符合在本市就读条件的小学应届毕业生。

  (二)招生类型

  1.公办学校招生

  (1)居民适龄子女(含优录对象,以下同)

  居民适龄子女是指在学校招生范围内有户籍、有房产等八类入学对象,具体分类详见附件2。

  公办学校必须首先保障服务范围内符合就读条件的居民子女入学就读。

  优录对象包括:现役军人及消防救援人员(限恩施市户籍或在恩施市服务的)子女、恩施市户籍烈士子女、高层次人才子女、社会抚养机构孤残儿童、抗疫一线医护人员子女,市委市政府及以上党委政府部门明文规定的其他优先入学对象。

  对2020年抗疫一线医务人员,按鄂政办发〔2020〕6号文件要求,经市卫健部门审核认定,2020年在子女入学时可享受一次性照顾,就读义务教育阶段学校的,按照户籍地或居住地相对就近的原则,根据学生及家长意愿,在不突破规定班额的前提下,优先安排就读公办学校。

  (2)随迁适龄子女

  随迁适龄子女是指户籍不属于招生学校招生范围(或户籍迁入不足一年),但与法定监护人一同居住(含租住)在学校招生范围内,同时又不属于招生学校上述八类居民适龄子女的入学对象。

  随迁子女按照相对就近原则,向实际居住的辖区学校提出入学申请,并按要求及时登记。招生学校完成居民适龄子女招录后,若学校有富余学位,应在登记的符合就读条件的随迁适龄子女中进行随机派位补充招录,直至完成招生计划;若学校已无剩余学位,则不再接收随迁适龄子女的入学申请。

  另外,入学对象与父母(法定监护人)的户口都在学校招生范围内,且父母(法定监护人)在学校招生范围内有合法房产并实际入住的,若家长申请子女提前入学(仅限2014年12月31日以前出生的),可以在学校登记后与随迁适龄子女一同参与随机摇号。

  (3)残疾儿童入学

  各中心学校要按照新修订的《残疾人教育条例》(中华人民共和国国务院令第674号)的要求,切实落实好适龄残疾儿童、少年入学工作。要积极推进融合教育,优先采用普通学校随班就读的方式,就近安排适龄残疾儿童、少年接受义务教育;不能接受普通教育的,应安排到恩施市特殊教育学校入学就读;适龄残疾儿童、少年需要专人护理无法到学校上学的,通过提供送教上门或者远程教育等方式实施义务教育,并纳入学籍管理;根据属地管理的原则,由残疾儿童、少年户口所在地的普通学校为具备学习、认知能力的重度残疾学生实施送教工作。

  2.民办学校招生

  全面实行公办民办学校同步招生、免试入学的规定。各民办学校要严格按省、州关于民办学校义务教育起始年级招生的有关规定,制定学校自主招生方案报市教育局审核备案,并向社会公告后执行。不得采取考试、评测、面试、面谈或者委托校外培训机构采取考试、测试等形式选拔学生,严禁以各类考试、竞赛、培训成绩或其他证书证明等作为招生入学的条件和依据,不得以“国际部”“国际课程班”“境外班”等形式或各类特长生名义招生。不得超计划招生,报名人数超过招生计划的民办学校,实行电脑随机录取。报名人数未超过招生计划的民办学校,实行“注册入学,直接录取”。各民办学校完成录取工作3日内需将录取名册报市教育局基础教育股备案,作为学籍注册的依据。

  根据省物价局、省教育厅、省人社厅《关于改进民办教育收费管理有关问题的通知》(鄂价费〔2014〕95号)相关规定,民办学校的收费标准由学校自主确定,请家长和学生根据家庭经济承受能力量力选择民办学校就读。

  (三)证件要求

  家长根据申请入学类型,对照各类学生招生要求提供相应证件和资料。

  1.一年级居民适龄子女

  (1)户口本或居住证;(2)房产证或购房合同(含能够证明已经实际入住的水费和电费缴费凭证);(3)属拆迁安置、优抚对象、招商引资等情况的,还需提交相关部门出具的证明。

  2.一年级随迁适龄子女

  (1)户口本;(2)法定监护人在学校招生范围内的住房租赁备案合同(学校与当地公安部门比对核实)。

  3.七年级居民子女

  (1)全国学籍系统学籍卡;(2)户口本或居住证;(3)房产证或购房合同(含能够证明已经实际入住的水费和电费缴费凭证);(4)属拆迁安置、优抚对象、招商引资等情况的,还需提交相关部门出具的证明。

  4.七年级随迁学生

  (1)全国学籍系统学籍卡;(2)户口本;(3)法定监护人在学校招生范围内的住房租赁备案合同(学校与当地公安部门比对核实)。

  (四)报名流程

  恩施市城区三个办事处及龙凤新区义务教育阶段的公办中小学实行网络报名。其他农村中小学由各中心学校严格按照相关规定组织实施。

  1.网上登记

  学生家长登录“恩施市义务教育招生服务系统”,进行网上登记,登录方式详见《恩施市城区2020年义务教育阶段公办学校起始年级网上报名指南》。

  2.网上审核

  各学校在相关职能部门配合下对网上报名的证件、资料等信息进行审核,并反馈审核结果。

  3.申诉复审

  申请入学家长需保持预留手机畅通,便于随时关注网络审核情况,对学校网审结果存疑的,家长在规定时间内向学校提交相关证件、资料的原件和复印件,到学校进行现场复审。未按期提交相关证件、资料原件和复印件的视为自动放弃。

  4.结果公示

  各学校公示居民子女审核结果,接受社会监督。同一学生不得多校重复登记,不得提供虚假证件和资料。违反规定查证属实的,学生回户籍地学校入学。

  5.补充招录

  居民子女(含优录对象)招录后,有空余学位的学校补充招录随迁子女学生。当网上登记人数小于或等于招生学校剩余学位数时,全部予以招录;当申请入学的随迁子女人数大于招生学校剩余学位数时,通过随机摇号的方式确定随迁子女入学对象。

  6.分流安置

  在城区三个办事处和市直学校随机摇号未取得学位的随迁子女,由登记学校按照市教育局发布的分流安置指南,在城区三个办事处和龙凤新区范围内按照“相对就近”原则进行分流、调剂,有空余学位的学校不得以任何理由拒绝接收。各相关中心学校要积极指导、协助辖区中小学及时、妥善做好分流安置工作。不接受调剂的随迁子女回户籍地学校就读。

  各类入学对象必须在规定时间内到户籍地服务学校或所申请学校报名登记。超过规定的时间报名,学校学位已经招录满员的,家长需自行联系到其他有空余学位的学校就读。

  7.均衡分班

  主城区学校要在家长代表、教师代表、班主任、媒体记者、人大代表或政协委员的监督下,在兼顾男女比例基本均衡的前提下,严格实行“双随机”分班,即学生由电脑随机派位编班,在均衡配置师资基础上由班主任随机抽签决定任教班级。分班结果现场打印、公示。

  其他城区学校和所有农村学校分班流程可以简化,但也要坚持均衡配置师资、实行“双随机”分班,班额差必须控制在2人以内。

  三、工作要求

  各学校要将招生范围、报名流程、证件要求、审核办法、时间安排等信息在学校醒目位置公示,要开通招生热线电话,安排专人负责接受家长咨询、申诉和投诉。

  各初中学校要严格按照政策规定“锁定”本校享受优质普通高中80%的指令性招生计划分配名册,不得随意扩大或缩小“锁定”范围。“锁定”的纸质名册需加盖学校公章并刻录成光盘,一式三份报送市教育局基教股审核盖章,学校、市教育局、州教育局各留存一份。

  本方案由市教育局负责解释,特殊情况由市委教育工作领导小组研究确定。

  附件:1.恩施市城区三办及龙凤新区公办学校招生范围划分

  2.恩施市居民子女学生分类表

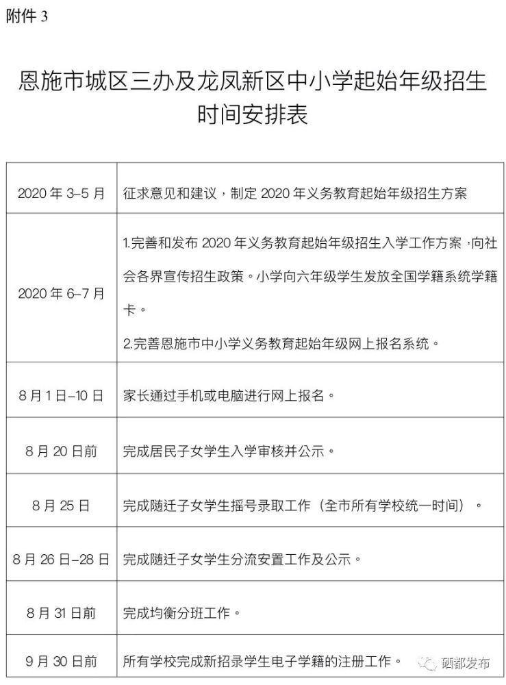
  3.恩施市城区三办及龙凤新区中小学起始年级招生时间安排表

  恩施市教育局

  2020年7月20日

  附件1

  恩施市城区三办及龙凤新区公办学校

  招生范围划分

  一、市直学校

  (一)恩施市实验小学。本部校区:舞阳办事处舞阳大街居委会、官坡居委会、栖凤桥居委会所辖区域;五峰山校区:五峰山村委会所辖区域。

  (二)施州民族小学。本部校区:凤凰路居委会、黄泥坝居委会所辖区域;红庙校区:枫香坪村委会所辖区域。

  (三)思源学校。小学部:金子村居委会所辖区域。初中部:金子村居委会、三孔桥居委会、枫香坪村委会、耿家坪村委会所辖区域。

  (四)虎民路小学:松树坪村4至8组所辖区域。

  二、舞阳街道办事处学校

  (一)舞阳中学:舞阳大街居委会、官坡居委会、栖凤桥居委会、凤凰路居委会、黄泥坝居委会、土桥居委会、窑湾居委会、桂花园居委会、五峰山村委会所辖区域。

  (二)七里中学:七里坪村委会、周家河村委会、阳鹊坝村委会、核桃坝村委会、鸭子塘村委会、长堰塘村委会所辖区域。

  (三)第三实验小学:土桥居委会、窑湾居委会所辖区域。

  (四)桂花园小学:桂花园居委会、三孔桥居委会所辖区域。

  (五)耿家坪小学:耿家坪村八斗丘组(含黄家榜小区)、马家安组(含龙凤生态城)、长岭组、板桥组(含板桥小区)、后坪组所辖区域。

  (六)江城希望小学:耿家坪村除八斗丘组、马家安组、长岭组、板桥组、后坪组以外的其它区域。

  (七)七里小学:七里坪村委会、周家河村委会所辖区域。

  (八)阳鹊坝小学:阳鹊坝村委会、核桃坝村委会所辖区域。

  (九)鸭子塘小学:鸭子塘村委会所辖区域。

  (十)长堰塘小学:长堰塘村委会所辖区域。

  三、六角亭街道办事处学校

  (一)书院中学:解放路居委会、城乡街居委会、书院村委会、胜利街居委会、谭家坝村委会、头道水村委会、高桥坝村委会所辖区域。

  (二)逸夫小学本部校区:解放路居委会、城乡街居委会所辖区域以及书院村部分区域;谭家坝校区:谭家坝村委会所辖区域。

  (三)四维街小学:胜利街居委会所辖区域和书院村部分区域。

  (四)头道水小学:头道水村委会所辖区域。

  (五)高桥坝小学:高桥坝村委会所辖区域。

  特别说明:

  为增加州城义务教育阶段学位供给,进一步化解城区学校大班额,不断满足人民群众对优质教育资源的需求,市人民政府在高新区松树坪村虎民路和高旗大道交汇处新建虎民路小学(公办),预计2021年建成并投入使用。经市人民政府同意,在城区三办选聘优秀教师,利用松树坪幼儿园场地、园舍提前招生办学。2020年秋季招收小学起始年级4个班,共计220个学位。

  四、小渡船街道办事处学校

  (一)小渡船中学:大桥路居委会、航空路居委会、机场路居委会、民族路居委会、大观园居委会所辖区域,以及六角办事处松树坪村所辖区域。

  (二)硒都民族实验小学。本部校区:大桥路居委会、航空路居委会、机场路居委会、民族路居委会、大观园居委会、旗峰坝居委会1组所辖区域,以及六角亭街道办事处松树坪村1至3组所辖区域;何功伟校区:何功伟村委会、望城坡村委会所辖区域。

  特别说明:

  武陵国际实验学校是我市目前唯一一所民办公助形式的学校。该校“民办部分”的招生范围不限,“公费部分”的招生范围,小学为小渡船办事处旗峰坝居委会(旗峰坝居委会1组所辖区域除外)和大龙潭村委会所辖区域,初中为小渡船办事处旗峰坝居委会、大龙潭村委会、何功伟村委会、望城坡村委会所辖区域。

  五、龙凤新区学校

  (一)龙凤镇民族初级中学:招生范围为原龙凤镇、龙马乡合并之前的老龙凤镇所辖区域。

  (二)龙凤镇中心小学:龙凤居委会和三河村委会所辖区域。

  (三)龙凤镇武商小学:龙凤村委会、双堰塘村委会、店子槽村委会所辖区域。

  (四)龙凤镇小龙潭小学:小龙潭村委会所辖区域。

  

  

  若您还有其他问题

  (恩施市教育局基础教育股)

  网上报名指南

  ▼

  一、实行网上报名的学校

  恩施市城区三办及龙凤新区义务教育阶段的公办中小学实行网络系统报名。

  二、时间安排和报名流程

  居民子女报名流程图

  

  随迁子女报名流程图

  

  (一)网上登记。各学生家长登录招生平台,进行网上登记。

  1.2020年8月1日9:00网上报名开始,家长可通过以下三种方式进入“恩施市义务教育招生服务系统”:

  (2)扫二维码访问;

  (3)关注硒都教育微信公众号,点击【报名系统】按钮。

  温馨提示:在该时间段内报名的先后不作为学位安排的排序依据,请家长尽量错开高峰时段报名,以免造成网络堵塞,影响顺利报名。

  2.各中小学服务范围详见《恩施市2020年义务教育起始年级招生入学工作方案》附件1:恩施市城区三办及龙凤新区公办学校招生范围划分。

  3.申请入学类型为居民子女学生和随迁子女学生。居民子女分类详见《恩施市2020年义务教育起始年级招生入学工作方案》附件3:居民子女学生分类表。

  温馨提示:《恩施市2020年义务教育起始年级招生入学工作方案》附件1、附件3可在招生服务系统登陆页面的“帮助中心”查找。请家长务必按照附件1招生范围划分申报对应的学校。

  4.2020年8月10日17:00为网上报名结束时间,请家长一定要在规定时间内进行网上报名登记。

  (二)注册、填写报名资料(具体网上申报操作指南)

  网上报名分小学和初中两个学段,报名时准确选择对应学段,使用学生身份证号进行注册。注册成功以后登录报名系统按相应类型如实填写报名信息,提交报名申请。

  温馨提示:在网上报名时段内(即8月1日至8月10日),家长可随时修正自己所填报的信息。

  (三)审核

  1.学校招生范围内居民子女信息审核

  (1)网络审核。8月11日-8月16日,学校在相关职能部门配合下对网上报名的相关信息进行审核,并反馈审核结果。

  (2)申诉复审。对学校网审结果存疑的,家长在8月17日—8月18日内向学校提交相关证件、资料的原件和复印件,到学校进行现场复审。未按期提交相关证件、资料原件和复印件的视为自动放弃。

  (3)8月20日居民子女审核结果公示。

  温馨提示:因各种原因无法收到审核结果短信通知的家长,可登录报名系统查看审核结果,也可直接到学校查看公示名单。

  2.学校招生范围内随迁子女信息审核

  (1)8月21日-8月22日,完成服务范围内随迁子女申报材料网上审核。(温馨提示:由于各种原因,未能收到短信通知的家长,可登录报名系统查看审核结果。)

  (2)8月25日摇号。当申请入学的随迁子女人数大于招生学校剩余学位数时,8月25日通过随机摇号的方式确定随迁子女入学对象。摇号结束后,各中小学公示随迁子女录取名单。家长可自行登录“网上报名系统”查询最后录取结果,也可直接到学校查看公示名单。

  (四)分流安置

  8月26日—8月28日,在城区三办和市直学校因各种原因未取得学位的随迁子女,由登记学校按照市教育局发布的分流安置指南,在城区三办和龙凤新区范围内按照“相对就近”原则进行分流、调剂。

  (五)新生报到

  以2020年秋季学期开学通知时间,新生到校注册。

  温馨提示:已公示被某校录取,但未按时到相应学校报到注册的申请者,将按照自动放弃学位处理。

  三、报名材料准备(网上注册报名需上传照片,申诉复审验原件,收存复印件)

  (一)学校招生范围内居民子女

  1.身份证明材料:适龄学生父母的户口簿家庭住址页,适龄学生信息页和全家户口页,必要时要提供亲子关系证明(医学出生证明)。

  2.住房证明材料:由市自然资源规划局、市住建局备案的不动产证、房产证或购房合同(含购房发票以及能够证明已经实际入住一年以上的水费和电费缴费凭证。);

  3.其他证明材料:属优抚对象、调动随迁、拆迁移民、招商引资、人才引进等情况的,还需提交相关部门出具的证明。

  (二)学校招生范围内随迁子女

  1.身份证明材料:适龄学生父母的户口簿家庭住址页,适龄学生信息页和全家户口页,必要时要提供亲子关系证明(医学出生证明);

  2.务工随迁子女其他材料:法定监护人在学校招生范围内的住房租赁备案合同(学校与当地公安部门比对核实)。

  3.学校招生范围内不足龄居民子女材料:与学校招生范围内足龄居民子女所需材料相同。

  四、注意事项

  1.家长在网上填报的手机号(不要填写座机号码)是接收学校有关报名信息的主要工具,请务必留意短信内容(可能被某些软件拦截)并予以积极配合。

  2.申请七年级就读的学生必须提供小学毕业学校发放的学籍信息卡。

  3.凡有以下情况之一者,学校将不提供学位:

  (1)提供虚假证件和资料的;

  (2)审核通过未按时到校报到注册的;

  (3)未按实际居住地申请学位的;

  (4)不符合2020年招生文件规定的其他情况。