海沧小升初方案发布!马銮湾西片区派位有变,厦门一中海沧校区这样招生

  先预告下

  厦门二中初中英语实验班录取名单

  预计今晚在学校公众号公布

  

  上午

  海沧区教育局发布

  《海沧区2023年小学毕业和初中招生工作意见》

  在此之前

  市教育局和思明区湖里区

  小升初方案发布

  (戳下方链接可直达原文↓)

  https://mp.weixin.qq.com/s/_7SF43kDDuQH1_coN0Oprw

  这是岛外首个发布小升初方案的区

  

  其它区呢?

  应该本周也会陆续公布

  请密切关注我们吧

  我们也会在第一时间上传网站

  http://sz.xmnn.cn/home/article/detail/id/5162.html

  (复制打开链接即可查看)

  来看海沧区小升初要点

  

  01?小学毕业考试

  小学英语时间安排在6月17日进行;

  小学语文、数学毕业考试时间安排在6月18日进行。

  毕业考试和考查由各小学组织实施,不得举行全区性统考,不得以任何形式对学校考试成绩和个人成绩进行排名。

  02?小升初报名

  小升初报名时间:5月24日至5月28日,主要招生对象报名安排(人才子女就学,按照市教育局文件安排):

  本区小学应届毕业生升学。在本校报名。

  到外地升学。本区应届在籍毕业生,要求到外地升学的,填报《海沧区小学生毕业生要求到外地或回原籍升学申请表》(文末链接)。

  区内跨片区升学。初中招生的划片原则以学生就读的毕业小学为依据。因户籍房产变更等原因,要求跨片区报名的毕业生,必须符合“房户两一致”(学生与父亲或母亲户口一致,父母房产与户口所在地一致)。这部分人于5月24日至28日期间向区招考中心提出申请(户籍确认截止时间为5月28日)。经区教育局审核并根据跨片中学的学位情况,审批跨片入学。具体报名办法详见微信公众号“海沧招考”公众号。

  回海沧升学。户籍在海沧区,在外就学,要求回海沧区升学的小学毕业生,学生须放弃在原就读地升学资格,方可在海沧区报名,报名时间为5月24日至28日(户籍确认截止时间为5月28日)。具体报名办法详见微信公众号“海沧招考”公众号。

  超过截止日期,并于2023年8月31日前取得户籍的,由其父(母)提供家庭户口至海沧区招考中心登记,由海沧区教育局统筹安排入学。如在两地重复报名升学的,取消其录取资格。(申请回海沧升学的,请关注“海沧招考”微信公众号)

  港、澳、台、华侨和外籍应届毕业生入学。在本区小学就读的港、澳、台、华侨和外籍应届毕业生给予市民待遇,与本片区户籍学生同样划片招生。非海沧区毕业,在海沧区有合法固定居所的,应在5月24日至28日将书面申请及有关材料送交区招考中心。

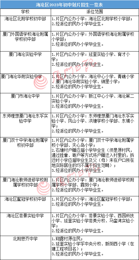
  03?小升初划片

  

  04?海沧小升初划片原则 以就读小学划片

  海沧小升初,各中学以学生就读的小学进行划片,划片区域内公办小学毕业生在片区内直升初中(见上表)。

  05?区内这样申请跨片区派位

  但是,因户籍房产变更等原因,要求区内跨片区报名的毕业生,必须符合“房户两一致”(学生与父亲或母亲户口一致,父母房产与户口所在地一致)。也就是说,海沧小升初是以就读小学划片,但是,在海沧小学就读小学毕业生,如果是因为户籍和房产变更,导致户籍房产对应初中,和小学对应初中不一致,可以申请回户籍房产对应片区派位。

  要求区内跨片区派位的,这样派位

  ?因新投入使用的学校而造成的片区调整,应根据“新生新办法、老生老办法”原则安排升学,老生不得在新片区申请跨片升学。

  ?申请跨片区的小学毕业生,当报名人数超出学校剩余学位数时,按照孩子户籍迁入片区日期排序录取,落户日期相同的,按购买房屋的备案日期排序录取。申请跨片就学的小学毕业生,若无录取,则回原毕业小学招生片区升学。

  06?回海沧升初中,这样派位或统筹

  1、回海沧小升初,这样派位

  回海沧区升学的小学毕业生,符合拆迁安置和符合“房户两一致”者优先录取。

  当上述同类对象报名人数超出学校剩余学位数时,按照孩子户籍迁入片区日期排序录取,落户日期相同的,按购买房屋的备案日期排序录取申请。

  若没有被片区学校录取,则由区教育局统筹安排到附近尚有剩余学位的中学就学。

  2、回海沧升学的集体户,这样统筹

  申请回海沧升学且不符合“两一致”的(即:寄挂户、集体户),根据落户的招生片区统筹安排入学,统筹时分五个片区,分别为:生活片区、临港片区、新阳片区、东孚片区和马銮湾西片区。若所在片区学校学位不足,按户籍落入该片区日期排序录取,未被片区学校录取的,全区统筹安排入学。

  07?马銮湾西片区,这样小升初

  今年马銮湾西片区初中招生政策有调整,海沧区教育局指出,马銮湾西片区中小学尚未全部开办,2023年方案为暂行方案,区教育局将根据片区学校建设及生源情况,逐年公布该片区招生方案。

  马銮湾西片区范围:海翔大道以南、翁角路以北、灌新路以西、孚莲路以东范围。该片区现有1所市属学校(厦门一中海沧校区)、3所区属学校(马銮湾实验学校、芸景实验中学、北附思齐中学)建成投用。

  该片区的初中招生拟实行单校划片、多校划片相结合,片区内公办小学毕业生可志愿填报片区内初中学校,根据学生志愿,以电脑随机派位的方式进行录取。各中学优先录取本招生片区内公办小学毕业生,具体是这样:

  1、贞岱小学、马銮湾实验学校小学部的毕业生划入马銮湾实验学校招生片区。

  2、芸景实验小学、西园科技小学的毕业生划入芸景实验中学招生片区。

  3、延奎实验小学孚中央分校、新阳西小学(在建工程项目名)、翔露村户籍原住民的小学毕业生划入北附思齐中学招生片区。

  4、延奎实验小学芸美分校、马銮湾实验小学的小学毕业生,划入马銮湾实验学校、芸景实验中学招生片区,学生自愿填报2个志愿,若其中1所中学第1志愿报名人数超过提供的学位数,由电脑随机派入。

  5、马銮湾西片区符合“房户两一致”的小学毕业生(含东瑶村、芸美村、鼎美村、后柯村、第一农场、贞岱村等村庄村民),可放弃原招生片区优先升学机会,选择报名厦门一中海沧校区及其他区属中学,需填满4个志愿(4所中学),若报名人数超过招生计划人数,根据志愿顺序电脑摇号派位录取。厦门一中海沧校区每一志愿批次的录取,按该校招生方案中的批次顺序录取。

  08?厦门一中海沧校区初中部这样招生

  厦门一中海沧校区初中部2023年计划招生300名,这样招生:

  可报名对象:

  ① 马銮湾西片区海沧户籍小学毕业生〔含东瑶村、芸美村、鼎美村、后柯村、第一农场、贞岱村等村庄村民,该片区已交付商品房、保障房、安置房海沧户籍居民等。上述村庄户籍小学毕业生须是原村民,通过挂靠、寄户等方式将户籍迁入村里的,拆迁时小学应届毕业生及父(母)不在户口所在地实际居住的均不属于招生范畴;上述楼盘居民需符合“房户两一致”条件〕。

  ② 马銮湾西片区购房(未交房未落户)且有厦门户籍的应届小学毕业生。

  ③ 海沧区户籍小学毕业生。

  录取办法:

  厦门一中海沧校区初一招生,分3个批次录取:

  第1批次:优先免试录取马銮湾西片区涉及一中建设用地的东瑶村、芸美村户籍小学毕业生。

  第2批次:第1批次录取结束,剩余学位面向马銮湾西片区涉及一中周边道路等配套基础设施建设用地的附近村庄(鼎美村、后柯村、第一农场、贞岱村)户籍小学毕业生及马銮湾西片区(海翔大道以南、翁角路以北、灌新路以西、孚莲路以东范围)已交付商品房、保障房、安置房居民海沧户籍(需符合“房户两一致”条件)小学毕业生招生,若报名人数超出,按随机摇号的方式录取。未被一中摇号录取的,按照填报的志愿进行派位录取升学。

  “房户两一致”小学毕业生录取结束后,如有剩余学位,面向马銮湾西片区购买商品房、保障房、安置房(未交房未落户)且有厦门户籍的小学毕业生随机摇号的方式录取。未被一中摇号录取的,按照填报的志愿进行派位录取升学。

  第3批次:第2批次录取结束,如有剩余学位,面向海沧区户籍小学毕业生报名随机摇号录取。未被一中摇号录取的,按原片区升学。

  如何报名厦门一中海沧校区初中部?

  (一)涉及学校建设用地及周边公路等配套基础建设用地的村庄户籍小学毕业生报名方式如下:学生家长于5月24日-5月28日期间向其所在的村委会申请报名,并提供户口本首页、户主页、家长页、学生页复印件至所在村委会审核公示。由区教育招生考试中心复核确认报名资格。

  (二)马銮湾西片区“房户两一致”、“购房(未交房未落户)且有厦门户籍”招生政策的小学毕业生报名方式如下:

  1.在本区小学就读的毕业生直接向就读的小学申请报名。

  2.非本区就读的小学毕业生要申请厦门一中海沧校区摇号派位的,请学生家长于5月24日—5月28日登录微信公众号“海沧招考”,在“回海沧升学报名”中报名。按要求填报报名信息及志愿,提交相关报名材料。

  3.申请厦门一中海沧校区第二批次摇号派位的小学毕业生,同时应填报区属中学志愿(北附思齐中学、厦门马銮湾实验学校、芸景实验中学),未被一中海沧校区录取的,按照填报的志愿录取升学。

  4.马銮湾西片区范围:海翔大道以南、翁角路以北、灌新路以西、孚莲路以东范围。

  (三)第三批面向海沧区户籍小学毕业生报名方式如下:

  1.非本区就读的海沧区户籍小学毕业生要申请厦门一中海沧校区摇号派位的,请学生家长于5月24日—5月28日期间登录微信公众号“海沧招考”报名,与“回海沧升学报名”信息同时提交。

  2.在本区就读的海沧区户籍小学毕业生,直接向就读的小学申请报名。提交《厦门一中海沧校区面向海沧区招生摇号资格申请表》,以家长自愿报名为原则。

  09?港澳台华侨外籍应届毕业生这样派位

  在海沧区小学就读的港、澳、台、华侨和外籍应届毕业生给予市民待遇,与本片区户籍学生同样划片招生;不在海沧区就读小学,想在海沧区入读初中,这样申请在海沧就读:

  (一)持有《台湾居民来往大陆通行证》的台湾适龄儿童,因家长在厦购房置业或工作需随父(母)在海沧生活,申请在海沧区入读初中的,经市台港澳办审核后,由海沧区教育局统筹安排入学。

  (二)香港和澳门特别行政区居民适龄儿童申请在海沧区入学的:

  1.学生父(母)为香港、澳门特别行政区居民的,根据其房产所在地或居住地统筹安排入学;

  2.学生其父(母)为海沧区户籍的,根据其户籍所在片区统筹安排入学;

  3.学生其父(母)既非香港、澳门特别行政区居民且均非厦门市户籍的,申请就读海沧区公办学校,应满足父(母)近一年在厦务工、居住和参加厦门市社会保险的年限满1年(含1年)以上的条件,并由海沧区教育局统筹安排入学。

  (三)华侨适龄儿童申请在海沧区入初中的,由父母或其他法定监护人持区侨办出具的华侨身份证明,由海沧区教育局统筹安排入学。

  (四)外籍适龄儿童申请在海沧区入初中的,符合条件的,由海沧区教育局统筹安排入学。

  (五)提交材料如下:

  港、澳、台、华侨和外籍应届毕业生,不在海沧区就读小学的,需于5月24日-5月28日至海沧区教育招生考试中心现场提交材料,提交的材料包括:学生本人的身份证件原件和复印件、学生父或母的身份证件原件和复印件、家庭户口本原件和复印件,已在海沧区购置房屋的提供房产证原件或复印件,学生的出生证明原件和复印件,至海沧区教育招生考试中心现场报名。

  10?民办小学如何申请公办初中?

  在海沧民办小学实际就读并具备正式学籍的非本区户籍小学毕业生,符合推荐资格的,可参加电脑派位。推荐条件为:

  (一)学生本人及其父(母)在海沧区实际居住三年(含三年)以上。

  (二)学生父(母)在厦务工三年(含三年)以上。

  (三)学生父(母)按照规定参加我市社会保险,近三个年度在厦门缴交社会保险费。

  以上3个条件须同时具备。

  符合上述推荐条件的,将通过电脑随机摇号派位方式升入海沧区尚有余位的公办初中。符合上述推荐条件但未被摇号派位录取的,以及不符合上述推荐条件的,应及时回原籍报名升学。

  备注:区内民办小学有正式学籍的毕业生,户籍已迁入海沧区的,可申请不参与电脑派位。符合“两一致”的,参照跨片区升学办法,申请在户籍所在招生片区升学;不符合“两一致”的,申请在户籍所在招生片区统筹升学。

  海沧区2023年小学毕业和初中招生工作日程表

  

  注:以上日程安排若有变化以具体通知为准。

  文件在这里

  http://sz.xmnn.cn/home/article/detail/id/5206.html