七下名著 | 《海底两万里》情节梗概

  

     部编版 七年级下册 

  作品简介

  《海底两万里》是法国著名作家儒勒·凡尔纳(Vingt mille lieues sous les mers)的作品,是“凡尔纳三部曲”的第二部,(第一部是《格兰特船长的儿女》,第三部是《神秘岛》),是一部科幻小说。全书共2部47章。于1869年3月20日——1870年6月20日连载于法国《教育与娱乐杂志》。小说主要讲述诺第留斯号潜艇的故事。讲述了生物学家阿龙纳斯随“鹦鹉螺号”潜水艇艇长尼摩及两位同伴一起周游海底的故事。《海底两万里》在线观看《海底两万里》是中小学生必读经典名著篇目,也是初中语文七年级下中考必考篇目。小说主要讲述了1866年,法国生物学家阿龙纳斯带着仆人康塞尔和一个捕鲸手尼德?兰,乘坐尼摩船长的诺第留斯号潜艇,在海底作了两万里的环球探险旅行的故事。

  看完电影再看书,让阅读更轻松!

  ,时长02:01:5《海底两万里》是法国著名作家儒勒·凡尔纳(Vingt mille lieues sous les mers)的作品,是“凡尔纳三部曲”的第二部,(第一部是《格兰特船长的儿女》,第三部是《神秘岛》),是一部科幻小说。全书共2部47章。于1869年3月20日——1870年6月20日连载于法国《教育与娱乐杂志》。小说主要讲述诺第留斯号潜艇的故事。讲述了生物学家阿龙纳斯随“鹦鹉螺号”潜水艇艇长尼摩及两位同伴一起周游海底的故事。

  作者简介儒勒·凡尔纳(1828—1905),19世纪法国著名的科幻小说和冒险小说作家,被誉为“现代科学幻想小说之父”,凡尔纳于1828年出生在法国南特,1848年赴巴黎学习法律。1863年因长篇小说《气球上的五星期》而一举成名,此后开始从事写作,其一生创作了大量优秀的文学作品,代表作为凡尔纳三部曲《海底两万里》《格兰特船长的儿女》《神秘岛》和《气球上的五星期》《地心游记》等。

  内容梗概

  《海底两万里》共分两卷,第一卷共二十四章,第二卷共二十三章。小说主要讲述了博物学家阿龙纳斯、其仆人康塞尔和鱼叉手尼德·兰一起随“诺第留斯号”潜艇船长尼摩周游海底的故事。

  1866年,当时海上的人们发现了一只像独角鲸的大怪物。法国人皮埃尔·阿龙纳斯是一位博物学家,他在美国参加一项科学考察活动之后,接到美国海军部的邀请。于是他改变行程,登上了一艘驱逐舰,参与“把那个怪物从海洋中清除出去”的活动。经过千辛万苦,“怪物”未被清除,驱逐舰反被“怪物”重创,博物学家和他的仆人以及为清除“怪物”被特意请到驱逐舰上来的一名鱼叉手,都成了“怪物”的俘虏!“怪物”非他,原来是一艘尚不为世人所知的潜水艇,名为“诺第留斯号”。

  这艘潜水艇是一位叫尼摩的船长在大洋中的一座荒岛上秘密建造的,其船身坚固,利用海洋发电。潜艇对俘虏倒也优待,但是,为了保守自己的秘密,潜艇艇长永远不许他们离开。尼摩船长邀请阿龙纳斯作海底旅行。他们从太平洋出发,经过珊瑚岛、印度洋、红海,进入地中海、大西洋。在旅途中,阿龙纳斯一行人看到了无数美景,同时也经历了许多惊险奇遇,比如搁浅、土人围攻、同鲨鱼搏斗、冰山封路、章鱼袭击等。十个月之后,当潜水艇到达挪威海岸时,阿龙纳斯一行终于在极其险恶的情况下逃脱,博物学家才得以把这件海底秘密公之于世。

  情节梗概

  第一部分

  1、飞逝的巨礁:1866年起,出现了一件大怪事。海洋中发现一个庞然大物,就像飞逝的巨礁,多艘航船莫名其妙的被撞裂了。公众坚决要求把着头怪物从海洋里清除掉。

  2、赞成与反对:对怪物的看法主要有两种,一种认为它是强大的怪物,另一种认为它是一种强大的“海底船”。我(法国巴黎自然历史博物馆教授阿龙纳斯)认为这个怪物是一只“独角鲸”,力量惊人。美国海军部组织了一艘名为亚伯拉罕的船。USS林肯号的快速驱逐舰,准备清除“怪物”。我被邀请陪我。

  3、随先生尊便:我的仆人康赛尔不假思索的说:“随先生尊便。”跟我一同上了以法拉格特为舰长的驱逐舰。驱逐舰从布鲁克林码头扬帆起锚,向大西洋全速前进。

  4、内德·兰德:船长和船员同仇敌忾,一心要抓独角鲸。只有加拿大捕鲸船内德。兰德怀疑独角鲸的存在。

  5、漫无目的的航行:舰只在太平洋上游弋。大家的眼睛睁得大大的,努力地观察海面。三个月过去了,海员们开始泄气了,开始怀疑自己这次搜寻行动的意义。半年后,海员们要求返航。舰长许诺最后搜寻三天,三天后如果还无结果就将回去。到了规定期限的最后时刻,一向无动于衷的内德。兰德突然喊叫起来,他发现了怪物。

  6、全速前进:林肯号企图捕获独角鲸,而独角鲸却若无其事地同林肯号捉迷藏。经过一夜一天的追逐周旋,到第二天晚上,双方形成对峙。当林肯号向独角鲸发起进攻时,独角鲸却突然熄灭电光,向林肯号喷射大水。林肯号遭遇了灭顶之灾。

  7、不知其种属的鲸鱼:我被抛入海里,与康赛尔在海中相依为命。正当筋疲力尽就要沉入海底时,被躲在独角鲸背上的内德.兰德拉出水面。内德说,这怪物不是鲸,是钢制的。我这才断定它是一艘潜水艇。我们在艇顶苟延残喘。天亮时,艇盖掀开,八个壮汉出来,把我们拖进艇里去。

  8、动中之动:我们三人被关进一间黑屋子。半小时后,突然眼前一亮,进来两个人。我们用法语、英语、德语和拉丁文进行自我介绍,对方均无反应。他们走了,侍者送来食物,我们饱餐后就进入了梦乡。

  9、内德·兰德的怒火:潜水艇浮出海面更换新鲜的空气。三人仍被关在铁屋子里,内德怒气冲天,他想逃跑,又想夺取这条艇。一个侍者进来时被他出其不意地打倒在地掐得半死。这时候,一个说法语的人出现了。

  10、海洋人:讲法语的就是这艘鹦鹉螺号潜水艇上的尼摩(意为“不存在的人”)艇长。他说第一次见面保持沉默是为了了解我们,其实那四种语言他都听的懂。他要我们听从他的命令,否则将置我们于死地。尼摩艇长说,他们的衣食用都取自海洋,他热爱海洋,海洋中没有争斗、厮杀。

  11、 鹦鹉螺号:尼摩船长带我们参观“鹦鹉螺号”上有一万两千册藏书的图书室,给我抽用海带制成的雪茄,观赏他收集的标本,又看了他为我准备的雅致的房间以及他自己住的简陋的房间。

  12、 一切都用电:尼摩艇长给我们介绍房间里各种仪表的用途,如何开采海底矿藏,如何发电,如何提供空气,又介绍一只小艇的用途,还带我参观了厨房。

  13、 几组数字:尼摩艇长向我介绍潜水艇的概况、构造、动力、发光、建造过程等。

  14、 黑潮:海底探险旅行正式开始。潜艇在海面以下五十米深处穿越黑水流。我和两位同伴尽情观赏形态美丽、活泼可爱的鱼儿。

  15、邀请信:从十一月十日起,我开始记日记,从昨天起连续五日,艇长都没出现,只有副手每天搜索着水天相接处,并走进舱盖说句话。十六日,艇长留了个便签邀请我明早在克雷斯波岛森林打猎。翌日我与艇长吃早饭,得知这是海底森林。饭后来到一间小屋换打猎服。

  16、漫步海底平原:我与康赛尔穿好衣服,但内德不想去。所以就尼摩艇长和他的一位伙伴及我和康赛尔踏上海底,我们走了将近一个半小时,走过细沙地泥沙和海藻地。康赛尔和我都被绮丽景色震撼。

  17、海底森林:一点钟光景,大家开始歇息。太阳偏西时,同伴射了一只一米高的海蜘蛛,三点钟左右来到狭窄峡谷。将近四点开始返回,后来捕了只海赖。一小时半后,我们回到鹦鹉螺号。

  18、太平洋下四千里:鹦鹉螺号穿行在太平洋下四千米,十二月十一日,康赛尔带我看了舷窗外的黑糊糊的难船,惨不忍睹,有四名水手和一个托。着孩子的年轻女子。一条大鲨鱼被人肉吸引而来。我看到这船尾“弗罗里达.森德兰”的牌子。

  19、瓦尼可罗群岛:十二月二十七日,鹦鹉螺号驶达瓦尼科罗岛,在平台上,我对尼摩艇长讲了有关彼鲁兹遇难的事。接着他给我讲了后来的事,他给我看了在出事地点找到的白铁盒以及其中的训令,并表示愿意葬在这里。

  20、托雷斯海峡:鹦鹉螺号来到世界上最危险的托雷斯海峡入口。在通过时,船出了点小事故。内德和孔塞伊让我问船长能否把三人送到陆地上,船长竟然同意了。

  21、在陆地上的几天:上了陆地,我们找到面包树,之后还采了很多蔬菜瓜果。傍晚回到鹦鹉螺号,奇怪的是艇上毫无动静。第二天一月六日,我们又去了格波罗阿尔岛,我们发现并抓了极乐鸟。内德捕到并处理好野猪后,我们继续用电光弹打猎。傍晚六点回到海滩,当内德在准备晚餐时,一块石头落在我们面前。

  22、尼摩船长的闪电:原来是土著人的攻击,我们赶忙撤回了鹦鹉螺号。我们看见了尼摩艇长,并告诉他有一百多个土著人想要攻击。尼摩艇长却毫不担心,还把舱盖打开。第二天,已有二十来只独木舟围着鹦鹉螺号并有五六百个土著人。我再次找了尼摩艇长,说了情况。之后他与我聊了起来。两点多时,舱盖打开了,我看到巴布亚人进不来是因为扶手上通了电,内德也被电了。巴布亚人已经退走,船也被潮水托起,成功离开珊瑚石床。

  23、强制睡眠:一月十一日起,鹦鹉螺号朝西南方向驶去。我与艇长一起整天忙于做各种各样的实验。一月十六日,鹦鹉螺号漂浮在被磷光照亮的海水里,我们被奇异的景象所陶醉。一月十八日,大副与艇长在平台上说了什么,其后艇长为了不让我们知道秘密而把我们关回最初呆过的囚室,还在饭菜里下了药使我们沉睡。

  24、珊瑚王国:当我醒来后,发现自己已经身在自己的房间。船长请我诊治一名艇员,我说那个艇员活不过两个小时,而且没救了。第二天艇长请我和同伴去了一趟海底,来到珊瑚王国。接着我们来到一片空地中央,我才知道艇长是要把那个昨夜里死去的艇员葬在这里,使他不会受鲨鱼和人的侵扰。

  25、我通过回想这几天发生的事,猜想艇长可能吧不仅是在逃避人类,还想进行什么报复。二十四日,我们看到基灵岛,艇长补了不少珍稀动物。内德想与艇长分道扬樜(把木字旁改成金字旁),而我认为这是行不通的。一月二十五日下午,我和孔塞伊看到了“船艄(舟字旁改成虫字旁)”并被这种奇妙景象惊呆了。晚上鹦鹉螺号在白色的海水中行了几个小时,我还向康赛尔解释了这种海水形成的原因。

  第二部分

  1、尼摩船长的新建议:尼摩船长建议去参观一下采珠场,并向我解释了采珠人的工作,后来又问我怕不怕鲨鱼。艇长离开后,康赛尔与内德走进客厅,也知道了这个建议。我老想着有危险。我给他们详细讲了采珠的事。我问他们怕不怕鲨鱼,而他们都不怕。

  2、一颗价值千万的珍珠:第二天,我们来到海岸,然后下海,走到珠母沙洲。艇长带我们走到一个洞里,里头有个巨大无比的珠母,而且有个椰子大的珍珠。只有他知道。出了岩洞,返回珠母沙洲,我们救了一个被鲨鱼咬伤的采珠人。尼摩艇长杀了鲨鱼,还抢救了采珠人,最后给了他一小袋的珍珠。回到大船后,艇长表示自己永远站在被压迫国家的人民那一边。

  3、红海:鹦鹉螺号在红海上劈波斩浪。尼摩艇长跟我介绍红海得名的原因和他发现从红海通往地中海的地下通道“阿拉伯隧道”的经过。

  4、阿拉伯隧道:内德·兰德在红海上用捕鲸叉勇敢地击杀庞大的儒艮。尼摩艇长亲自指挥,潜水艇顺利穿过苏伊士地峡。

  5、希腊群岛:尼摩艇长把大量的黄金赠送给一个潜水员。鹦鹉螺号来到桑多林岛附近,我目睹了海底火山喷发的壮观奇景。

  6、地中海上的四十八小时:鹦鹉螺号在地中海底穿行,我看到许多的遇难船只的残骸静卧在那里,惨不忍睹。

  7、维哥湾:潜艇正沿着葡萄牙海岸行驶,内德。兰德做好了潜逃的准备,敦促我逃跑,我心里很矛盾,很不安。潜艇在维哥湾停了下来,艇长给我讲述一七0二年西班牙船只被英国海军战败沉没的历史,他命令艇员潜水搬取当年沉船上数不尽的金银珍宝。

  8、失踪的大陆:潜艇背向欧洲驶去,离大陆越来越远,我们失去了一次逃跑的机会。尼摩艇长带我在夜间到三百米深的大西洋底去参观柏拉图笔下的大西洋城——亚特兰蒂斯。

  9、海底煤矿:潜艇来到一个已经熄灭了的火山中心取燃料,我和同伴出去游览了一通。

  10、马尾藻海:潜艇来到马尾藻海。下潜到海底一万六千米的深度竟安然无恙。

  11、抹香鲸和长须鲸:鹦鹉螺号驶向南大西洋海域,海面上出现了一群长须鲸,捕鲸手内德。兰德向艇长请求让他去捕杀,却被艇长劝住了。艇长说,人类不应该滥杀这种善良无害的动物。不一会儿,来了一大群长须鲸的天敌——抹香鲸,鹦鹉螺号为了保护长须鲸狠狠地冲杀抹香鲸。

  12、大冰盖:鹦鹉螺号开往终年积雪结冰的南极圈,冲撞大冰盖,浮出水面。

  13、南极:我和尼摩艇长登上南极大陆,观察到南极特有的美丽景观。

  14、大事故还是小插曲:潜艇在驶离南极时,被一大块倒下来的冰块砸到了,潜艇一时找不到出路,陷入困境。

  15、缺氧:潜艇四周都围着厚厚的冰墙。艇长镇定自若地指挥大家轮班开凿冰墙,喷射开水阻止新的结冰。艇内极度缺氧,但秩序井然。经过共同努力,潜艇终于冲出冰墙,冲破冰原,呼吸到了新鲜的空气。

  16、从合恩角到亚马逊河:潜艇从大西洋往北,沿着南美洲的曲折海岸行驶,在亚马逊河口,我们用印颈鱼作饵来钓海龟。

  17、章鱼:潜艇来到留卡斯群岛附近,突然围上一群大章鱼。章鱼缠住螺旋桨,潜艇动弹不得。在艇顶平台上,人和章鱼展开了激烈的搏斗。在生死关头,尼摩艇长挺身而出救下了处于死亡边沿的内德.兰德。

  18、墨西哥湾暖流:尼摩艇长为在人鱼大战中牺牲的艇员而哀伤。鹦鹉螺号继续向北,航行在墨西哥湾暖流上。艇长将自己的研究总结用几种不同的语言写成,签上名字,装进一只容器中扔进大海,希望能为人类所得。我向他提出离开潜艇的要求遭到拒绝。暴风雨来临,艇长站在艇顶迎接风浪,岿然不动。

  19、北纬47度24分,西经17度28分:尼摩艇长潜入海底凭吊英勇不屈的复仇者号。

  20、大屠杀:一艘战舰向潜艇发起攻击,经过几番周旋,潜艇将战舰撞沉,艇长获得了一份复仇的快感。

  21、尼摩艇长最后的话:我逃离潜艇前听到他正在静静地忏悔;我们三人利用附在潜艇上的小艇逃跑,可恰在此时,潜艇被卷入了大旋流中,我们的小艇也难逃厄运。

  22、尾声:我和两个同伴被罗佛丹群岛的渔民救起。尼摩艇长及其鹦鹉螺号一起下落不明。

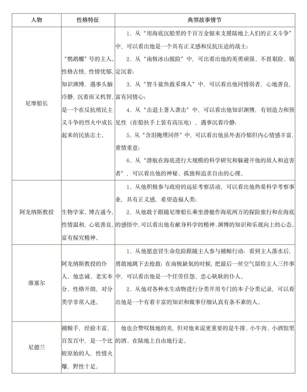
  人物形象

  作品主题    《海底两万里》描绘的是人们在大海里的种种惊险奇遇。美妙壮观的海底世界充满了异国情调和浓厚的浪漫主义色彩,体现了人类自古以来渴望上天入地、自由翱翔的梦想。小说不但能激发人们对科学的兴趣,而且赞扬了 像尼摩船长等反抗压迫的战士形象 ,体现了他们具有社会正义感和崇高的人道主义精神。

  【习题精练】

  一、填空题

  1.凡尔纳是(法)国的科幻小说家,被公认为是“(现代科学幻想小说之父)”。《海底两万里》是他三部曲的第二部,第一部是(《格兰特船长的儿女》),第三部是(《神秘岛》)。

  2.凡尔纳的作品形象夸张地反映了19世纪“(机器时代)”的人们征服自然,改造世界的意志和幻想,并成为(西方)和(日本)现代科幻小说的先河,我国的科幻小说大多也受到他作品的启发和影响。

  3.凡尔纳的小说之所以动人,原因在于(构思巧妙)、(情节惊险)、是(科学与幻想)巧妙结合的成果。

  4.《海底两万里》中人物寥寥,有名有姓的只有四个半,即船长(尼摩)、生物学家(阿龙纳斯)、他的仆人(康塞尔)和捕鲸手(尼德?兰)。“亚伯拉罕?林肯”号驱逐舰舰长(法拉格特),只在小说开头部分昙花一现,姑且算半个。

  5.《海底两万里》中诺第留斯号潜艇是船长尼摩在大洋中的一座荒岛上秘密建造的,船身坚固,利用(海洋)发电。

  6.《海底两万里》中人物在印度洋的采珠场和(鲨鱼)展开过搏斗,捕鲸手尼德?兰手刃了一条凶恶的巨鲨;他们在红海里追捕过一条濒临绝种的(儒艮),它的肉当晚就被端上了餐桌。

  7.凡尔纳18岁时在一次晚会上遇到一位胖绅士,这位胖绅士是(大仲马)。后来,凡尔纳与他合作创作了剧本(《折断的麦秆》)。再后来,凡尔纳又相继创作了(《气球上的五星期》)(《地心游记》)(《八十天环游地球》)等,他的所有作品都收录在一本总标题为(《奇异的旅行》)一书中。

  8.大仲马是把历史学融进文学,巴尔扎克把社会伦理学融进文学,凡尔纳则把(生物学)、(地理学)、(地质学)等学科融进文学。他的自传性作品是(《喀尔巴阡古堡》)。

  9.《海底两万里》中尼摩船长说了一句:“(人类进步的实在是太慢了)”来形容人类的进步。

  10.《海底两万里》题目中的“里”指的是(法里)。

  11.尼德?兰说,世界上的动物有两种,(好吃的)和(不好吃的)。后来他又说,世界上的人有两种,(倒霉的)和(不倒霉的)。

  12.船长的国籍是(印度),在(《神秘岛》)里有说明。

  13.读《鲁滨孙漂流记》,我们认识到它是一部描写一位孤独而顽强的冒险者的传奇;读《昆虫记》,我们认识到它是一部谱写昆虫生命的诗篇;读《海底两万里》,我们认识到它是一部(贯彻现实与虚幻的篇章)。(仿写)

  14.潜艇上的人睡的床是用(大叶藻)做的,穿的衣服是用(贝壳类的足丝)做的,用来写字的笔是用(鲸的触须)做的,墨水是用(墨鱼或乌贼的分泌物)做的,布是用(海洋纤维)做的。

  15.鹦鹉螺号上的藏书量是(12000)册,鹦鹉螺号的造价是(200)万法郎,鹦鹉螺号的最快速度是(每小时50海里)。

  16.请列举几种海底植物:(裙带菜)、(海带)、(紫菜)、(石花菜)、(鹅掌菜)。

  17.故事中,阿龙纳斯曾经在法国出版过一部书叫(《海底的秘密》)。

  18.《海底两万里》告诉我们,鲸鱼用(肺)进行呼吸。

  19.尼摩船长会说(四)种语言,分别是(法语、德语、英语、拉丁语)。

  20.尼摩船长邀请我们去打猎,打到了(鲨鱼)。

  21.在红海,尼德?兰用鱼叉杀死了一头(海马)。

  22.尼摩船长允许尼德?兰杀死海马,是因为(能为船上提供鲜肉)。

  23.北半球海洋中的水以(顺时针)的方向流动。

  24.尼摩船长用(热水)解除了被困在冰层中的危机。

  25.海洋中最多的生物是(浮游)生物。

  26.汇入大西洋的最长河流是(亚马逊河)。

  二、简答题

  1.尼摩船长和阿龙纳斯在海底环球探险旅行时,经历了许多险情,请列举其中几次。

  答:搁浅;土著人围攻;同鲨鱼搏斗;冰山封路;章鱼袭击等。

  2.请说出尼摩船长与阿龙纳斯教授在海底环球旅行的路线。 

  答:从太平洋出发,经过珊瑚海、印度洋、红海、地中海,进入大西洋、南极。

  3.为什么尼摩船长要将死去的同伴安葬在珊瑚丛中?

  答:因为珊瑚虫将永远封闭墓穴,不受鲨鱼和人的欺负。

  4.请简述《海底两万里》的内容。

  答:1866年,有人以为在海上见到了一条独角鲸,法国生物学家阿龙纳斯最后发现那是一艘名为诺蒂留斯号的潜艇,并且带着仆人康塞尔和一个捕鲸手,跟随尼摩船长乘坐这艘潜艇在海底作了两万里的环球探险旅行。

  5.读完这部小说,你有什么感受和启示?

  答:在我们的地球上,还有很多未知的,也可能是即将发生的事情,需要人们以一种求知的态度去看待。

  6.请简析尼摩船长的形象。

  答:尼摩船长是一位不明国籍的神秘人物,是杰出的建筑师、工程师、航海家和学者。他身材高大,目光犀利,有着哲人般的沉静,蔑视人类社会的法规。他勇敢刚毅,有着超人的智慧,乐观自信,富有同情心,崇尚自由独立,是一名富有正义感、反对压迫的战士。

  7.《海底两万里》是一部纯虚构的科幻小说,你觉得这部书最吸引你的地方是什么?书中哪些想象事物如今已成为现实?通过这些事例你能看出科幻小说与科技发展的某些关系吗?

  答:海底世界充满异国风情和浓厚的浪漫主义色彩。海底潜艇,人类登月、太空飞行都已成为现实。科幻小说往往也是在科学研究基础上的推理和预言。书中曲折的情节和对海洋知识的介绍,如潜水艇、潜水服、电的使用等等在一定程度上促进了科学的发展。

  8.爱因斯坦说过,人的想象力比知识更重要。阅读这部小说,人们往往会被作者巨大的想象力吸引。关于想象力的神奇魅力与想象力的作用,你有什么看法?

  答:想象往往是在现实之外,但又在情理之中。只要是符合实际的、合理的想象,就是正确的、好的想象。但是如果不切实际,不修边幅地胡乱想象,就是错误的、坏的想象。总之,想象必须合乎实际。

    如果你想阅读更多高质量、富有思想的原创文章,如果你想深入了解我们国家博大精深的传统文化,如果你想让自己的孩子及亲友的孩子在小升初、中考语文科目取得更为理想的成绩,请关注语文方家公众号,欢迎大家积极评论、转发、收藏、点赞!非常感谢!