华晨集团“裁员”真相

  “华晨集团日后不做实质生产,也不会被完全收购,或将做一些对外持股的盈利性工作”,一位接近华晨集团人士告诉凤凰网。

  

  华晨集团员工安置方案初稿日前在网络上曝光。据消息,华晨集团依据有关法律法规将通过协议解除劳动合同、经济性裁员、合同终止等多种渠道依法安置职工、保障职工合法权益。

  有媒体报道,华晨集团已有高层会议讨论过,决定将集团全体员工“买断”,该文件已在公司内部流传开,但并不是正式下发的最终版本。

  网传的《重整企业职工安置工作说明》对于安置职工的范围、方向、安置补偿费用及标准、安置程序及时间规划皆作了详细说明。

  “我看过那个文件,华晨很多工厂都卖了,日后也不再涉及生产任务,大多数人员自然没法留了,但是会留下高层管理人员”,该接近人士如是说。

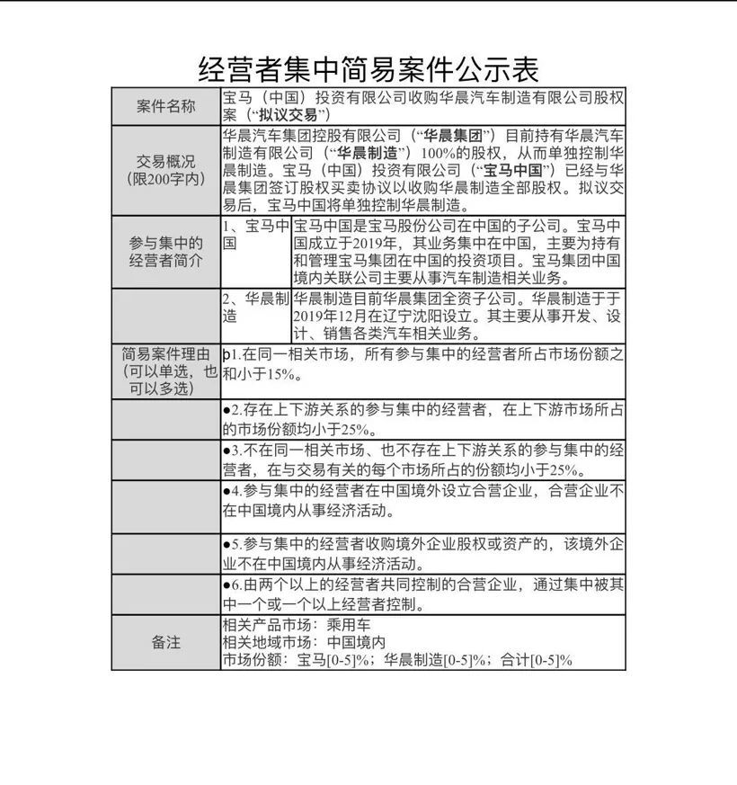
  据公开消息,国家市场监管总局反垄断局10月20日对宝马中国收购华晨汽车制造股权案进行简易案件公示(公示期为2021年10月20日至2021年10月29日):华晨汽车集团控股有限公司(“华晨集团”)目前持有华晨汽车制造有限公司(“华晨制造”)100%的股权,从而单独控制华晨制造。宝马(中国)投资有限公司(“宝马中国”)已经与华晨集团签订股权买卖协议以收购华晨制造全部股权。拟议交易后,宝马中国将单独控制华晨制造。

  

  

  “华晨制造股权收购一事意味着其生产资质被宝马(中国)收入囊中,华晨接下来的出路便是破产”,汽车行业分析师张翔告诉凤凰网汽车,中国汽车行业真正重组升级,需淘汰落后产能,如此前的南汽集团、天津夏利、、众泰、华泰等。华晨作为国资委企业已完成其历史使命,由于其技术水平落后,已不能创造更多价值,如存续下去会产生很多债务,也将成为政府的负担,破产是最合理的结局,可避免国有资产的进一步流失。

  该接近人士表示,华晨宝马已正式启动破产重整程序,华晨集团不会被完全收购,未来或将做一些对外持股的盈利性工作。

  马上开通魔轮线上4S店

  扫一扫添加商务顾问咨询:

  文章转自:凤凰网汽车

  版权声明:本文系网络转载,版权归原作者所有。所转载文章并不代表本公众号赞同其观点以及对其真实性负责。因本篇文章转载众多,无法确认真正原始作者,故仅标明转载来源。本文中除标明来源的图片,其余均来自网络公开渠道,不能识别其来源,如涉及作品版权问题,请及时联系我们,我们将删除内容以

  保证您的权益!