复盘|扫“娱”风暴

  第3290期文化产业评论

  扫“娱”风暴来袭,雷霆手段生威。失德艺人失去“生存空间”,天价片酬不得“无法无天”,不良饭圈必须“断饭破圈”,综艺节目禁止“养娃圈钱”,防止未成年人“沉迷网游”……一系列治娱政策集中发力、成效显现。这场治理娱乐圈的雷霆手段以及其辐射效应,能让“饭圈”清醒些,让流量明星警醒些,让“流量至上”“金钱为本”的经纪公司和资本市场冷静些。更重要的是,能够让有实力有作品、德艺双馨的偶像真正被大众所看见。

  作者| 黄艳如(文化产业评论作者团)

  编辑| 田佳宁

  来源| 文化产业评论

  正文共计5499字 | 预计阅读时间14分钟

  一觉醒来,娱乐圈变天了。

  严惩郑爽、刑拘吴亦凡、封杀张哲瀚、重锤霍尊、禁言赵丽颖“互撕粉”……近日娱乐圈,深陷“暴风眼”。管控文件天天见,扫娱动态日日新。重锤之下,圈中“大鱼”纷纷被砸出水面,而娱乐圈背后复杂的利益关系、权力关联也随之浮出地表。

  

  代孕、强奸、逃税、嗑药……“劣迹艺人”的所作所为,令人惊心。更荒诞的是,即使偶像因此“翻车”,仍有“死忠粉”忙不迭地刷数据、控评论,试图用数据和流量拯救昔日“顶流”。

  

  看来,要彻底正风气、正视听,这股“扫娱”风暴还得再席卷一阵子。“饭圈”招数失灵,流量咖慌了,“带路党”纷纷变成“跑路党”“隐身党”,唯恐赔了老本又折粉。怪道有网友调侃“郑爽不爽,人民才能爽!赵薇不威,民族才能威!”

  话糙理不糙,娱乐圈的确积弊久矣!不论是娱圈的“大鱼”,还是喂鱼的“饭圈”,是时候该治治了。

  倏然来袭的“扫娱”风暴

  治乱须用重典,震慑须出重拳。

  追根溯源,这场“扫娱”风暴,风起于今年5月国家网信办部署开展的“清朗”系列专项行动。该行动要在全网开展“大扫除”,通过整治网上历史虚无主义、整治未成年人网络环境、整治PUSH弹窗新闻信息突出问题、整治网上文娱及热点排行乱象等八方面内容,力求有效遏制网络乱象滋生蔓延。

  

  于是,“扫娱”风暴裹挟雷霆之力、骤风而至,在娱乐圈中大开扫黑治乱、涤污荡浊之举。

  6月,“清朗‘饭圈’乱象整治”专项行动大幕开启。整治行动直击流量靠刷、人设靠造、走红靠撕、评论靠控、口碑靠营销等五大“饭圈”乱象,深入清理负面有害信息15万条,处置违规账号4000余个,关闭问题群组1300余个,解散不良话题814个,拦截下架涉嫌集资引流的小程序39款,向没有作品的流量明星、被流量支配主宰的“饭圈”文化挥出一记重拳。

  

  △图片来源于中国纪检监察网

  8月,“扫娱”重拳,接踵而至。

  有针对网络综艺节目的强化管理,也有直击“饭圈”乱象的加强治理,还有防止未成年人沉迷网络游戏的严格管理,更有对劣迹艺人的特案处理……一系列文娱综合文件在肃清娱圈乱象、痛击“畸形”审美和价值观的同时,也为文艺创作提供了正确方向,提倡从业人员崇德尚艺、树立和引导正确审美。

  

  △郑爽偷逃税案件引发社会关注

  9月,风暴未歇,愈演愈烈。中央宣传部会同国家广电总局、文化和旅游部等有关部门集中开展文娱领域综合治理工作。针对文娱领域综合治理、文艺节目及人员管理、网络表演经纪机构管理等领域的突出问题加强整治力度,从严从实、标本兼治,力求营造天清气朗的文娱领域风气。

  

  “扫娱风暴”的雷霆手段

  围观“扫娱”风暴,每个人都能感受到,一场深刻的变革正在进行。此次风暴究竟有哪些“雷霆手段”?又将为娱乐圈带来怎样的影响?文化产业评论(ID:whcypl)为您逐一盘点。

  第一,失德艺人失去生存空间

  禁止复出!禁止转移阵地复出!

  针对失德艺人,中宣部、国家广电总局下达“封杀令”。

  中宣部发布《关于开展文娱领域综合治理工作的通知》,明确提出加大对违法失德艺人的惩处。国家广电总局发布《国家广播电视总局办公厅关于进一步加强文艺节目及其人员管理的通知》,对失德艺人艺人给出了更详细的界定、更明确的指引。要求三大类艺人“坚决不用”:一是政治立场不正确、与党和国家离心离德人员;二是违反法律法规、冲击社会公平正义底线的人员;三是违背公序良俗、言行失德失范的人员。

  

  △张哲瀚因参观靖国神社的不当行为被演出行业抵制

  白纸黑字的“一票否决”条款,与近段时间“流量明星”频频翻车脱不了关系。多名演艺圈从业人员爆出丑闻,从私德问题到违法违规行为程度不等,震惊娱乐圈内外。

  

  △吴亦凡因涉嫌强奸罪被批准逮捕

  有些明星盲目尊崇“拜金主义”“享乐主义”,甚至推行极端“个人主义”,在个人思想和价值观上渐入歧途。有的艺人屡次挑战社会伦理道德,疯狂捞取违法利益,甚至还有明星借助“饭圈”声势疯狂捞金,不惜触碰法律红线、道德底线……这些流量明星躺在资本和流量浇灌出的毒株下,屡次无视伦理道德规范,甚至触犯法律法规,严重污染了文艺生态环境。

  

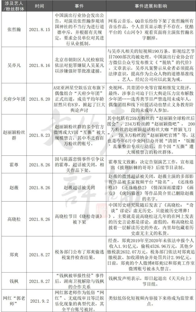
  △近期文娱圈涉事艺人和粉丝群体的相关事件盘点(部分)

  针对近期明星失德种种乱象,中宣部、国家广电总局决心要从源头上扼杀“唯流量”论,从早年的偷税漏税、“阴阳合同”事件,到近期针对头部流量艺人失德行为的接二连三釜底抽薪式的重拳出击,体现出国家对影视行业乱象整治的决心,严苛程度为历史之最。

  

  △中宣部、国家广电总局曾多次以明文规定限制问题艺人出镜、发声

  让失德艺人失去生存空间,让德艺双馨成为行业标杆,还文艺圈以风清气正。这记重拳,来得及时!

  第二,天价片酬不得“无法无天”

  在文娱从业人员职业规范、纪律方面,中宣部强调必须遏制资本不良牟利,抵制天价片酬,合理配置成本比例,严厉查处偷逃税行为。广电总局则明确要求“抵制高价片酬,对片酬违规、阴阳合同、偷逃税三类行为予以严肃惩戒。”

  

  一直以来,天价片酬、阴阳合同、偷逃税等娱圈乱象都备受社会关注。为此,相关部门多次发文,要求加强对相关问题治理,一些艺人也曾受到重罚。比如,2018年范冰冰的6千万“阴阳合同”事件,曾掀起了一股娱乐圈查税风暴。郑爽在《倩女幽魂》项目中通过“阴阳合同”形式进行偷逃税款的非法行径,让她受到了法律制裁。

  

  严令之下,为何始终有人敢在违法边缘试探?

  首先,是有人愿意买单。当一部剧被卖出时不看重质量、只看有无流量明星时,文娱圈便形成了“劣币驱逐良币”的怪圈,自然有资本为逐利,从而放纵明星们坐地起价、哄抬高价。其次,给钱的敢给,收钱的敢收。于是哪怕有“限薪令”三令五申,一些明星和影视公司还敢阳奉阴违、顶风作案,利用“阴阳合同”等钻空子逃税漏税。最后,为获取巨额利润,天价片酬、阴阳合同、偷逃税等问题或是冰山一角,资本不良牟利的背后,牵涉出可能是一条更黑暗、更隐蔽的利益链,隐匿着更深层资本的运作内幕。

  

  △网传的影视公司资本运作流程图

  更需要警惕的是,随着文娱产业迅速发展,天价片酬、“阴阳合同”、偷逃税等问题有以新方式、新手段隐蔽作案的迹象。

  

  为了破解以上这些问题,中宣部、广电总局再次接连发声,要求行业严格执行演员和嘉宾片酬规定,严格片酬管理告知承诺制度。其目的是让更多资金用于制作,鼓励出精品、创佳作,引导行业良性发展。同时要求对“阴阳合同”、偷逃税等问题严格核查,依法整治,严厉惩治突破高薪底线的行为,维护禁令的权威性,从而更好助益行业、净化风气。

  第三,不良饭圈必须“断饭破圈”

  失德艺人频出,天价片酬难降,阴阳合同不绝……扫娱风暴扫出的行业乱象,不禁令人深思:是谁成就和纵容了“吴亦凡”们、“郑爽”们?

  饭圈,是诸多乱象背后,绕不开的一个群体。

  为了爱豆,饭圈的“男友粉”“亲妈粉”“CP粉”们可谓倾注全力。偶像拓展事业疆域时,有粉丝掏腰包、刷数据,为偶像筑牢“护城河”;遭遇危机时,有粉丝无条件信任、控评护航,让偶像“安全着陆”。

  

  然而,数据攀比引发的奢靡浪费之弊,争夺番位导致的拉踩引战之举,控评带来的饭圈互撕之风……粉丝的“爱意愈浓”,不良“饭圈”文化也随之愈演愈烈,成为了文娱圈格外不和谐的声音,严重影响了整个演艺圈舆论场的生态。

  今年5月初,爱奇艺自制选秀综艺《青春有你3》因购买实物打投爆出“倒奶事件”,被北京市广电局勒令停录,成为“饭圈”生态整顿的节点性事件。

  

  △今年5月粉丝为偶像打榜投票倒奶事件,揭开不良“饭圈”文化的遮羞布

  狂热的“饭圈”该降温了!

  今年6月,中央网信办携“清朗·‘饭圈’乱象整治”专项行动之剑,向不良“饭圈”文化劈开了第一道口子。8 月,中央网信办进一步加强“饭圈”乱象治理工作,提出取消明星艺人榜单、优化调整排行规则、严管明星经纪公司等十项措施,再次重剑出击推进“饭圈”乱象治理工作。

  

  △图片源于《中国纪检监察报》

  此外,中宣部、广电总局也集结发力,打出一套直击“饭圈”乱象的“组合拳”。今年9月,中宣部就进一步持续整治“饭圈”乱象作了专门部署。从强化综艺节目管理、强化榜单产品管理、强化粉丝消费管理等八个方面着力,坚决抵制造星炒星、泛娱乐化等不良倾向和流量至上、拜金主义等畸形价值观。力求斩断“饭圈”中毫无意义内卷的螺旋轨道,纠正粉丝对明星数据、番位排名的痴迷心态。

  

  禁屠榜!禁撕番!禁控评!重锤之下,不良饭圈开始“断饭破圈”。

  目前为止,在微博上的明星势力榜和超话社区明星、音乐、CP排名已经取消,抖音、快手等平台也已下线明星排行榜。桃叭、超级星饭团等追星应用,也在各大APP商店下架。随着畸形的“饭圈文化”被清理,“收割”粉丝流量们的平台和应用开始逐渐退场,那些幻想着靠粉丝喂养的流量明星也该自力更生、谋求出路了。

  

  △文娱综合治理文件发布后,部分企业迅速采取措施

  第四,综艺节目禁止“养娃圈钱”

  曾几何时,偶像养成类节目、明星子女的综艺娱乐及真人秀节目是“亲妈粉”们的心头好。

  她们在荧屏上发掘偶像于微时,然后像赌玉挖宝般地为偶像集资、打榜、应援,最终见证偶像由素人到明星身份的转变。而节目制作方和艺人公司看重的,也是粉丝的这种“养娃”心理,他们将大量低龄偶像推到聚光灯前,不断增强粉丝与偶像之间的粘性,最终在“养成”过程中赚得盆满钵满。

  

  8月20日,偶像组合“天府少年团PANDA BOYS”在成都发布单曲宣布出道。这个由7名男孩组成、平均年龄只有8岁的超低龄组合,掀起了巨大批评声浪,也将偶像养成类节目传递“出名要趁早”的错误价值观、牺牲未成年人健康成长、耽误九年制义务教育等问题摆在人们面前。

  

  △迫于巨大舆论压力,目前“天府少年团”已宣布解散

  过分追逐低龄化的偶像养成产业,的确该管管了!

  于是,在这场“扫娱”风暴中,广电总局明确要求广播电视机构和网络视听平台不得播出偶像养成类节目,不得播出明星子女参加的综艺娱乐及真人秀节目。力求刹住利用偶像经济无底线敛财的歪风邪气,保护未成年人的合法权益。

  事实上,从传出偶像养成节目要被严控,到被“封杀”,舆论的反应大部分都是正面的、支持的,这也充分表明,大部分观众与网民对这类节目带来的负面影响,已经达到了忍耐极限。因此,综艺节目“不得养娃圈钱”的规定,也是对民意的一种顺应。

  第五,防止未成年人“沉迷网游”

  在这场扫“娱”风暴中,除了对文娱节目、艺人行业、饭圈乱象的深度治理外,还迎来了史上最严网游禁令出台——未成年人玩网游每周只有3小时。

  

  就在9月开学之际,国家新闻出版署下发了《关于进一步严格管理切实防止未成年人沉迷网络游戏的通知》,针对未成年人过度使用甚至沉迷网络游戏问题,进一步严格管理措施。要求所有网络游戏企业仅可在周五、周六、周日和法定节假日的晚8 至9 时向未成年人提供1小时网络游戏服务,其他时间均不得以任何形式向未成年人提供网络游戏服务。

  

  “一周3小时最严防沉迷”措施出台后,各大游戏厂商也是火速回应,纷纷表示将从严落实未成年人网游防沉迷新规。各大网游公司还相继升级防沉迷系统,多项电竞联赛推迟比赛,排查参赛选手年龄。

  

  △图片来源于音数协游戏工委微信公众号

  严控网游时间,减少游戏人生。这是从关爱未成年人着手的正确之举,但是也需要久久为功才可能达成理想的社会效果。如今国家出手控制,就是要将未成年从网游“泥潭”中拉出,避免他们在虚拟世界中过分耗散自我,在真实的世界里做更有价值的事。

  结语

  可以预见,扫娱风暴还将继续涤荡“娱乐圈”。其涉及部门之多、打击力度之大、覆盖面之广、警示意义之深,令人拍案叫绝。

  我们谁也不知道下一个“惊天大瓜”在哪里、由谁引爆、会否牵扯出更多新瓜和藤蔓。但可以肯定的是,这场治理娱乐圈的雷霆手段以及其辐射效应,至少能够让“饭圈”清醒些,让流量明星警醒点,让“流量至上”“金钱为本”的经纪公司和资本市场冷静一些。

  更重要的是,在涤清尘垢的同时,这场治理行动也有望把真正优秀的艺人们从被流量隐匿的状态中解救出来,让他们发光的演技、优美的歌声被更多观众看见。毕竟有实力有作品、德艺双馨的偶像明星,才是促进文艺发展、发挥正向社会影响力的时代需要。

  话题互动

  您对“扫娱”风暴有何看法?

  欢迎在留言区发表您的观点