什么样的情况下能做种植牙,望大神们给科普一下,顺带推荐一下哪家医院比较好?地址北
种植牙 医院
很多伙伴们在种牙前,都喜欢问:
哪些情况下可以种牙;种牙的话,应该怎么选医院和医生;种植牙的流程大概是怎么样的... ...因为对于这个行业了解很少,尤其是在北京,本身口腔机构就多,更不知道怎么选才会遇到靠谱的,怕一不注意就踩坑了,所以大家在种牙前都很谨慎的做攻略。
今天,有缘分正好看到了题主的问题,可以给大家来说一些浅薄的建议。

惯例,我们分开来讲。
种植牙的适应症很广,不管是有无牙根都可以种牙,不管是单颗还是多颗、全口牙缺失都可以种牙。
种牙适应症具体表现为:

(1)牙齿缺失
如单颗牙齿缺失、多颗牙齿缺失、全口牙齿缺失,这些情况都适合做种植牙
单颗缺牙的患者通过种植牙恢复牙齿功能,并且不伤害健康的邻牙
多颗牙齿缺失和全口牙缺失的患者,种植牙修复无论是外观上还是功能上都是很好的方案
(2)门牙缺失
种植牙有牙根,它可以使牙齿更牢固,这尤其适合门牙缺失的人
传统的假牙必须要依托缺牙左右健康的邻牙来固位,因此,门牙缺失的患者如果采用传统假牙的方式修复,会有明显两个卡环外漏,严重影响了假牙修复的美观效果。
(3)长时间缺牙
长时间缺牙的人容易造成不同程度的牙槽骨吸收,牙槽骨吸收导致佩戴有卡环和基托的传统假牙有困难,佩戴传统假牙固位力差,不能发挥假牙的咀嚼功能的患者,需要通过种植牙来恢复正常的咀嚼功能。
(4)缺牙周围没有健康邻牙
传统的假牙有基托和卡环,需要借助周围的健康邻牙来固定修复假牙,所以缺失牙齿的周围如果没有健康的邻牙,则无法安装传统假牙,需要通过种植牙来恢复牙齿的功能。
但也有限制条件比如说:
①年满18周岁;
②身体健康,没有其他不可控的疾病;
③口腔健康,如果有牙周问题需要治疗好后进行种牙,如果牙槽骨骨量少,需要植骨后种植。
具体的话,需要到医院去拍片看看自己的牙齿问题,医生会根据检查结果给你推荐合适的治疗方案。
国内,做种植牙的医院主要可以分为这几类:公立综合医院、公立专科医院、全国连锁口腔机构(私立)、地区性口腔机构(私立)。
除此,还有牙科诊所或者整形机构,不过这些机构我一般不建议大家去。
一是,诊所的规模小,医生水平一般,甚至是没有专业的种牙医生,一般失败的几率很大,流动性还大,术后维权很难,可以直接排除。
二是,整形机构毕竟不主攻口腔,他们不会把大部分的时间精力以及资金用在口腔这块,所以整形机构一般缺乏专业的种牙医生,设备也不会很先进,效果不大理想,不大建议选择。
一般,不管是公立专科还是综合,或者是私立口腔机构,只要是正规的,都可以参考。
怎么判断一家医院是否正规呢?
我给大家总结了几点(主要都是针对于私立机构的,公立几乎都是正规的,还没有看到过不正规的,除非是外包的,但是口腔科外包的很少):
1、资质正规可查
一家正规的医院肯定是有医疗机构执业许可证、以及营业执照的,同时还可以在卫健委查到资质(这是一个比较靠谱的方法)。

卫健委查询首页如果你在了解一家医院的时候,想查是否有资质,可以直接在卫健委查,能查到的基本上就是正规的,公立的话,就不用查了,公立医院和医生都是有资质的。所以查资质主要针对于私立医院。
2、收费合理,不坐地起价
也就是不乱收费,定价符合物价局的标准,不随意收费。
目前来看,各大医院种牙价格范围在3000~15000左右一颗,如果低于这个价位,或者是高于这个价位太多的话都要慎选了。
还有在面诊的时候,一定要问清楚价格和收费方式,是全包还是分步骤来,后续有无其他费用,如果有折扣的话,哪些项目可以享受优惠,哪些不能,优惠多少等,都要问清楚,避免被隐形消费。
3、有专业的种牙医生坐诊
任何手术,都离不开医生,医生的技术决定最终的手术效果。
别看,种植牙的难度低,手术不大,但也有风险,选对医生的话可以合理的规避,但是选错了的话,就只能二次修复,同时还要花费更多的时间、金钱。
所以,当我们在考察一家医院是否正规的时候,一定要看这家医院是否有擅长种植牙的医生,他们的经验、资历和技术如何,都要了解清楚,如果没有靠谱的种牙团队,那么这家医院也没有必要选了。
还不知道怎么辨别种牙医生是否靠谱,不知道怎么选的朋友们,一定要浏览完一下几点选择技巧:
①选择种牙经验丰富,且主攻种植牙手术的
因为凭借他们过往丰富的案例经验和娴熟的种植技术势必会为大家提出更适合的种植方案,为种植牙的长久使用打下良好基础。
正所谓:闻道有先后,术业有专攻。种了100颗牙和种了上万颗牙齿的医生,无论是从技术娴熟度还是临床经验来看,势必存在差别。
一般,种牙医生经验在10年以上是不错的选择,最低也要5年+,像刚出来两三年的要慎选,毕竟还是在积累经验的阶段,各方面还不大成熟,技术发挥不是很稳。

②看学历背景,选择口腔硕士、博士学位的。
尽量选择知名口腔医学院毕业的医学生,往往他们所接受的培训和掌握的技术更规范、先进;(一般水平较高的种植医生都是硕士、博士级别)

③种植机构,选正规的口腔机构。
正规、专业的口腔医院有足够的实力保障无菌手术环境,这是普通口腔诊所很难做到的。
如果医生执业机构为诊所、或者是一些不知名、新开的机构,或者是网红和渠道机构的话一定要慎选!!!
④种植案例数量。
没有经过大量临床手术案例的积累沉淀,难以保障种植牙的使用效果。
由于平台限制和信息敏感性,我无法直接提供优质医院和医生的信息。
不过,我整理了国内各个城市口碑反馈较好的医院和医生的信息,你可以通过 查询系统快速了解相关信息↓↓↓
口腔医院医生自助查询系统(看牙不踩坑!!!)该系统可以查询医院医生的资质、擅长项目、收费标准、真实案例、优惠活动等,并且还可以免费申请专家面诊!

北京种植牙的价格现在一般在3500~15000一颗。
具体要到医院去问,
因为每家医院的报价是不同的,有的医院会贵点,有的医院会便宜点,一般公立的收费要比私立的要高。
另外,
同一家医院,医生的资历、技术和名气不同,价格也一样,越好的医生收费也越贵。
也看你的牙齿问题,牙齿情况复杂,治疗难度也大,费用也高,因为有的人可能还涉及到植骨、拔牙等项目,这些都需要另外收费。
最后,也看你选择的材料了,材料不同,价格不同。
种牙的材料主要有种植体和牙冠。
种植体,分为进口和国产的,进口的价格要比国产的要贵,可以参考下图:

牙冠,主要用全瓷比较多,国产的全瓷牙大概在1500~2000左右,进口的话大概在2500~5000左右一颗,分品牌。
PS:种植牙价格即便是集采后也要3000以上,如果遇到一两千的那种不要信,低价种牙的背后坑很多,你是把握不住的,比如说医生技术问题、材料真实性问题、以及医疗设备消毒的问题,不要贪图便宜就好。
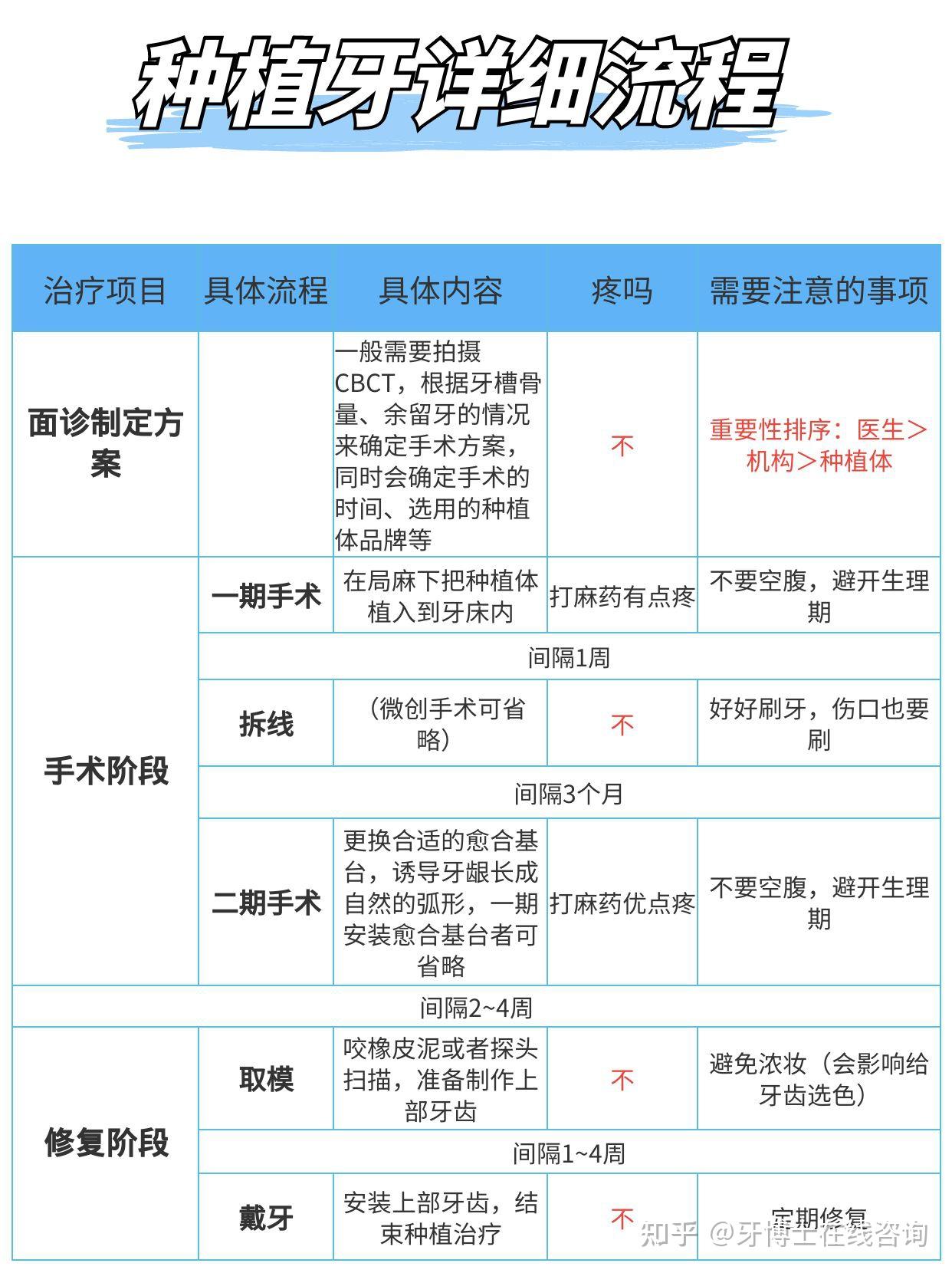
种牙的流程的大概可以分为以下几步:

图片自制勿转!!!1、术前准备首先,需要对患者进行全身健康检查,排除是否存在传染性疾病等不良身体因素。
然后,评估患者口腔健康和环境状况,如果存在严重的牙周疾病等不利于植齿术的情况,就不建议进行手术。
接下来,通过拍片、制作石膏模型等方式,确定详细的治疗方案。
2、第一期手术医生会在颌骨上钻一个小孔,将种植体放入并缝合,确保种植体与骨骼良好融合。
这个过程类似于拔牙,但愈合时间比拔牙更长,需要3-6个月让伤口完全愈合后进行下一步操作。
3、第二期手术在种植体处的牙龈上开一个小口,暴露出种植体,并粘接上愈合基台。
4、更换基台当愈合基台形成完整的袖口后,可以更换为永久基台,并在其上安装牙冠,可以选择全瓷牙冠或烤瓷冠,具体取决于个人选择。
5、术后护理植齿术完成后,并不是一劳永逸的,需要进行适当的护理和口腔清洁。同时,要避免施加过大的咬合力,以保证种植体的使用寿命。
好了,以上就是本次的回答内容了,如果还有其他问题可以来问哦~