安徽“皖南八校”2021届高三第三次联考语文试题

  

  请设为星标!语文试题仓库!应有尽有!最新高考试题作文高中试题小学试题作文初中试题作文中考试题作文!关注本号可每天收到各种资料。点上面蓝色文“语文试题与作文”关注。

  ???2020年9月高考优秀作文专辑9月出炉,欢迎淘宝!

  高考第一品牌语文月刊代码46-88每月一本定价12元。其中每年8月高考优秀作文点评专辑、9月高考试题分析专辑、12月最新高考分类练习专辑、4月最高高考冲刺AB卷二套题等为高考必备!咨询微信160170248,手机13602424805

   语文月刊2020年12月高考分类练习专刊

  

  海量免费试题,请关注:1语文试题汇编2020年6.1-7.7全部语文试题  2.试题汇编2020.5.1-5.31  3.试题汇编2020.4.1-4.30  4.试题汇编2020.3.1-3.31  5.初中试题仓库请点这里 6.小学试题仓库请点这里

  安徽“皖南八校”2021届高三第三次联考

  语文

  2021.4

  考生注意:

  1.本试卷满分150分,考试时间150分钟。

  2.回答选择题时,选出每小题答案后,用铅笔把答题卡上对应题目的答案标号涂黑。如需改动,用橡皮擦干净后,再选涂其他答案标号。回答非选择题时,将答案写在答题卡上。写在本试卷上无效。考试结束后,将本试卷和答题卡一并交回。

  3.本卷命题范围:高考范围。

  一、现代文阅读(36分)

  (一)论述类文本阅读(本题共3小题,9分)

  阅读下面的文字,完成1~3题。

  从宏观看,中西哲学的最大差别之一就在于对待天人关系的态度,其他一切差别都是由此

  衍化而来。西方哲学在天人关系上主张天人二分、主客对立,中国哲学在天人关系上则主张大化流行、生生不息、天人贯通、天人合一。西方哲学重视“分”,中国哲学重视“生”。天人合一既不是人类中心主义,也不是自然中心主义,它是一种思考问题的方式,这种方式就是把人类与大自然看作是一个生命整体,人中有天,天中有人。

  在中国思想史上,天的含义有一个演化过程。人类文明早期,人们认识水平有限,对大自然怀有畏惧之心,认为天就是上帝,就是天命。到了周朝,天的神秘性有所弱化。天的含义,从命运之天、主宰之天、宗教之天到义理之天再到自然之天,经历了一个演进的过程。老子说:“人法地,地法天,天法道,道法自然。”这里所说的“天”,已经没有什么神秘含义,就是指外在于我们的自然界。自然界的运行规律是客观存在的,是不以人的主观意志为转移的,是可以被我们人类所认识的。只有严格按照自然规律办事,才能做到趋利避害、逢凶化吉;违背了自然规律,就会遭到大自然的惩罚。

  在人与自然的关系上,中国哲学认为人来源于大自然,是大自然的有机组成部分,是大自然造化的产物;人不能游离于自然之外,更不能凌驾于自然之上,天、地、人之间并不是各自独立、相互对立的系统,而是彼此之间有着不可分割的内在联系,是一气贯通的,它们同处于一个充满生机的生命洪流之中,人与天是相通的,不可分离的。

  西方哲学不否认人来源于大自然,人是自然发展的产物,但在人类对待自然界的态度上以及人类在自然界中居于一种怎样的位置上,中西哲学之间有了分歧。西方哲学主张自然界是没有生命的客观存在,人是万物的尺度,人类是自然界的主宰,人类的目的就是征服自然、战胜自然,这是典型的人类中心主义观点,是西方哲学天人二分思维方式所必然导致的结果。而中国哲学则不然,一开始就把认知思考的视角放在了天人关系上,天人关系的落脚点是人,而不是天,是推天道以尽人事,最终要落实到人事上,也就是荀子说的“善言天者必有征于人”。在中国哲学看来,宇宙论、认识论、政治论、伦理学是贯通的,而不是彼此分离的。做学问如果不关注天人关系,就不能称之为学问。

  为什么中国会重视天人合一说?因为,中国自古以来就是一个以血缘关系为纽带,以农立国的农业国家,要从事农业生产,首先就要了解自然时令的变化规律。正是由于中国社会的这一以农立国的基本特征,历朝历代的思想家们都重视探讨天与人之间的关系。孟子说:“尽其心者,知其性也;知其性,则知天矣。”人通过反观内求,就能够认识天,孟子的这个天人合一思想对后世影响很大。之后,无论是董仲舒提出的“天人感应”说,还是张载提出的“天人合一”说,朱熹提出的“天人一理”说,王夫之提出的“天人一气”说,都把天人关系看作是自己思想的出发点。比如北京的故宫,其核心建筑太和殿、中和殿、保和殿以及皇家园林“颐和园”,还有天坛、地坛、日坛、月坛等,其建筑风格都反映了天人合一、天人和谐的思想理念,其精髓就是“天地人和”。

  总而言之,在中国文化系统中,天人关系及其所蕴含的智慧始终是被中国思想家们看作是最重要的哲学问题,是中国哲学思考一切问题的出发点和归宿点。

  (摘编自王杰《天人合一,道法自然》)

  1.下列关于原文内容的理解和分析,正确的一项是(3分)

  A.中国哲学把人类与大自然看作是一个生命整体,主张天人合一、生生不息、人定胜天。

  B.西方哲学则主张天人二分、主客对立,人是万物的尺度,人在自然界中处于中心地位。

  C.中国哲学认为天人合一是一种思考问题方式,天人的关系是一切问题的出发点和归宿。

  D.西方哲学认为人是自然的主宰,人类需要征服自然,要战胜自然,否定人与自然的联系。

  2.下列对原文论证的相关分析,不正确的一项是(3分)

  A.文章先后引用老子、荀子、孟子的名言是为论证中国哲学自古以来就重视天人合一的理念。

  B.文章将中西方哲学观点差异进行对比论证,突出中国哲学对天人关系所持态度的优越性。

  C.文章采用了道理论证、对比论证、因果论证、举例论证等方法来阐释论点,论证手法多样。

  D.主体部分采用层进式结构,由对天的认识演进到对天人关系的认识,再到认识产生的原因。

  3.根据原文内容,下列说法不正确的一项是(3分)

  A.西方哲学在处理天人关系上过分注重“分”和“对立”,必然会导致人类中心主义盛行。

  B.中国哲学对“天”的理解是演变的,其神秘性渐渐消失,“天”蕴指的自然规律性逐步显现。

  C.“绿水青山就是金山银山”这一论断,符合中国哲学“天人合一”说,其落脚点是尽人事。

  D.天人合一说起源于孟子,经过后世哲学家不断发展,对当代中国乃至世界都有积极意义。

  (二)实用类文本阅读(本题共3小题,12分)

  阅读下面的文字,完成4~6题。

  材料一:

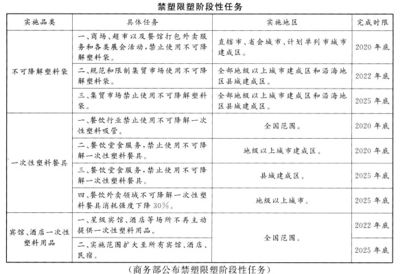
  2020年7月10日,国家发改委、生态环境部等9部门联合印发《关于扎实推进塑料污染治理工作的通知》,提出自2021年1月1日起,在直辖市、省会城市、计划单列市城市建成区的商场、超市等场所,餐饮打包外卖服务以及各类展会活动中,禁止使用不可降解塑料购物袋……由“限塑令”升级为“禁塑令”,这次通知有几个显著亮点:

  一是突出系统性。2008年“限塑令”主要针对流通使用环节,对塑料袋明码标价,鼓励消费者自带包装袋。而这次《通知》提出“明年起全国禁止生产销售一次性塑料棉签、一次性发泡塑料餐具”,不仅聚焦于使用环节,也关注到了塑料制品生产、流通、使用、回收、处置全过程和各环节,体现出全生命周期管理的系统性和整体性,有利于建立形成治理塑料污染的长效机制。

  二是强调有序性。塑料制品具有方便实用的特点,在一些特定场景下具有不可替代性。这

  次“禁塑令”,没有不顾实际情况搞“一刀切”,而是充分考虑到了大家的实际生活需要,比如考虑到生鲜、熟食特点,“暂不禁止连卷袋、保鲜袋和垃圾袋”;虽然禁止一次性塑料吸管,“但是牛奶、饮料等食品外包装自带的吸管暂不禁止” ……多个“留白”,增加了政策实用性,有利于“禁塑令”推进落实。

  三是更有针对性。这次的“禁塑令”不仅在零售业、餐饮业方面持续发力,而且扩大到“餐饮打包外卖服务以及各类展会活动”,有的放矢。随着经济形态变化,电商、快递、外卖等新兴领域已成为塑料制品使用重灾区,但监管却没有形成覆盖。相对来说,线下餐饮模式好改进,电商、快递等线上模式,仍需要时间探索新模式。

  (《新版“禁塑令”值得期待》,《南方日报》)

  材料二:

  

  材料三:

  “自2021年1月1日起,我超市所售购物袋均为可降解购物袋,大号袋1.2元一个,小号袋6角一个,如有需要请在收银处购买。”1月5日,记者来到北京市西城区安德路美廉美超市,广播正滚动播放有关提示信息。超市收银台和自助扫码结账区均放有可降解塑料袋,并标明价格。在结账的30余名顾客中,大部分使用自带无纺布购物袋。

  记者在采访中了解到,替代产品的成本和使用体验已成为企业选用的重要考量因素。以吸

  管为例,普通塑料吸管原材料价格约为每吨8000元,聚乳酸吸管原材料每吨近4万元,纸质吸管原材料每吨约2.2万元。

  “现阶段,可降解塑料的成本会更高一些,但仍在可接受范围内。”清华大学环境学院教授刘建国表示,随着可降解塑料产品产能扩大和技术水平提升,未来在形成规模化生产后,生产成本将有所下降。

  刘建国表示,塑料污染治理涉及方方面面,可降解塑料袋的回收和处置都要有相应的配套

  系统,需要一定适应时间。因此,先抓好重点品类、重点场所,形成一定经验再进行逐步推广,才能有序推进塑料污染治理。

  (《“禁塑令”落地,你准备好了吗?》,《经济日报》)

  材料四:

  “禁塑”的话题已经谈了多年,各地的“禁塑令”也先后发布,但时至今日也未彻底地“令行禁止”。原因何在?一是塑料袋给予人们生活的便利性;二是每家每户每人都需要,少有不用塑料袋的人;三是工农业生产中塑料制品不可或缺,使用量也非常可观;四是网购快递业的异军突起,加速了塑料袋用量的指数化增长。

  在进一步对购物者加强宣传教育,倡导、建议购物者自带布袋、纸质袋的同时,相关执法部门还应随机进行监督检查各地、各商场等对“禁塑令”的执行情况,督促其积极落实和严格执行“禁塑令”。对一些仍然继续使用塑料袋的顾客、商家,进行必要的教育、劝导;对拒不执行“禁塑令”者,应依据《关于进一步加强塑料污染治理的意见》和《关于扎实推进塑料污染治理工作的通知》的相关条款,给予相应的处罚,以确保“禁塑令”的有效执行,维护“禁塑令”应有的法律威严。环保,人人有责;“禁塑”,从我做起。让我们共同为保护生态环境、地球家园作出我们每个人应有的“减塑”贡献吧!

  (《“禁塑令”需要严执行》,中国甘肃网)

  4.下列对材料内容分析正确的一项是(3分)

  A.2021年1月1日起,由国家发改委等9部委联合推进禁塑令在全国范围内落地实行。

  B.今年的“禁塑令”涉及到塑料制品生产、流通、使用、回收、处置全过程和各环节。

  C.企业选用替代产品首要的考量因素是成本,因为目前一些替代产品原材料价格偏高。

  D.2020年底,不可降解一次性塑料吸管在全国范围内禁用,它将从人们的生活中消失。

  5.下列对材料内容分析理解不正确的一项是(3分)

  A.餐饮食堂禁止使用不可降解一次性塑料餐具的要求将按照地区行政级别自上而下执行。

  B.较之往年的“限塑令”,“禁塑令”虽然严苛,但对新兴领域的监管还没有形成覆盖。

  C.塑料制品方便实用,而且在一些特定场景下具有不可替代性,禁塑决不可“一刀切”。

  D.专家表示,塑料污染治理的有序推进需要循序渐进,重点突出,积累经验,逐步推广。

  6.请结合材料内容,简要概括如何全面高效推进“禁塑令”的实施。(6分)

  (三)文学类文本阅读(本题共3小题,15分)

  阅读下面的文字,完成7~9题。

  生火

  杰克·伦敦

  冰面上覆盖了几尺厚的积雪。视力所及,白茫茫一片。零下50°就是华氏冰点下80°.这并没有让他想到自己是个恒温动物,这是人类一个无法克服的缺陷——只能在有限的温度区间内生存。零下50°,就只是零下50°.对他意味着什么,他从未想过。

  他继续行走,随意吐了口痰,却被一种尖锐、爆裂的劈啪声震惊。他又吐了一口,在空气中,在痰落到雪地上之前,就爆裂了。他的目的地是亨德森港附近的营地,朋友们正在那里等他。他在兜圈子,四下寻找利用溪流从河中的小岛运出木料的办法。他希望在6点赶回营地吃饭。

  他身后跟着一条狗,一条庞大的野狗,是狼和狗的混血品种,灰色的毛。它的本能比人类的判断更能告诉它真相。事实上,气温并不是只比零下50°低一点点,甚至达到了零下75°.野兽有它们的直觉,它感到一种隐隐约约的威胁。

  他注意冰面的变化以及那些弯道和拐角。他知道踩在什么地方才比较安全。他知道即便是极寒也没有办法把泉水冻住。他能感觉到冰面下流动的水,听见雪面下冰碎裂的声响。这么冷的天气,如果打湿了鞋,是很危险的事。

  突然冰面破了,狼狗掉进水里,它挣扎着爬上来,前腿和爪子全湿了,一瞬间,水就变成了冰。它立即咬掉了腿上的冰,然后躺在雪地上继续咬掉脚趾间的冰。冰留在脚上就意味着脚会剧烈疼痛,而它并不知道这些,只是遵循本能,但男人知道。

  实在太冷了!一个硫磺湾的老人曾经告诉过他这个国家的寒冷程度,真如他所说,而当时他居然还取笑那人。

  半小时了,他都没看到水洼的迹象。就在这时,意外发生了,在一个看上去雪比较结实的冰面,他掉进了水里,水并不深,但是一直湿到了膝盖。这让他很恼火,诅咒这坏运气。现在他不得不生火,花一个小时来烤干衣服和鞋子。在如此寒冷的天气,这极危险,他非常清楚这一点。

  火堆变旺了。他把粗细不同的树枝依次填到火里,火成功地烧起来了,他也安全了。回想起硫磺湾的老者,他说,没人可以在零下50°的严寒天气中独自旅行。但是现在他做到了。他独自一人,遇到了意外。他生起了一堆火,拯救了自己。

  出乎意料的是,他的脸和鼻子这么快就冻僵了。他也没想到这么短的时间手指就僵死了。

  触摸到一根树枝时,必须看着才能确定自己是否拿住了,他却亲眼看到树枝从他的指尖滑落。

  火在燃烧,跳动的火苗,伴随着啪啪的声响,以优美的姿态舞出生命的希望。坏事发生了。

  他不应该在树下生火的,他头顶的树枝上已经压满了积雪,一个星期没刮风,树枝也到了承受的极限。在没有任何预兆的情况下,一大团雪掉下来,火被压灭了。刚才还燃烧的火堆顿时变成一摊碎雪。

  他惊呆了,坐在地上呆呆地看着火被压灭的地方,仿佛刚刚听到对自己的死亡宣判似的。

  但他很快就镇定下来。也许老人家是对的,如果有另外一个人和他在一起,他就不会处于如此危险的境地了。但是现在只能靠自己来生火,这次绝对不能失败。他又从洪水后的沉积中收集干草和小树枝。一切准备就绪,他把手伸向兜里去摸第二片白桦树皮。他知道它在哪里,他尽了最大的努力,但还是抓不住那片白桦树皮。他的脚冻得越来越僵硬。这让他有点恐慌,但他还是尽量控制住并冷静了下来。他用嘴把手套戴好,前后甩胳膊,用自己的全部力气用手在胸口上拍打。这个男人,在敲拳头、甩胳膊时,对那个畜生天生长着一身温暖安全的皮毛感到无比的羡慕。

  他拿出一把火柴,手指已经失去了活动能力。他想到一个办法,用牙齿把火柴咬住,在大腿上摩擦,大约划了20次,火柴着了。他衔着这根点燃的火柴去引燃白桦皮,但燃烧的硫磺气体窜进他的鼻孔,引起他不住咳嗽。结果火柴掉到雪地上,熄灭了。

  那位老者的话是对的,绝望再一次让他想到这点:零下50°的天气里确实应该结伴而行。

  突然,他用牙齿把手套咬掉,露出双手,然后用双掌夹着这一束火柴,他的胳膊还没有冻僵,

  还能夹住火柴,在腿上划。点燃了,70支火柴一下子全点燃了,他这样拿着火柴,手上又有了知觉,他闻到自己的手被烧焦的气味,才感觉到疼痛,他忍着痛,笨拙地夹着燃烧的火柴去点白桦皮,却没法引燃,他的手掌挡住了火焰。他实在忍受不了,手猛地抽搐,燃烧着的火柴都掉在了雪地上,一股青烟升起,火柴熄灭了。

  一种对死亡的恐惧向他袭来。这种恐惧使他深刻认识到,这是性命攸关的大事。他陷入恐慌,跳起来开始沿着古老的河床往前跑。狗跟在后面,很快就追上了他。他疯狂地跑着。在他的生命中,从未有过这种恐惧。奔跑让他感觉好一些,也不再颤抖了。好几次,他都失足摔倒,最后只能蹒跚地坚持着,他已经无法感觉到自己的鼻子、手指、脚。寒冷正在全面入侵他的身体。如果他跑得足够远,还可能跑到营地。但他脑海中另一个声音却说:“你到不了营地,那太远了,你会很快冻僵死去。”这种想法促使他站起来,可是跑不过100步,又摔倒了。太可怕了,一旦他停下来,这种想法就会促使他开始奔跑。

  他想不停地跑到营地的想法是行不通的,他没有那么大的耐力。

  这是他最后一次惊慌了。

  他又想到了那个老人。他能清晰地看到老人的模样,暖和、舒服地抽着一支雪茄。他闭上眼睛,进入了生平最舒适的梦乡。

  狗就坐在他对面,等着他起来。短暂的白天就要被漫长的黑夜取代,却没有一点火的影子,

  它从来没见过一个人那样在雪地上坐着却不生火。他一动不动,最后,狗靠近他,闻到了死亡的气息。它扭过头,向着黑夜中寒冷的星空发出了一声悠长又深沉的嚎叫。然后,掉过头,朝着它所知道的营地的方向跑去,因为它知道那里有食物和火的提供者。

  (有删改)

  7.下列对小说相关内容和艺术特色的分析鉴赏,不正确的一项是(3分)

  A.小说讲述一个男人不听劝告,固执地在零下七十多度只身一人穿越冰天雪地的旷野去营地与同伴会合,但因生火失败而在低温中冻死的故事。

  B.作者以传统小说中的冲突为线索,将两条冲突线索交叉迂回,一条是主人公与冷酷大自然的冲突,另一条是主人公的理智与狗的本能的冲突。

  C.小说中男人多次回起硫磺湾的老者,每一次想起老人的话语或者形象的情境都不一样,反映出他自信-焦虑-恐惧一失望一绝望的心理变化。

  D.作者以一个旁观者,观察家以及过来人的身份,用一种冷静的近乎冷酷的平静语气详细描述了人在严寒的天气中行进生火求生至冻死的过程。

  8.小说用“他”和“男人”来指称小说的主人公,没有确切的名字,这样安排有什么用意?(6分)

  9.“自然主义”是一种展现真实的社会现实和人类生存的自然环境中人类的悲惨命运的文学创作倾向。《生火》蕴含了浓厚的自然主义,请据此谈一谈小说中作者如何表达自然主义观。(6分)

  二、古代诗文阅读(34分)

  (一)文言文阅读(本题共4小题,19分)

  阅读下面的文言文,完成10~13题。

  王禹偁,字元之,济州钜野人。世为农家,九岁能文。端拱初,太宗闻其名,召试,擢右拾遗、直史馆,赐绯。即日献《端拱箴》以寓规讽。时北庭未宁,访群臣以边事。禹偁献《御戎十策》,帝深嘉之。二年,亲试贡士,召禹偁,赋诗立就。上悦曰:“此不逾月遍天下矣。”即拜左司谏、知制诰。是冬,京城旱,禹偁疏云:“今旱云未霑,宿麦未茁,民饥可忧。望下诏直云:“非宿卫军士、边庭将帅,奉料悉第减之,上答天谴,下厌人心,俟雨足复故。’臣朝行中家最贫,奉最薄,亦愿首减奉,以赎耗蠹之咎。”屡献讨李继迁便宜,以为继迁不必劳力而诛,自可用计而取。谓宜明数继迁罪恶晓谕蕃汉垂立赏赐高与官资则继迁身首不枭即擒矣。其后潘罗支射死继迁,夏人款附,卒如禹偁言。至道元年,召入翰林为学士,知审官院。诏命有不便者,多所论奏。孝章皇后崩,迁梓宫于故燕国长公主第,群臣不成服。禹偁与客言,后尝母仪天下,当遵用旧礼。坐谤讪,罢为工部郎中、知滁州。真宗即位,复知制诰。咸平初,预修《太祖实录》,直书其事。时宰相张齐贤、李沆不协,意禹偁议论轻重其间。出知黄州,尝作《三黜赋》以见志。其卒章云:“屈于身而不屈于道兮,虽百谪而何亏!”咸平四年,州境二虎斗,其一死,食之殆半。群鸡夜鸣,经月不止。冬雷暴作。禹偁手疏引《洪范传》陈戒,且自劾;上表谢,有“宣室鬼神之问,不望生还;茂陵封禅之书,止期身后”之语。上异之,果至郡未逾月而卒,年四十八。

  禹偁词学敏赡,遇事敢言,喜臧否人物,以直躬行道为己任。尝云:“吾若生元和时,从事于李绛、崔群间,斯无愧矣。”其为文著书,多涉规讽,以是颇为流俗所不容,故屡见摈斥。所与游必儒雅,后进有词艺者,极意称扬之。

  (节选自《宋史·列传第五十二》)

  [注]梓宫:中国古代帝王、皇后用梓木制做的棺材。

  10.下列对文中画波浪线部分的断句,正确的一项是(3分)

  A.谓宜明数继迁/罪恶晓谕蕃汉/垂立赏赐/高与官资/则继迁身首不枭/即擒矣

  B.谓宜明数继迁罪恶/晓谕蕃汉/垂立赏赐/高与官资/则继迁身首/不枭即擒矣

  C.谓宜明数继迁/罪恶晓谕/蕃汉垂立/赏赐高与官资/则继迁身首/不枭即擒矣

  D.谓宜明数/继迁罪恶/晓谕蕃汉垂立/赏赐高与官资/则继迁身首不枭/即擒矣

  11.下列对文中加点词语的相关内容的解说,不正确的一项是(3分)

  A.拾遗,谏官,职位与补阙相同,同掌供奉讽谏、荐举人才;唐代诗人陈子昂、杜甫均曾担任拾遗。

  B.贡士,是中国古代中央一级科举考试中试者之称。因本场考试在春天举行,故又称为春试或春闱。

  C.崩,专指中国古代帝王之死。封建时代,诸侯死叫薨,大夫死叫卒,士死叫不禄,庶人死叫死。

  D.封禅,中国古代帝王在太平盛世或天降祥瑞时祭祀天地的大型典礼,一般由帝王亲赴泰山举行。

  12.下列对原文有关内容的概括和分析,不正确的一项是(3分)

  A.王禹偁性格刚正,敢于直言进谏。王禹偁刚得太宗赏识就写文章规劝皇帝,在国家发生旱灾时,又上疏奏请减官员俸禄以应对灾害。

  B.王禹偁关心边事,数次进言献策。王禹偁对边疆事务颇有见地,所作《御戎十策》受到太宗的高度赞扬,应对李继迁的策略也很准确。

  C.王禹偁仕途坎坷,屡遭排挤贬黜。王禹偁多次被贬出京到地方任职,仕途坎坷,太宗时被贬黄州,他作了一篇《三黜赋》来表明心志。

  D.王禹偁文才出众,乐于提携后进。王禹偁富有才学,太宗召见,赋诗立就,还曾参与《太宗实录》的编写,并乐于提携有才华的后辈。

  13.把文中画横线的句子翻译成现代汉语。(10分)

  (1)奉料悉第减之,上答天谴,下厌人心,俟雨足复故。

  (2)其为文著书,多涉规讽,以是颇为流俗所不容,故屡见摈斥。

  (二)古代诗歌阅读(本题共2小题,9分)

  阅读下面这首宋词,完成14~15题。

  谒金门

  李好义

  花过雨,又是一番红素。燕子归来愁不语,旧巢无觅处。

  谁在玉楼歌舞?谁在玉关辛苦?若使胡尘吹得去,东风侯万户。

  [注]李好义(约1169-1207年),华州下邽(今陕西省蒲城西南)人。南宋将领,忠义传

  家。玉关:即玉门关。

  14.下列对这首词的理解和赏析,不正确的一项是(3分)

  A.上阙对景抒怀,前两句虽是描写春雨过后百花鲜艳之景,然则一个“又”字却隐含时光流逝之意。

  B.上阙后两句托物言志,运用拟人手法描摹燕子难觅旧巢之愁,实则表达河山半壁、故园难归的愤恨。

  C.下阕借“玉关”“玉楼”对比发问以抒情,与“战士军前半死生,美人帐下犹歌舞”之效异曲同工。

  D.全词语言浅近、通俗易懂却也含蕴丰富,构思巧妙却无雕琢刻意之感,诗人思想情感表达真挚动人。

  15.本词的最后两句有什么含义?寄寓了作者怎样的情感?(6分)

  (三)名篇名句默写(本题共1小题,6分)

  16.补写出下列句子中的空缺部分。(6分)

  (1)《白雪歌送武判官归京》一诗中,“         ,        ”与李白的“孤帆远影碧空尽,唯见长江天际流”意境相似。

  (2)《赤壁赋》中的“         ,           ”用比喻的手法,写出人在天地间生命的短暂和个体的渺小。

  (3)《逍遥游》中,写宋荣子看淡了世间的荣辱,不会因为外界的评价而更加奋勉或沮丧的句子是“         ,           ”

  三、语言文字运用(20分)

  阅读下面的文字,完成17~19题。

  雪有柔媚之姿、慧洁之质。由于这些自然特质,使得冰雪世界是古往今来的文人雅士一直所钟爱并竞相描绘的画面。宋代的雪景山水画堪称一座高峰。宋朝画家皆以不同的方式展现着各自内心的雪景寒林,他们在雪景寒林的造境中运用水墨手法的典范     ,如王诜的《渔村小雪》、宋徽宗的《寒江雪棹图》、梁楷的《雪景山水图》、马远的《雪景图》等。范宽笔下的《雪山萧寺图》,给观者的第一印象便是画境稳健,深蕴中正、平允之态。画中严谨细致而又不取繁饰的描绘,或许难以让人联想到“抒情”二字,但这种         的生命力量,正是源自画家纵览山川、含毫命素之际的审慎态度,以及对自然山水的无限热爱与深沉敬畏。他笔下的寒山紧密相连,以一种       、无以撼动的姿态见证着人世沧桑。宋画中常见的“孤寒”可视为画家      、不同流俗的狷介,他们用迥立的孤峰寒林象征自己的心境,视孤寒为归处,向孤寒求适意。 

  17.依次填入文中横线上的词语,全都恰当的一项是(3分)

  A.比比皆是  呼之欲出 坚不可摧  独立高标

  B.俯拾即是  呼之欲出 无坚不摧  遗世独立

  C.比比皆是  栩栩如生 坚不可摧  独立高标

  D.俯拾即是  栩栩如生 无坚不摧  遗世独立

  18.文中画横线的句子有语病,下列修改最恰当的一项是(3分)

  A.由于这些自然特质,使得冰雪世界一直是古往今来的文人雅士所钟爱并竞相描绘的景致。

  B.由于这些自然特质,冰雪世界一直是古往今来的文人雅士所钟爱并竞相描绘的景致。

  C.由于这些自然特质,使得冰雪世界是古往今来的文人雅士一直竞相描绘并所钟爱的景致。

  D.由于这些自然特质,冰雪世界是古往今来的文人雅士一直竞相描绘并所钟爱的景致。

  19.下列各句中的双引号,和文中“抒情”二字双引号作用相同的一项是(3分)

  A.我孩子时候,在斜对门的豆腐店里确乎终日坐着一个杨二嫂,人都叫伊“豆腐西施”。

  B.我更要从青岛赶上北平来的理由,也不过想饱尝一尝这“秋”,这故都的秋味。

  C.有几个“慈祥”的老板到小菜场去收集一些莴苣的菜叶,用盐一浸,这就是她们难得的佳肴。

  D.像“无边落木萧萧下”这样大胆的发挥创造性,难道不怕死心眼的人会误以为是木头自天而降吗?

  20.在下面一段文字横线处补写恰当的语句,使整段文字语意完整连贯,内容贴切,逻辑严密,每处不超过18个字。(6分)

  中国专属词汇翻译得准不准确,会直接影响西方看待东方的态度。如何定义“大同”,如何翻译“小康”,怎样解释“无为”?这些极具中国特色的词语,中国人可以意会,     。以往翻译中华思想文化术语时,学者们常常见仁见智,        ,这就造成了术语翻译的混乱现象。我们认为,应当出一些规范性、权威性的解释。这就是“术语工程”立项的起因——从国家层面有意识地做一套规范性的中华思想文化术语文本,       。

  21.请对下面这段新闻报道的文字进行压缩,用一句话概括新闻主要内容,不超过30个字。(5分)

  智能科技不仅为个人生活带来巨大变化,也在国产大飞机制造这样的硬核领域实现了效率提升。飞机需要喷漆的零件高达数百种,在传统自动化喷涂实践中,机械臂示教和调试要花费几周时间,选择人工喷漆的话又很难保证一致性。国产大飞机在制造环节遇到的这一问题,通过融入了AR、人工智能等技术的晨星工业机器人得到了解决。联想研究院研发专家透露,晨星工业机器人的研发需求和任务极其紧急,从商飞需求的提出到联想最终将产品成型,一年时间日夜兼程。目前,该机器人已在航电检测项目、AR装配项目、人机协同的喷漆系统项目中逐渐应用。

  四、写作(60分)22.阅读下面的材料,根据要求写作。(60分)无论阅读或写作,我们必须有一字不肯放松的谨严。——朱光潜《咬文嚼字》吟安一个字,捻断数茎须。            ——唐·卢延让《苦吟》一切经得起再度阅读的语言,一定值得再度思索。——美·梭罗读书的方法,不要固执一点,咬文嚼字,而要前后贯通,了解大意。——马南邨《不求甚解》好读书,不求甚解;每有会意,便欣然忘食。——东晋·陶渊明读书须知出入法。始当求所以入,终当求所以出。见得亲切,此是入书法;用得透脱,此是出书法。——南宋·陈善关于读书之法,古今中外有许多警言灼见广为流传,读了以上六句,你有怎样的感触与思考?请写一篇发言稿,在“当今时代,我们应当怎样读书?”班级主题经验分享会上发言,阐述你的选择和认识。要求:自选角度,明确文体,自拟标题:不要套作,不得抄袭;不少于800字。

  “皖南八校”2021届高三第三次联考·语文

  参考答案、解析及评分细则

  1.B(A.混淆概念,“人定胜天”不属于天人合一的中国哲学思想;C.以偏概全,原文是“天人关系及其所蕴含的智慧是中国哲学思考一切问题的出发点和归宿点,”D.曲解文意,西方哲学并不否认人与自然的联系。)

  2.A(文章在引用老子和荀子的名言不是为了论证中国自古以来就重视天人合一的理念,)

  3.D(无中生有,起源于孟子于文依据,)

  4.B(A.原文是“2020年7月10日,国家发改委,生态环境部等9部门联合印发《关于扎实推进塑料污染治理工作的通知》”;C.“企业选用替代产品首要的考量因素是成本”表述有误,原文是“替代产品的成本和使用体验已成为企业选用的重要考量因素”,且因果关系于文无据,D.餐饮行业禁止使用塑料吸管,“但是牛奶,饮料等食品外包装自带的吸管暂不禁止”……多个“留白”,)

  5.A(“按照地区行政级别自上而下”,错误,根据原表格所述,“不可降解一次性塑料餐具的要求”分类型在禁止的时间、使用范围和行政区域上有不同要求,其中“不可降解的一次性塑料吸管”是在全国范围内同时要求禁止,而不是“自上而下”执行,)

  6.相关政府部门加强宜传教育,引导推进禁塑令的实施,营造共抓共治的良好氛围,重点行业、重点企业,要意识到时间的紧迫性,自觉贯彻相关政策,拿出一批可以形成替代作用的成熟方案;建立形成治理塑料污染的长效机制,对消费者面言,社会主体广泛参与,也要自觉参与到“减塑”中去,如果大家都积极参与,自觉使用可循环产品,对“过度包装”等现象说不,整治工作将取得更好成效。相关监管执法部门还应随机进行监督检查各地、各商场等对“禁塑令”的执行情况,督促其积极落实和严格执行“禁塑令”。(每点2分,答对三点即可)

  7.B(另一条是主人公理智与本能的冲突,而不是与狗的本能的冲突,文本中并没有呈现出人与狗的冲突,)

  8.“他”是第三人称,利于作者以旁观者上帝视角叙述故事,将人物经历讲述得自然,真实,冷静且客观,“男人”意蕴着这个人是人类群体的象征,利于突出主旨,这个男人不仅仅是一个遭遇意外个体,更指向所有人类盲目无知和狂妄自大,(每点3分,其他答案言之成理,也可酌情给分。)

  9.作者通过对北方雪原寒极寒天气和环境的描绘,表现了大自然的伟力,小说通过对主人公漠视自然法则和基本的生存之道,狂妄无知,最后丧生于极寒的自然环境中,警醒人们尊重自然,敬畏自然,小说通过对狗的本能优势和生存技能的描写,以及最终结局与人类形成对比,阐释物竞天择,适者生存的生存观,(环境、人物(男人和狗)、主题,每点2分,答案组织可以灵活,条理清晰,言之成理即可)

  10.B

  11.C(一般来讲,古代帝王或王后死都可以称“崩”。)

  12.C(被贬黄州是真宗时候的事情,)

  13.(1)俸禄则都依次(相应)减少,如此对上可回应(应答)上天的谴责,对下以慰人心(使人心满意),等雨水充足了再恢复如从前,(“第”“厌”“俟”各1分,句意2分)

  (2)他作文著书,多涉及规劝讽谏,因此被流俗所不容,所以屡次被贬斥,(“规讽”“为······所”“见”各1分,句意2分)

  14.B(“燕子归米愁不语”两句的表现手法是寓情于景,不是托物言志。)

  15.如果东风能平灭胡虏扫清烟尘,它也可以分爵万户侯,(2分)表达了诗人对统治者耽于享乐不能抗敌的讽刺,(2分)也隐晦的表达了对时局的忧虑和对统一的渴望,(2分)

  16.(1)山回路转不见君 雪上空留马行处

  (2)寄蜉蝣于天池 渺沧海之一粟

  (3)且举世誉之而不加劝 举世非之而不加沮

  17.A(比比皆是,到处都是,形容极其常见,俯拾即是,是指低下头来随便捡一捡就到处都是,形容十分多,又十分容易得到,呼之欲出,意思是叫一声就像会出来似的,形容画像或者文学作品的描写生动通真,栩栩如生,通常比喻画作,雕塑中的艺术形象等生动逼真,就像活的一样,坚不可摧,形容非常坚固,摧毁不了,无坚不摧,形容力量非常强大,什么坚固的东西都能摧毁,独立高标,形容清高脱俗与众不同的风范,遗世独立,超脱凡俗,不与任何人往来,)

  18.B(原句二处不当:一介词滥用导致主语残缺;二语序不当,应为“一直是”,“钟爱并竞相描绘”,综合考量,B项为宜,)

  19.B(原文的引号用来表着重强调;A.表特定称谓,B.表强调,C.表反讽,D.表引用,)

  20.却很难对外国人言传 基于自己的理解作出不同的翻译 避免翻译的混乱和误解(6分)

  21.参考答案:国产大飞机制造用上展星工业自研机器人,(5分)

  22.试题解析:

  本题的命题契机得自于人教版高中语文教材必修五第八课《咬文嚼字》及课后习题,“咬文嚼字”和“不求甚解”两种截然不同的读书方法皆有其理,各有其境,在审题上考生需抓住“读书之法”“选择”和“当今时代"三个关键词,“读书方法之思”是本题的意图所在,行文中心必须是围绕材料所反映出来的不同读书方法的认识,以及辩证地看待不同读书法的差异和适用情境,以期引导考生在现实生活中灵活运用不同的读书,“选择”是本题的心机所在,泛谈读书的意义,或者对材料的读书方法面面俱到,浅尝辄止,则忽略了这个审题要求,所谓的“选择”是对材料中的读书方法有深入的,细致的,辩证的思考分析之后做出的清晰选择,可以选择其一展开论证,也可以统而论之,但需要体现出对不同读书方法的利弊的辩证思考,从而做出选择。

  “当今时代”是本题设置的背景,期求考生能谈及当下这个时代读书的新样态,新特征,在这个背景之下,读书的方法也应体现出与时俱进的属性。

  文言文参考译文:

  王禹儒字元之,是济州钜野(今山东钜野)人,世代务农,九岁就能写文章,端拱初年,太宗听闻他的名声,召他来当面考试,提拔他担任右拾遗、直史官,特赐让绯红色官服,当日王禹傳献给支上一篇《端拱蔵)》,文中寄托有规劝诚谏皇上的意思,当时北隆没有去定下来,支上向群臣询问应付边事的策略,王禹傅献上一篇《御戎十策》,皇帝高度地赞扬了他,二年,太宗皇帝亲自对贡士进行考试,召试王禹儒赋诗,他一挥而就,支上高兴地说:“这首诗不出一个月就可传遍天下了,”随即任命他为左司谏、知制话(掌管起草语命的官员,为清要之职),这年冬天,京城大早,王禹傅上疏说:“如今早云不下雨,已种的麦子未长好,人民饥饿令人忧虑,希望支上下诏真说:“如不是守卫的军士,边镇的将帅,俸禄则都依次(相应)减少,如此好对上可回答上天的谴责,对下稳住人心,等雨水充足了再恢复如从前,'臣在当朝官员中家里最贫,俸禄最少,也愿带头减薪,以便赎平时耗损国家(财物)的罪过,多次向复上进献征讨李继迁的巧计,他认为对李继迁不必委劳师动众去诛杀,自然可以用巧计智取,说是应该明确地公布李继迁的罪恶,告谕中外,再设立重赏,给以很高的官方价钱,则李继迁的身首,便不是被枭挂示众就是被擒获,后来潘罗支射死李继迁,西夏人对宋朝诚心归附(投降),最终如王禹儒所言说的一样,(宋太宗)至道元年(995),被召入翰林院做翰林学士,主持审官院,对支上诏令中不适当的地方,他多有议论上奏,(宋太祖)孝章皇后去世,棺材被移放在已故(太祖同母妹)燕国长公主的府第里,大臣们也不穿丧服,王禹儒对门客说:皇后曾是天下人母的仪范,应该遵用旧礼(予以安葬服丧),因此被认为有议论讥刺朝廷之罪,降职为工部郎中,滁州知州,臭宗即位后又任知制语,成平(998~1003)初,参加修撰《太祖实录》,公支地记载当时的事,当时宰相张齐贇,李沈意见不合,认为王禹儒的议论能决定他们的轻重。(让他)出京任黄州刺史,他曾写了一篇《三黜欢》未表明白己的志向,其中最后一章写道:“屈于身而不屈于道,虽百谪而何亏(身体上受到委屈,道义上却不受委屈,即使被贬谪一百次,又有什么损失呢)!”成平四年,黄州境内有两只老虎争斗,其中一只死了,被吃了将近一半;群鸡夜晚鸣叫,过了一个月还不停止;冬孪里突然响起了雷声,王禹傳亲笔写下奏章,引用《尚书·洪范传》陈述警戒,并且检黎自己的过失,王禹倴上表谢罪,表文中有“宣室鬼神之问,不望生还;茂陵封禅之书,止期身后”的语句,皇上感到奇怪,采然王禹儒到达蕲州后不到一个月就死了,享年四十八岁,王禹偶作文章敏捷迅速,词采富丽渊博,通事敢于发言,喜欢品评人物,以真道立身,履行道义为已任,曾说:“我如果生在唐代的元和年间,在李烽,崔群之间任职,这样我也没有愧色,”他作文萧书,多涉及规劝诚谏,因此很不被流俗所容,所以屡次被贬斥,跟他交游的必定是儒雅之人,对有文学才能的年轻晚辈,他总是极力称赞装扬他们。

  文章转载自(直接来源):

  本文由语文试题与作文(stzuowen)整理,转载注明出处。

  投稿:1224355909@qq.com 商务合作:QQ1224355909

  

  扫码或长按识别二维码关注语文试题与作文(stzuowen)

  

  初中试题库大(stkuda)