“航运+旅游”贵州发布三条特色精品旅游线路

  

  为充分展示贵州省神奇秀美的山地水域风光,展现江河流域所蕴含的深厚红色文化、悠久历史文化和多彩民族文化,进一步提升“山地公园省·多彩贵州风”品牌影响力。贵州旅游协会组织专家团队在充分调研的基础上,依托乌江、北盘江航运交通,整合沿线重要旅游景区、度假区和重点乡村旅游点等,策划推出3条“航运+旅游”特色精品旅游线路,并组织省内知名旅行社进行运营。

  线路一:大美乌江

  贵州,自然资源得天独厚,暮春3月看漫山遍野的花海,盛夏七月吹树下清凉的微风。这里有中国最美洞穴——织金洞,这里有世界最大的天然花园——百里杜鹃,这里流淌着贵州的母亲河——乌江源。在这里,做黄粑,品有机蔬菜,瞰百里花圃,感受乡村旅游新品味,乡村面貌新变化;在这里,览水天相映,住清幽民宿,游乌江百里画廊,观世界高桥。

  

  

  

  Day1

  抵达爽爽的贵阳,酒店办理入住后可自由活动,探索贵阳美食与美景。

  【贵州省博物馆】

  贵州省博物馆藏品总数有8万余件,民族文物、贵州古生物化石、旧石器时代出土文物、反映地方历史人文和文化多样性的各类文物为馆藏亮点。其中,中国苗族服饰库和中国苗族银饰库位居全国第一。

  

  资料图:贵州省博物馆

  【青云市集】

  青云市集位于南明区青云路,素有贵阳“深夜食堂“之称,是贵阳市民和游客必逛的美食街区。浓厚的烟火气让这里形成了独特的美食文化,是集餐饮、娱乐、文创、零售于一体的时尚潮玩新商态,延续了青云路夜市三十多年的历史和贵阳人对青云路夜市的情感,汇聚了本省各类美食及娱乐潮玩。

  

  青云市集 摄影/王晓

  【花果园白宫】

  花果园白宫,既是贵阳城中的方向标,也是贵阳的网红地标建筑,通体以白色为主色调,华丽精致,犹如一座半山城堡矗立河畔,与花果园湿地公园人工湖、音乐喷泉、风车融为一体,独具一格。

  

  花果园白宫 ?摄影/王晓

  【贵州当地特色美食】

  生态黔菜,是贵州本地正宗的菜肴。生态黔菜由五大组成部分:传统黔菜、时尚黔菜、新派黔菜、特色小吃、特色简餐。特点是辣醇、香浓、酸鲜、味厚。

  贵州生态黔菜的特点就是酸鲜、辣醇,因为贵州古来少盐,有句谚语:“三天不吃酸,走路打窜窜”,所以少数民族食酸以增补体能。贵州火锅热情沸腾,小吃遍地开花。

  

  丝娃娃 ?摄影/王晓

  Day2

  游乌江百里画廊,观世界高桥

  【化屋村】

  化屋村原名“化屋基”,位于百里乌江画廊鸭池河大峡谷、东风湖北岸,意为“悬崖下的村寨”,是一个昔日被悬崖峭壁阻隔的小山村,也曾是国家级深度贫困村。党的十八大以来,随着一系列惠民政策持续精准发力,化屋村发生了翻天覆地的变化,成功摘掉贫困“帽子”,成为贵州乡村旅游重点村。

  国家实施西部大开发战略,对乌江资源进行综合开发,一座座梯级水利工程锁住了奔腾不息的乌江洪流,形成了一个个美丽的高原平湖,造就了神奇的“乌江源百里画廊”。

  从鸭甸河码头乘船前往化屋村,途经鸭池河大桥,游百里乌江画廊,观世界高桥。

  

  中餐特色:乌江鱼火锅

  Day3

  “岩溶瑰宝”“溶洞奇观”中国最美洞穴等你来探索

  【织金洞】

  织金洞是一个多格局、多层次、多类型的高位旱洞,洞内岩溶生长独特,景物规模宏大,雄伟壮观,千姿百态,精妙绝伦,是贵州旅游线上最璀璨的明珠,是世界地质公园,2022年7月15日,被确定为国家5A级旅游景区。洞内遍体洁白,高17米的“银雨树”以及形态各异的“塔松”“卷曲石”“穴罐”“鸡血石”等堪称稀世珍品,具有极高的观赏价值和科研价值。经有关专家、学者考察,被誉为汇集天地美景、天下奇观一洞的“地下艺术宝库”和“举世无双的岩溶博物馆”。有诗曰:“黄山归来不看岳,织金洞外无洞天”。

  

  织金洞 ?摄影/王晓

  中餐特色:织金水八碗

  Day4

  “地球彩带、世界花园”暮春3月来看花海吧

  【百里杜鹃】

  “杜鹃花似海,穹山留异香”,百里杜鹃以天然的杜鹃花海而得名。

  因天然原始林带宽1~3千米,绵延50余千米而得名,是国家级森林公园,2013年成功晋升为5A级景区。初步查明公园内有马缨杜鹃、露珠杜鹃、团花杜鹃等41个品种,囊括了世界杜鹃花5个亚属的全部。这里被誉为“世界上最大的天然花园”,享有“地球彩带、世界花园”之美誉。每年3月到5月次第开放,百里花山色彩缤纷,犹如广袤的锦缎华章铺山盖岭,百态千姿,被誉为“地球彩带、世界花园”。

  

  百里杜鹃花海 摄影/党云丽

  游览完毕乘车返回贵阳送站,结束愉快的多彩贵州之旅。

  (建议送站时间:贵阳19:00以后飞机/高铁/火车。)

  线路二:贵州奇境——神奇喀斯特

  走进贵州,中国唯一一个没有平原的省份,一个喀斯特地貌广泛发育的省份。这里,群山巍峨、瀑布飞泻、峡谷幽深,诠释着“世界喀斯特王国”的“雄、奇、险、绝、特、美、广、全”。刘伯温说“江南千条水,云贵万重山”,游走于乌蒙山下,行船于牂牁江之中,漫步于峰林之内,看黄果树流潭飞瀑、赏北盘江峡谷壮丽、观黔道桥梁奇迹,尽显贵州奇境。

  来贵州吧,看贵州的大美山河,游贵州的高山草原,观壮美的黄果树大瀑布,感受非凡喀斯特地貌奇观。

  

  

  

  Day1

  抵达爽爽的贵阳,酒店办理入住后可自由活动,探索贵阳美食与美景。

  【黔灵山公园】

  初到贵阳,首推有“黔南第一山”美誉的黔灵山公园,以明山、秀水、幽林、古寺、圣泉、灵猴为特色。山明水秀,古木参天,林木葱郁,环境清幽,很适合漫步闲聊,还能近距离观赏野生猕猴。

  

  【甲秀楼】

  著名古楼阁甲秀楼矗立在贵阳南明河中的万鳌矾石上(这块石头酷似传说中的巨鳌)是国家AAA级旅游景区。明万历年间(1573~1620)巡抚江东之于此筑堤联结南岸,并建一楼以培风水,名曰“甲秀”,取“科甲挺秀”之意。

  

  【东山山体公园】

  东山山体公园,又名栖霞寺,海拔约1200米左右,孤峰耸立、峭壁陡绝,山上有一座寺庙名为东山寺,寺庙建筑有一种古色古香的味道。东山由石梯连接,一路向上攀爬,半个小时左右就能到达顶峰,达到顶峰之后伫立而望,俨然间有一种会当凌绝顶的感觉,整个贵阳市区尽收眼底。

  

  图源/贵阳交通广播

  【贵州当地特色美食】

  生态黔菜,是贵州本地正宗的菜肴。生态黔菜有五大组成部分:传统黔菜、时尚黔菜、新派黔菜、特色小吃、特色简餐。特点是辣醇、香浓、酸鲜、味厚。

  贵州民族菜肴的特点就是酸鲜、辣醇,因为贵州古来少盐,有句谚语:“三天不吃酸,走路打窜窜”所以少数民族食酸以增补体能。贵州的火锅热情沸腾,小吃遍地开花。

  

  烙锅 ?摄影/王晓

  Day2

  打卡著名景点、领略贵州奇特的山水地貌

  【黄果树大瀑布】

  黄果树大瀑布高77.8米、宽101米,享有“中华第一瀑”之盛誉,可以从上、下、前、后、左、右六个方位观赏,也是世界上有水帘洞自然贯通且能从洞内外观、听、摸的瀑布。

  天星桥景区内的石景、树景、水景、洞景相互融合在一起,脚踏在石上,人行在水中,欣赏“风刀水剑刻就”的“万倾盆景”“根笔藤墨绘帛”的“千古绝画”。

  陡坡塘瀑布每当洪水到来之前,瀑布都要发出“轰隆、轰隆”的吼声,因此又叫“吼瀑”。是1986年版西游记片尾曲唐僧师徒四人牵马过河经典镜头的取景地。

  

  秋冬时节的黄果树大瀑布 ?摄影/王晓

  中餐特色:黄果树农家瓦罐宴

  Day3

  游船于北盘江,穿梭在”乌蒙山国家地质公园“

  【船游牂牁江】

  乘船从牂牁江码头前往凉风洞码头,期间可以看到北盘江的美丽风景以及素有小三峡之称的野钟大峡谷。北盘江野钟大峡谷为乌蒙山国家地质公园的核心区之一,以喀斯特及丹霞地貌大峡谷景观著称。两岸峡谷形态多样,奇峰异石、生态自然纯朴完整、山上云腾雾绕。

  晚上入住百车河温泉酒店,享受来自大自然的馈赠。

  

  中餐特色:农家有机生态餐

  晚餐特色:温泉酒店自助餐

  Day4

  乘坐“世界最长索道”、享受俯瞰美景的乐趣

  【梅花山】

  梅花山具有独特的民俗文化、山地特色、自然风光等旅游资源,经常引来无数摄影爱好者到此拍摄云海、雾山以及日出日落,是省内外众多摄影家的创作基地,也是六盘水市重要的旅游名片。

  梅花山索道是国内最长的索道,沿途经过城市—湿地—湖泊—峡谷—山脉等多元景观。索道高差为620米,均速为6米/秒,单向通行耗时为27分钟。

  梅花山国际滑雪场是世界纬度最低的滑雪场,共有高、中、初3条雪道,总长1880米(其中高级道470米、中级道960米、初级道450米),可同时容纳5000人滑雪。冬季,您可以在这里体验南方高山滑雪;春、夏、秋,可以品味这里的高山美景。

  

  【乌蒙大草原】

  乌蒙大草原是贵州海拔最高、面积最大的高山草场,景区内有草场10万亩、矮脚杜鹃4万亩,还有长海子、云海佛光、悬崖峭壁、吴王扎营山、管家老岩、银厂口子以及彝族风情等独特的自然和人文景观。

  

  乌蒙大草原 摄影/王晓

  中餐特色:梅花山生态餐

  晚餐特色:盘州特色羊肉锅

  Day5

  天下山峰何其多,唯有此处峰成林

  【万峰林】

  万峰林属于中国西南喀斯特地貌,堪称中国锥状喀斯特博物馆,被誉为“天下奇观”。峰、龙、坑、缝、林、湖、泉、洞八景分布广泛。一座座奇美的山峦,与碧绿的田野、弯曲的河流、古朴的村寨、葱郁的树林融为一体,构成大自然中最佳的生态环境,形成天底下罕见的峰林田园风光。

  

  万峰林景观 ?摄影/王晓

  【万峰湖】

  万峰湖是国家重点水电工程——天生桥高坝电站建成后蓄水形成的淡水湖,水面烟波浩淼,湖光潋滟,主航道128公里、湖面平均宽度超过4公里。

  万峰湖美景天成,鱼肥水美,钓者云集,被誉为“野钓者的乐园”,湖内全岛、半岛、港湾、内湖交错,四季可游。享有“万峰之湖,西南之最,山水画卷”之美誉。

  

  【马岭河大峡谷】

  马岭河峡谷是喀斯特多层次地貌景观的典型代表,以地缝嶂谷、群瀑悬练、钙华壁挂而著名,集雄、奇、险、秀、幽、壮、美为一体,被中科院专家评价为“一有黄果之壮,二有三峡之险,三有黄龙之奇,四有九寨之美,五有桂林之秀”。峡谷两岸峭崖对峙,谷深流急,银瀑飞泻;滩险急流处,水石相搏、惊涛拍岸、震耳欲聋,崖画、千泉、万洞两岸悬挂。从河床昂首两岸,在蓝天白云的映衬下,犹如天沟。从峡谷大桥俯视谷底,湍急的河流恰似地缝,原始生态保护完整,岩画壮美多娇,构成了“西南奇缝,天下奇观”。

  

  马岭河大峡谷 摄影/王晓

  中餐特色:兴义布依八大碗

  晚餐特色:峡谷山庄手抓饭

  Day6

  世界桥梁看中国、中国桥梁看贵州、感受中国桥梁的魅力

  【坝陵河大桥】

  坝陵河大桥位于贵州省安顺市关岭布依族苗族自治县,西起关岭立交,上跨坝陵河水道,东至320国道与上海—昆明高速公路(国家高速G60)交叉口。

  坝陵河大桥是中国沪瑞国道主干线的关键控制性工程,该桥的建成标志着沪瑞高速公路全线建成,对完善中国国家高速公路网、促进区域经济协调发展具有重要意义,同时也为中国跨越峡谷的特大桥梁建设积累了宝贵经验。

  

  中餐特色:断桥青椒鱼

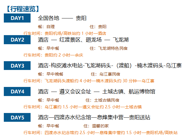
  线路三:长征在贵州——伟大的开始

  贵州关山阻隔,处处艰险,红军每前进一步都极为不易。但正如毛泽东诗云:“红军不怕远征难,万水千山只等闲”。如果把长征比作一条红飘带,那么贵州在这条红飘带上留下的色彩非常厚重,红色也成为“多彩贵州”最亮丽的颜色。乘船于乌江之上,涛声依旧的红军渡口述说着战役的壮烈,现在两岸山峰仍然险峻,风光却是独绝。悬在天上的水运航道,货船犹如空中飞行——构皮滩水电站的建成又是一次“伟大的开始”,红渡村的乡愁、乌江寨的灯火、土城古镇的古街,无不在用实际行动践行着初心与使命,红军不畏艰难险阻、勇往直前的长征精神在贵州。

  来贵州吧,来感受红渡村的乡愁、乌江寨的灯火,来聆听强渡乌江的英勇事迹、来感受大国工程的魅力。

  

  

  

  Day1

  抵达爽爽的贵阳,酒店办理入住后可自由活动,探索贵阳美食与美景。

  【钟书阁】

  钟书阁位于观山湖区国际会议中心旁,云上方舟购物中心四楼,秉承了一贯的空间和镜面的魔幻设计,另外设计中还融入了一些贵州独有的特色,以人文隧道和峰林书架、梯田讲演厅将贵州喀斯特地貌完美的融入到书香之中。

  

  钟书阁书店 ?摄影/王晓

  【甲秀楼】

  著名古楼阁甲秀楼矗立在贵阳南明河中的万鳌矾石上(这块石头酷似传说中的巨鳌),明万历年间(1573~1620)巡抚江东之于此筑堤联结南岸,并建一楼以培风水,名曰“甲秀”,取“科甲挺秀”之意。

  

  【贵州当地特色美食】

  生态黔菜,是贵州本地正宗的菜肴。生态黔菜有五大组成部分:传统黔菜、新派黔菜、时尚黔菜、特色小吃、特色简餐。特点是辣醇、香浓、酸鲜、味厚。

  贵州民族菜肴的特点就是酸鲜、辣醇,因为贵州古来少盐,有句谚语:“三天不吃酸,走路打窜窜”所以少数民族食酸以增补体能。贵州火锅热情沸腾,小吃遍地开花。

  

  爆炒羊肉 ?摄影/王晓

  Day2

  经红军渡口,见证红军长征强渡乌江的历史

  【红军强渡乌江渡口】

  强渡乌江是指1935年1月红军强渡乌江江界河渡口的军事行动,当时,乌江上有孙家渡、楠木渡、桃子台、茶山关、廻龙场、江界河、袁家渡、岩门8个渡口。乌江是最先突破的,也是最著名的。为红军赢得了宝贵的休整时间,为遵义会议的召开及黔北革命根据地的建立奠定了坚实的基础。

  

  【红渡景区】

  红渡景区以梯田风光、红色文化为主,景区的梯田、峡谷、人文相互交融,红军长征强渡乌江的战斗遗址仍在,成为余庆县乃至整个遵义市境内具有较强影响力的景区之一。景区内绘有目前最大的红军长征线路图,通过地图寻找位置,重走红军长征路,了解红军长征文化,讲述红军长征故事。

  景区内的强渡乌江陈列馆介绍了红军长征时在乌江经过的三个渡口(江界河、茶山关、廻龙场)的相关事迹,重温红军长征转战突破乌江的历史,传递伟大的长征精神。

  

  中餐特色:农家有机生态餐

  Day3

  看大国工程,逛灯火阑珊乌江寨

  【构皮滩水电站】

  构皮滩水电站是国家“十五”计划重点工程、是实施“西电东送”战略的标志性工程,是贵州省、中国华电集团公司已建成最大的水电站,是国内外首座采用三级升船机方案的通航建筑物,是世界上水位变幅最大的通航建筑物。电站主要任务是发电,兼顾航运、防洪及其他综合利用。

  

  【船游乌江】

  飞龙湖码头乘船经江界河抵达楠木渡码头,观峡谷风光,听红军故事。

  江界河是乌江流经瓮安县境内的一段河流。中央红军的军委纵队、一军团二师和五军团从这里抢渡乌江,也是红军抢渡乌江的主要渡口。毛泽东、周恩来、朱德、邓小平、张闻天、王稼祥等领导同志就是从这里渡过乌江的。

  楠木渡是千里乌江古渡口之一,而今是黔北水陆交通重要枢纽,省一级一流码头,为出入飞龙湖的重要门户,两岸群峰对峙,悬崖峭壁,林木幽深,峡谷风光十分绚丽。它属于多功能旅游景区,集生态旅游、红色旅游、人文旅游于一体。

  

  【乌江寨】

  乌江寨是集观光、休闲、度假、会展为一体的大型综合业态的旅游目的地。景区依托于恬静的山水自然环境和浓厚黔北村寨民俗氛围,结合自然山势与河道地形综合整治,修缮、复建和改建,呈现出一幅黔北民居群落画卷。整体以“共生思想”为理念,即传统与现代共生、自然与人文共生、乡土与时尚共生、村民与游客共生,以“民居、民俗、民食”为主线,在原村落的基础上,依托恬静的自然环境和浓厚的古村落氛围,结合自然山势与河道地形的环境综合整治,系统地移建、修缮、复建和改建了黔北民居、院落,为每位来到乌江寨国际旅游度假区的游客展示黔北村落的民俗文化。

  

  乌江寨景色 摄影/王晓

  晚餐特色:乌江寨刨锅汤

  Day4

  体验红色文化、传承红色精神

  【遵义会议会址】

  遵义会议会址,位于贵州省遵义市红花岗区子尹路96号。系全国重点文物保护单位,是具有伟大历史意义的遵义会议的召开地。建于20世纪30年代初,楼房座北朝南,为中西合璧砖木结构建筑,一楼一底,歇山式屋顶,上开一“老虎天窗”廊柱卷拱护栏组合,整个主楼面阔27.75米,进深16.95米,通高12米,是当时遵义城里首屈一指的宏伟建筑。

  

  【土城古镇】

  土城古镇位于贵州省遵义市习水县,是一个因航运而兴、因四渡赤水而驰名的古镇。历史悠久,文风淳朴,古迹甚多,文化遗产丰富,是“地球红飘带上的明珠”。土城有红、古、绿、白、兵五种文化,游览景点有毛泽东、周恩来住居、朱德住居、红军总司令部驻地、女红军街、盐运文化陈列馆、贵州航运博物馆、习酒博展馆等十多处全国重点文物保护单位。土城镇“滨播枕永,襟合带泸”,水陆交通方便,自古为兵家必争之地。

  

  【土城航运博物馆】

  航运博物馆以图片、文字、实物为主体,配合雕塑、油画、版画、电动地图、影视片、多媒体触摸屏、大型多媒体景观等现代展陈手段展览。展陈内容包括贵州河流航运历史和贵州航运发展专题两大部分。“贵州河流航运历史”重点讲述了乌江、赤水河、沅系河流、都柳江、两江一河,松坎河、羊磴河的航运历史;“贵州航运发展专题”重点展示了贵州航运从航道、船、港口码头到库区、航务管理、发展展望等六个专题。

  

  中餐特色:遵义红军餐

  Day5

  四渡赤水出奇兵、红色血脉永流传

  【四渡赤水纪念馆】

  四渡赤水之战,是红军长征中最精彩绝伦的军事行动。纪念馆位于贵州省习水县土城镇,是全国爱国主义教育示范基地,全国青少年教育基地,国家国防教育示范基地,国家4A级旅游景区。四渡赤水纪念馆分战史陈列和辅助陈列两部分陈列进行。战史陈列翔实地再现了红军1935年1月遵义会议后在毛泽东等的领导下,四次飞渡赤水河,至5月9日渡过金沙江,取得战略转移伟大胜利的光辉历史。

  

  【息烽集中营】

  息烽集中营位于贵州省贵阳市息烽县,是抗战时期国民党军统设立的一所规模最大、等级最高的秘密监狱。扩建后的息烽集中营革命历史纪念馆主要分为两大区域,一是息烽集中营旧址文物保护区,二是由新纪念馆和纪念活动场组成的教育展示区。目前收藏有杨虎城、黄显声等爱国将领及其他烈士的遗留文物500余件。

  

  息烽集中营 ?摄影/王晓

  中餐特色:息烽辣子鸡

  (建议送站时间:贵阳19:00以后飞机/高铁/火车。)