兰州出发2h可达!这里把冬天玩成了游乐园!这些游客可享免门票、半价优惠!

  从兰州开车2小时即可到达在妙趣横生的冬日临夏,千姿百态的自然地形潜藏旖旎的风景,纯净的冰雪世界赋予冬日极致乐趣。

  

  康乐县白桦林景区

  去周边的滑雪场滑雪、探索冬日限定的美景、体验冬日乐趣、遇见民族文化和独特的建筑艺术……待一个晴朗的周末,让足尖沉溺于冰雪的世界。这些游客可享免门票、半价优惠!

  

  纵情滑雪

  [在cool的季节做最cool的事]

  抱龙山凤凰岭滑雪场

  法台山松鸣岩国际滑雪场

  

  图 / 携程社区 ??探奇旅行

  有人畏惧凌冽的冬,有人却将热爱洒在抱龙山凤凰岭滑雪场这片雪白的世界,收获着无尽的滑雪乐趣。酣畅淋漓的冰雪运动,沿风景绝美的抱龙山山脉一跃而下自由飞驰的你,本就是一道最美的风景线。

  

  图 / 携程社区 ??探奇旅行

  去交通便利的松鸣岩国际滑雪场,选择一条适合自己的雪道迂回而下,清新的空气仿佛灌入了体内每一个细胞。在体验滑雪、雪地摩托、雪圈、索道观光项目的同时,还可以欣赏到原始森林的美景。

  

  图 / 携程社区 ??抬头就是阳光

  梦幻冬景

  [轻吟落雪在山川间绘就冬日画卷]

  松鸣岩景区

  大墩峡景区

  白桦林景区

  

  图 / ? 微游甘肃公众号

  当大西北的冬天翩然而至,松鸣岩景区褪去苍翠,在银装素裹中化身梦幻国度。远处树木安静、天边微光蒙蒙,无边的纯白在你眼前铺展而来,太阳的光芒为它勾勒金边,绽放璀璨的光芒。大自然只消寥寥数笔,却已惊艳了时光。

  

  图 / ? 微游甘肃公众号

  冬天的风吹醒了大墩峡景区,漫步在被幽蓝冰柱封印的山川,仿佛身处仙境。在梦幻之境中,为自己的旅程勾勒精彩的一笔。

  

  图 / 携程社区 ??oooyxc

  冬日的临夏有一种纯白的震撼,叫白桦林景区。康乐县成片的白桦林被白雪覆盖,若隐若显仿佛一幅泼墨画。不仅可以远观,还可以开启一场雪中轻徒步,或是和朋友打个雪仗,随时邂逅林中的小动物,边走边玩,是非常有趣的体验。

  

  图 / 携程社区 ?wttnxq

  探索文化

  [轮回的时光里沉淀的民俗和历史]

  八坊十三巷

  炳灵寺石窟

  古动物化石博物馆

  

  图 / 携程社区 ??先森不讲李

  八坊十三巷,从盛唐延续至今,就如同一个民族建筑艺术的“大观园”,城内十三条纵横交错的街巷就像迷宫,历史气息浓重。

  走在街巷,可以品尝清真美食,河州包子、东乡手抓、筒子肉、锅盔等等,简直就是碳水爱好者的天堂。

  

  图 / 携程社区 ??先森不讲李

  对于拥有璀璨石窟文明的甘肃来说,临夏永靖县的炳灵寺石窟小众而低调,头枕黄河,脚踩悬崖,在千仞绝壁之上,向人间呈现出千年岁月累积出来的惊人创造。200多个窟龛、800多个佛身、1000平方米壁画,古丝绸之路风光不再而千年文化依存。

  巍峨的炳灵大佛慈眉低目,静伫黄河之岸,俯瞰这人世间。

  

  图 / 携程社区 ??先森不讲李

  你可能没有办法想象,在祖国的西北有一个拥有“六项世界之最”的和政古动物化石博物馆。在这块热土上,收藏了3万多件古化石,在这里给你一个对话远古的机会。

  

  图 / 携程社区 ??Hi李童鞋

  冰雪之趣

  [这里把冬天玩成了游乐园]

  南龙碧水苑

  临夏市人民公园

  

  图 / ??微游甘肃公众号

  谁说冬天就要躲在家里,临夏即使在冬天也是阳光明媚,南龙碧水苑化身美好的冰雪世界,在长达一个冬天的时光里,为所有人送上冬日的快乐。体验滑冰、冰上小火车等丰富的冰上项目,不用担心技术如何,只要大胆踏上冰面,尽情玩乐即可。

  

  图 / ??微游甘肃公众号

  走在冰封的湖面,聆听细碎的踩雪声是什么感觉?来临夏市人民公园呀!这里的冬季滑冰项目也已经开放,冰面已经冻得非常结实,周末带着小朋友前往一起去溜冰,在冰面上翩翩起舞,可以说是承包了一整个冬天的快乐了。

  

  这些信息千万别错过!

  临夏各大景区运营时间和门票优惠

  

  永靖县抱龙山凤凰岭滑雪场

  2022年12月25日 凤凰岭滑雪场开启22/23新雪季

  

  

  

  

  法台山松鸣岩国际滑雪场

  2022年12月12日 松鸣岩国际滑雪场正式营业

  沿山顺水·乐赏临夏

  

  

  

  和政县松鸣岩景区

  2022年12月10日 松鸣岩景区全面开放

  

  

  

  康乐县草长沟景区

  2023年1月1日—2023年2月6日 草长沟景区开启

  2023年首届冬春季系列活动

  

  

  

  大墩峡景区

  2022年12月25日 积石山县大墩峡景区

  第五届冰瀑旅游节开幕

  

  

  

  康乐县白桦林景区

  2022年12月21日 康乐县白桦林景区恢复营业

  冰雪民俗·探源临夏

  

  

  和政县古动物化石博物馆

  2022年12月12日 和政古动物化石博物馆

  恢复对外开放

  

  

  

  临夏市八坊十三巷

  连日来 八坊十三巷景区

  冬春季文化旅游活动逐步拉开序幕

  

  

  炳灵寺石窟

  2022年12月12日 炳灵寺世界文化遗产旅游区

  恢复对游客开放

  冰雪嘉年华·玩乐临夏

  

  

  

  临夏市南龙碧水苑

  2022年12月15日 南龙碧水苑“悠游南龙·韵动冰雪”

  冬春季乡村冰雪旅游活动开幕

  

  

  

  临夏市人民红园

  夜色美、冬景俏、冰嬉乐

  临夏市人民红园冬季滑冰项目现已开放

  

  

  临夏市东郊公园

  冰雪项目陆续上线

  河州美食·品鉴临夏

  

  

  

  临夏市折桥湾景区

  折桥湾农家乐现已全面恢复营业

  

  

  “河州味道”文旅美食街

  2022年12月12日 临夏市“河州味道”美食文旅街区

  正式有序恢复营业

  优惠措施·畅享临夏

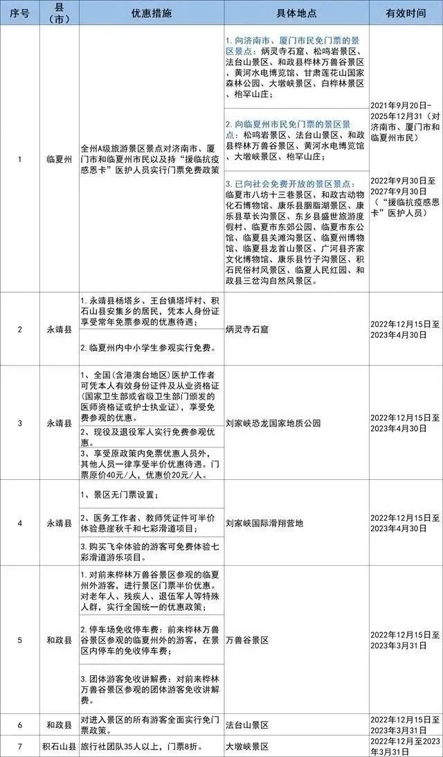
  据了解,临夏州各景区、景点推出免门票、半价、打折等多项旅游优惠活动,助力冬春旅游“暖”起来。

  

  时下的临夏

  文旅复苏回暖气息正扑面而来

  不如趁此出发踏雪游临夏

  漫游河州赏美景,共赴温暖的未来。

  来源|临夏电视台、微游甘肃