事关端午假期!河北6市最新通告+提示

  石家庄

  石家庄交警发布

  2022年端午节假期

  “两公布一提示”

  市区

  (上下滑动查看更多内容)

  桥西区

  西二环、南二环、石铜路(西二环——西三环)道路施工,请大家绕行相邻道路。

  红旗大街二环至三环之间,交通流较大,建议绕行其他路段。向南,建议绕行中华大街南延、胜利大街等。

  新华区

  易拥堵路段

  植物园

  (1)和平西路—植物园街—植物园

  (2)和平西路—华东街—北斗东路—植物园

  (3)和平西路—古城西路—植物园街—植物园

  施工路段

  (1)因市道自来水接户,2022年3月30日至2022年4月19日,中华大街(和平路以北150米)西侧便道进行施工,施工期间机动车非机动车正常通行。

  (2)因市道自来水接户,2022年4月1日至2022年5月15日,新苑路(中华大街以东500米)南半部分路面及便道进行施工,施工期间由西向东机动车非机动车混合通行剩余4.5米路面。

  (3)因排水管道改造,2022年4月2日至2022年6月1日,蓝翼路(西二环至西三庄街)进行断交施工,施工期间禁止机动车通行,非机动车和行人混合便道通行。

  (4)因电力管道迁改,2022年4月1日至2022年4月30日,青年街(民族北路以北30米至教育路以南5米)东半幅道路进行施工,施工期间禁止机动车通行,非机动车双向通行青年街剩余的西半幅道路。

  (5)因道路改造提升工程,2022年3月18日至2022年5月18日,采取半幅施工,半幅通行的方式进行,先施工北半幅,在施工南半幅,半幅施工期间剩余半幅道路供机动车和非机动车双向通行,石清路(大河路至黄石高速桥)沿线路口采取夜间断交,半天恢复通行方式进行施工。

  (6)因道路大修,2022年3月18日至2022年7月18日,封闭翠屏西路(中华大街至国际花园小区门口)道路进行施工,施工期间禁止机动车通行非机动车通行。

  长安区

  易拥堵路段

  胜利北街:北二环至翠屏东路路段

  胜利北街:北二环至西古城高速口路段

  体育大街:北二环至子龙大桥路段

  翠屏东路:胜利北街至体育大街路段

  (以上路线是去往正定的主要路线易发生拥堵,建议广大市民绕行北二环新城大道前往)

  中山路:翟营大街至谈固西街路段

  中山路:谈固大街至谈固东街路段

  中山路:青园街至育才街路段

  (此路段为商超密集路段市民可乘坐公交、地铁等公共交通出行)

  高营大街:荷园路至古城路全路段

  (以上路线是去往太平河景区路线易发生拥堵建议广大市民绕行北二环新城大道前往)

  和平路东二环往东:施工围挡(道路变窄建议绕行中山路)

  北二环东延连接石津路(修路、行驶缓慢)

  学府路东延连接体育大街(修路、行驶缓慢)

  解放大街工程(修路、行驶缓慢)

  县区

  (上下滑动查看更多内容)

  井陉县

  易拥堵路段

  1、中纬路

  绕行路线:南纬路、北昌路

  2、矿市街

  绕行路线:红房街

  栾城县

  易拥堵路段

  1、栾城区107国道窦妪口

  2、栾城区青银高速口

  无极县

  城区交通流量高峰时间为每日11时至14时, 晚17时至18时为最高峰,城区各条主干道、次干道交通流量呈饱和状态,无极路、花园路、幸福街北段农贸大厅流量增加,特别是清明节前期的上学和放学时段,各中小学附近路段可能会出现车流量饱和现象,车辆应可能避免在高峰期出行,出行时应谨慎选择路线。

  城区出入城通道交通压力较大,国道515、338线机动车流量增加对通行造成影响。

  幸福大厦、富泰大厦商场周边道路流量将在此期间大幅度上升。

  滹沱河太极湖观景路人流增加,请注意提前绕行。

  正定县

  易拥堵路段

  新元高速路口、江南新城路口、南关西街

  施工路段

  华安路(绕行路线:晨光路、恒山路)

  正定景点通行路线及周边停车场

  荣国府、赵云庙通行路线:

  1、胜利北街滹沱河大桥107国道常山路常兴街兴荣路荣国府/赵云庙

  2、子龙大桥河北大道城东街兴荣路荣国府/赵云庙

  3、新城大街/太行大街河阳路城东街兴荣路荣国府/赵云庙

  4、新元高速正定口华安东路城东街兴荣路荣国府/赵云庙

  5、中华北大街翠屏路/学府路滹沱河大桥107国道常山路常兴街兴荣路荣国府/赵云庙

  周边停车场:

  荣国府停车场、荣国府东南角停车场、赵云庙停车场

  开元寺、阳和楼、广惠寺、临济寺通行路线:

  1、胜利北街滹沱河大桥107国道常山路燕赵南大街正定历史文化街

  2、子龙大桥河北大道南关西街燕赵南大街正定历史文化街

  3、新城大街/太行大街河阳路城东街卫前路广惠路燕赵南大街正定历史文化街

  4、新元高速正定口华安东路城东街恒山东路燕赵南大街正定历史文化街

  5、中华北大街翠屏路/学府路滹沱河大桥107国道常山路燕赵南大街正定历史文化街

  周边停车场:

  阳和楼地下停车场、半壁街停车场、开元寺东侧停车场、广惠寺停车场、临济寺西侧停车场

  隆兴寺、元曲博物馆、天宁寺通行路线:

  1、胜利北街滹沱河大桥107国道镇远路中山东路隆兴寺/元曲博物馆/天宁寺

  2、子龙大桥河北大道南关西街燕赵南大街中山东路隆兴寺/元曲博物馆/天宁寺

  3、新城大街/太行大街河阳路河北大道南关西街燕赵南大街中山东路隆兴寺/元曲博物馆/天宁寺

  4、新元高速正定口华安东路燕赵大街中山东路隆兴寺/元曲博物馆/天宁寺

  5、中华北大街翠屏路/学府路滹沱河大桥107国道镇远路中山东路隆兴寺/元曲博物馆/天宁寺

  旺泉古街通行路线:

  1、胜利北街滹沱河大桥107国道镇远路中山路旺泉古街

  2、子龙大桥河北大道城东街恒山东路/兴荣路旺泉古街

  3、新城大街/太行大街河阳路城东街恒山东路/兴荣路旺泉古街

  4、新元高速正定口华安东路城东街恒山东路/兴荣路旺泉古街

  5、中华北大街翠屏路/学府路滹沱河大桥107国道镇远路中山路旺泉古街

  周边停车场:

  卫前路停车场、隆兴寺停车场

  南城门、南关古镇通行路线:

  1、子龙大桥河北大道南关西街南城门/南关古镇

  2、胜利北街滹沱河大桥河北大道南关西街南城门/南关古镇

  3、新城大街/太行大街河阳路河北大道南关西街南城门/南关古镇

  4、新元高速正定口华安东路城东街河北大道南关西街南城门/南关古镇

  5、中华北大街翠屏路/学府路滹沱河大桥河北大道南关西街南城门/南关古镇

  长乐门广场通行路线:

  1、子龙大桥河北大道长乐门广场

  2、胜利北街滹沱河大桥河北大道长乐门广场

  3、新城大街/太行大街河阳路河北大道长乐门广场

  4、新元高速正定口华安东路城东街河北大道长乐门广场

  5、中华北大街翠屏路/学府路滹沱河大桥河北大道长乐门广场

  周边停车场:

  永乐门停车场、南关村停车场(西侧)、南城门北侧停车场

  北城门通行路线:

  1、胜利北街滹沱河大桥107国道华安路北城门

  2、子龙大桥河北大道成德南街华安路北城门

  3、新城大街/太行大街河阳路河北大道成德南街华安路北城门

  4、中华北大街翠屏路/学府路滹沱河大桥107国道华安路北城门

  5、新元高速正定口华安路北城门

  东城门通行路线:

  1、胜利北街(107国道)滹沱河大桥河北大道城东街东城门

  2、体育大街河北大道城东街东城门

  3、太行大街河北大道城东街东城门

  4、新元高速正定口华安路城东街东城门

  5、中华北大街翠屏路/学府路滹沱河大桥河北大道城东街东城门

  塔元庄通行路线:

  1、胜利北街107国道正定大桥河北大道(左转)塔元庄

  2、胜利北街107国道正定大桥107国道恒山桥兴德路塔元庄

  3、新元高速正定口华安路107国道恒山桥兴德路塔元庄

  4、中华北大街河北大道幸福大街塔元庄

  园博园通行路线:

  1、胜利北街(107国道)滹沱河大桥河北大道河阳路园博园大街/新城大街园博园

  2、体育大街河北大道河阳路园博园大街/新城大街园博园

  3、太行大街河阳路园博园大街/新城大街园博园

  4、新元高速正定口华安路园博园大街/新城大街园博园

  5、中华北大街翠屏路/学府路滹沱河大桥河北大道河阳路园博园大街/新城大街园博园

  滹沱河风景区通行路线:

  1、胜利北街滹沱河大桥河北大道子龙大桥东侧辅路景观北路滹沱河风景区

  2、新城大街/太行大街河阳路河北大道子龙大桥东侧辅路景观北路滹沱河风景区

  3、新元高速正定口华安东路城东街河北大道子龙大桥东侧辅路景观北路滹沱河风景区

  4、中华北大街翠屏路/学府路滹沱河大桥河北大道子龙大桥东侧辅路景观北路滹沱河风景区

  鹿泉区

  危险隐患路段位置

  1、和平路与新泰大街交口

  2、307国道鹿泉段

  3、繁荣大街与君乐宝路交口

  4、石铜路与碧水街交口

  5、中山路与京赞线交口

  6、北斗路与向阳大街交口

  7、石闫线宜安段

  8、107国道城果小区口至107国道雨润批发市场口施工路段

  易堵路段位置

  1、石铜路永壁段

  2、白砂路口

  3、东焦高速口

  4、307国道昌盛大街

  5、107国道三环口-107国道雨润农产品采购中心路段

  6、红旗大街鹿泉段

  7、衡井线平北村龙凤大桥处

  8、碧水街奥特莱斯段、装院路奥特莱斯段

  赵县

  一、 赵州桥

  (1)青银高速赵县出入口—东环路—308国道—赵州桥

  (2)京港澳高速赵县出入口—赵元路—308国道—赵州桥

  二、柏林寺(暂时未对外开放)

  三 、东部梨区

  (1)308国道—回新线—东部梨区

  (2)京港澳高速赵县出入口—赵元路—308国道—回新线—东部梨区

  (3)青银高速赵县出入口—赵藁路—回新线—东部梨区

  假期出行要做到文明驾驶切勿抢行、切勿酒后驾驶。

  石家庄交警温馨提示

  假期出行,要严格遵守交通安全法律法规,安全文明出行。

  驾车出行时,要保持精力充沛,切勿疲劳驾驶,牢记“喝酒不开车,开车不喝酒”,驾乘汽车务必全程系好安全带,骑乘摩托车、电动自行车要戴好安全头盔。

  高速公路行车,要保持安全车距和规定车速,遇交通拥堵或检查排队,切勿随意穿插、占用应急车道。发生交通事故,牢记“车靠边、人撤离、即报警”,避免发生二次事故。

  驾车行经农村地区,遇急弯陡坡、长下坡、临水临崖等道路,要谨慎驾驶,切勿在弯坡路段超速行驶、变道超车,通过无信号控制的交叉路口,要文明礼让,“一慢二看三通行”。夏季天气多变,遇暴雨等极端恶劣天气,要减速慢行,防范雨天车辆侧滑坠车造成意外伤害。

  邢台

  邢台交巡警发布

  “两公布一提示”

  假期安全提示

  (上下滑动查看更多内容)

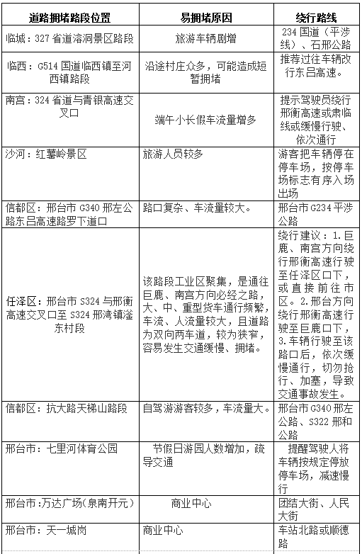
  全市高速公路出程高峰预计出现在6月2日15时至21时、3日9时至12时,返程高峰为6月5日15时至19时。届时,进出城道路、通往郊区景区的主要高速公路容易出现拥堵缓行。

  节前,市交警支队已组织各地交警会同相关部门集中排查源头隐患,重点检查山区景区危险路段的交通安全设施,周边道路交通态势进行重点评估,全面提升交通安保工作的针对性和实效性。

  假期期间,将严格把好“三关”,即重点关口、重点区域、重点违法。具体举措包括在高速公路出入口、景区出入口、山区公路要道口增设临时执勤点,重点检查“两客一危一货”及7座以上小型客车等重点车辆“三超一疲劳”等突出违法行为;对事故多发的时段路段,加强巡逻检查密度和频次;在农村、山区,发挥“两站两员”作用,增强管控力量,严把出村口、出镇口等主要关口。同时,在严查重点违法行为方面,将开展夜查酒驾、整治拼车包车超员载客违法行为、整治摩托车电动自行车3个专项行动,以有效预防和减少假期道路交通事故的发生。

  在疏堵保畅方面,市交警支队将加强科学调度,强化区域联动,针对常态化拥堵缓行的重要点段,提前落实“一堵点一方案”,利用易堵点段周边路网结构,综合采取远端提示、近端疏导、分流绕行,均衡路网流量。

  市交警支队向社会和广大交通参与者发布2022年端午假期交通安全“两公布一提示”,请合理选择出行时间、出行路线、出行方式,避开出行高峰、易堵路段,谨慎驾驶,安全出行。

  

  

  邢台交警安全提示

  1、驾驶无牌无证车辆是严重违法行为,低速货车、三轮汽车载人安全风险高、隐患大,为了您和他人的生命安全,请勿驾乘。

  2、景区道路驾车时应与路侧保持安全距离,保持安全车速,切勿强行超车、会车、占道行驶。

  3、雨天行车后车应随时注意前车动态,保持安全距离,避免因前车紧急制动或急转方向而发生事故。

  4、车辆超员后惯性加大、制动性能下降,行驶稳定性降低,在山区道路、急弯陡坡路段行驶容易失控、翻车,导致严重事故。交警提示,为了您和他人的人身安全,端午期间走亲、出游,请不要驾驶或乘坐超员车辆,发现客车超员载客,应及时制止或通过电话、短信举报。

  5、疲劳驾驶会导致判断力下降、反应迟钝,加大操作失误风险。交警提示,长途驾驶,请合理安排好行车计划和休息时间,确保睡眠充分,连续驾驶不超过4小时,停车休息不少于20分钟。

  6、交警提示,超速行驶危害多。超速行驶时,视力降低、视野变窄、判断能力变差,会直接影响驾驶人的安全驾驶,如遇紧急情况,驾驶人往往措手不及,容易造成碰撞、翻车等交通事故。为了您的安全,请不要超速行驶。

  7、疫情期间建议减少外出,选择本地游玩更安心,做好自身防疫工作。

  邯郸

  邯郸交巡警发布

  “两公布一提示”

  假期安全提示

  (上下滑动查看更多内容)

  丛台区

  一、易拥堵路段及绕行建议

  1、中华大街人民路交叉口新世纪商场

  绕行路线:光明大街或滏西大街绕行至丛台路。

  2、滏东大街人民路交叉口美乐城商场

  绕行路线:东柳大街或东环路绕行。

  3、联纺路美食林新宇超市路段

  绕行路线:往北绕行果园路,往南绕行人民路。

  4、光明大街与朝阳路交叉口

  绕行路线:往北绕行人民路。

  5、上午9:00—11:30曙光街丛台路口河北工程大学附属医院

  绕行路线:往南绕行人民路。

  6、人和街与滏东大街之间的联纺路段

  绕行路线:北仓路与丛台路;

  7、滏西大街与丛台路交叉口东行200米,

  绕行路线:人民路与联防路

  8、联纺路至丛台北路之间的东柳北大街路段,

  绕行路线:联纺路与丛台北路驶入东环路方向绕行

  9、丛台路与陵西大街交叉口

  因丛台路市第一医院路面施工

  绕行路线:往南绕行人民路、往北绕行联纺路

  10、联纺路与中华大街交叉口

  因联纺路段,中华大街至光明大街路面施工,机动车、非机动车增多

  绕行路线:往南绕行人民路、往北绕行果园路、北环路

  二、危险路段和事故多发路段

  1、中华北大街新二中门口

  2、人民路龙湖公园南门

  3、309国道--邯郸西高速出口

  4、人民路人大道口处

  5、人和街与联纺路交叉口附近的路口路段

  6、丛台路游泳馆附近的路段

  7、人民东环桥

  8、人民路人大桥头

  9、龙湖公园南门。

  10、联纺路与永安街交叉口

  11、浴新大街蔚庄市场路段

  12、陵西大街与和平路康德商场路段

  以上路段车辆流量大,车速较快,人流较多,非机动车随意横过道路,易发生交通事故。请驾驶人转弯、过路口时谨慎慢行,注意避让行人。

  预计节日期间辖区内丛台公园、龙湖公园、大剧院等地周边将持续出现人流、车流高峰。预计高峰流上午9:00-11:00,下午1:30-17:00时间段出行应尽量避开上述路段,错峰出行。

  三、断交施工路段

  1、联纺路滏东大街至滏河大街路段施工

  2、滏东大街耒荣路至联纺路路段施工

  邯山区

  一、易拥堵路段及绕行建议

  1、中华大街:渚河路至学院北路高峰时段易发生短时压车。

  绕行路线:南环路一线。

  2、滏河大街滏阳公园西门

  3、陵西大街与和平路交口路段

  绕行路线:往东绕行陵园路,往西绕行浴新街

  4、浴新大街与渚河路交叉口

  绕行路线:往南绕行邯磁路,往北绕行农林路

  5、浴新大街与邯钢路段

  6、中华大街陵园路交口附近

  7、渚河路与陵西街口

  8、浴新大街和平路交叉口路段

  9、滏东大街和雪驰路口

  绕行路线:人民路

  10、滏东大街滏漳路口

  绕行路线:和平路、南环路通行

  11、渚河路光明大街至滏西大街

  绕行路线:农林路

  二、事故多发点段及绕行建议

  1、S212省道商城至邯大线段

  绕行路线:邯临快速路,京港澳高速(G4)3、渚河路水院街口至陵西街口

  2、中华大街新一中段

  绕行路线:南堡乡刘村村内道路、幸福路

  三、断交施工路段

  1、滏西大街陵园路口至滏园街陵园路口道路施工

  绕行路线:和平路

  2、滏西大街渚河路至南环路段道路施工

  绕行路线:滏东大街或光明大街

  3、邯大路高铁桥至刘南线段道路施工

  绕行路线:成峰路或309国道

  四、易违法路段

  1、和平路:陵东街至浴新大街,由东向西为单行线。

  2、浴新大街与渚河路口由北向南晚高峰时段禁止右转、由南向北禁止左转。

  3、滏东大街雪驰路口

  4、滏东大街滏漳路口

  复兴区

  一、易拥堵路段及绕行建议

  1、前进大街与建国路交叉口

  绕行路线:可通行百家大街或者可通行建设大街绕行

  2、前进大街与先锋路交叉口

  绕行路线:可通行百家大街或者可通行建设大街绕行

  3、光华大街与八一路交叉口

  绕行路线:可通行百家大街或者可通行建设大街绕行

  4、铁西大街与复兴路交叉口

  绕行路线:由北向西:铁西大街-人民路建设大街;由北向东:铁西大街-人民路-浴新大街

  5、路段位置:铁西大家与邯钢路交叉口

  绕行路线: 由南向西:南环路-西环路-其他路段;由南向东:南环路-陵西大街-其他路段

  6、建北路(光华大街至建设大街)

  绕行路线:联纺路—建设大街—丰泽路—光华大街

  7、赵苑公园周边道路

  绕行路线:需避开赵苑公园周边道路,选择科学路线出行

  二、事故易发路段

  1、建设大街与先锋路交叉口

  2、前进大街与建国路交叉口

  3、光华大街与八一路交叉口

  4、309国道肖河服务区

  5、百家大街与箭岭路

  6、建设大街与联纺路交叉口

  三、重点危险隐患路段

  1、邯钢路和古城路交叉口

  2、复兴路和古城路交叉口

  3、邯钢路和铁西大街交叉口

  开发区

  一、易拥堵路段

  1、丛台北路与东环路

  2、邯临路尚壁购物中心门口

  3、荀子大街军师府邸小区口

  4、邯临路东大慈村口

  5、邯临路南沿村路口

  6、邯临路西王庄路口

  二、事故多发点段

  1、邯临路燕庄村口高铁桥下

  2、邯临路两高(高速、高铁)周边

  3、人民世纪路口

  4、人民秦皇大街

  5、联防路与赵王大街交叉口

  6、赵王大街北仓路口

  三、临时交通管控路段

  邯临广府旅游专线牌坊向南方向、邯临路与王吕寨口向西方向实施交通管制。

  冀南新区

  一、易拥堵路段及绕行建议

  1. 315省道

  2.成峰路与马义线袁庄连接路口

  3.邯郸绕城高速林峰收费站

  绕行路线:107国道或中华慈大街

  二、事故多发路段

  1.107国道水泵厂路口

  2.中华路与成峰路交叉路口

  3.107国道电厂路口

  漳河园区

  一、易拥堵路段及绕行建议

  1、中华慈大街路段:将出现向南行驶车辆高峰,预计中华慈大街与丛峰路北口将出现拥堵;

  2、邺城高速口:由于返乡过节游客量、车流量增多,随着车流量加大,预计会发生压车现象。

  安全提示:广大人民群众尽量选择公共交通出行,尽量避开出行高峰时段,避开日常交通堵点、施工路段、车站周边路段出行。

  二、事故多发点段及绕行建议

  1、漳河生态科技园区中华慈大街与丛峰路交叉口、邺城高速出口与丛峰路交叉口易发生交通事故,行驶该路段车辆要谨慎驾驶。

  2、中华慈大街路段车道多、路面较宽、车速较快,容易发生事故。

  永年区

  一、易堵路段

  1、洺李线与永北村(广府古城北门附近)交叉口

  此路段为旅游线路,如遇到堵车请自觉排队等候,严禁随意穿插、强超强会。

  2、永年辖区佛山、朱山石刻等旅游景点路段

  节假日旅游外出人员增多请过往车辆主动礼让行人、非机动车。

  3、城区政府街(新洺路至铁东大街)

  此路段为商业区,请过往车辆依次排队通过。

  二、事故多点段

  1、洺李线三塔至大张村段

  此路段车速行驶较快且货运车辆较多,行驶此路段时注意减速慢行,特别是遇有道口时一定要观察四周行人、车辆,在确保安全的前提下通过。

  2、洺李线(永北村)路段

  此路段为广府旅游景区路段,车流量相对较大,途径此路段请自觉排队等候,严禁随意穿插、强超强会。

  3、永峰公路(北石口村段)

  此路段途径大型货运车辆较多,且紧邻村庄,途径该路段时应控制车速,保持安全距离,切勿强超强会。

  肥乡区

  一、易拥堵路段位置

  1.309国道东漳堡至吕营转盘路段

  2. 肥乡区北环菜市场至滨园街路段

  3. 邯馆公路至曹前线路段

  二、事故易发路段

  1.309国道屯庄营路段

  2 .潘寨市场路段

  3. 309国道与定魏线交叉口至吕营高速口路段

  魏县

  一、易拥堵路段及绕行建议

  1、东壁路全段。通行环境较差,而且商店、饭店较多。

  绕行路线:绕行洹水大道。

  2、魏州路全段。该路段属于魏县中心街道,商店、超市较多容易出现堵车现象。

  绕行路线:开元路。

  3、老定魏线野胡拐路段。两边商户占道经营,人流量较大

  绕行路线:新定魏线。

  二、事故多发路段

  1、长安大道。该路段通行环境较好,车速相对较快,且通村路口较多。建议路口减速慢行。

  2、新定魏线安张庄路段。货运车辆停靠较多,影响视线。建议减速慢行。

  鸡泽县

  一、易拥堵路段

  县城会盟大街兄弟超市路段

  二、重点危险隐患路段

  1、318省道永河公路40KM陵园路口路段

  2、318省道49公里+200米处邢堤村路口路段

  3、214省道10公里+500米东北庄村路口路段

  临漳县

  一、易拥堵路段及绕行建议

  1、515国道黄开河路段、张村集乡路段

  绕行路线:绕行马义线再到边黄线

  2、350省道孙陶集路段

  绕行路线:绕行孙陶集村内道路通行

  3、县道曹前线柏鹤集乡路段

  绕行:绕行316省道选择村间道路通行

  二、事故多发点段及绕行建议

  1、515国道漳河桥段,遇有雨雪雾等恶劣天气时,路面湿滑,车辆容易发生侧滑,且桥面较窄,易发生交通事故。

  2、515国道道于园村、张村集路段易发生交通事故;

  2、临邺大道梅庄路口、316省道西羊羔村路段,易发生交通事故。

  邱县

  一、易拥堵路段及绕行建议

  1、建设街与中兴路交叉口

  有菜市场,买菜人多,易拥堵,注意减速行驶

  绕行路线:建设街到东方大道,开车大概5分钟左右

  2、新城路与建设街交叉口

  断交施工

  绕行路线:新城路——合义路——振兴路,开车大概6分钟

  二、事故多发段

  1、邱县河东观光路

  该路有十字路口,行人多

  绕行建议:走G514国道到106国道

  2、106国道与坞头村交叉口

  该路段村庄密集,行人多,过往车辆多

  绕行建议:走梁二庄镇街里道路(老106国道)

  成安县

  一、易拥堵路段及绕行建议

  1、新兴大街美食林超市路段

  由于超市门口人员集中、车辆出入较多,容易造成车辆拥堵,建议绕行邯大公路。

  2、成峰线与茶柳线交叉口(商城十字路口)

  去往临漳的车辆建议绕行邯临快速路。

  二、施工路段

  1、富康北大街半幅施工,请通过该路段车辆减速慢行或绕行迎宾大街。

  2、东城大道段施工,请通过该路段车辆选择合理路线绕行。

  3、朝阳路半幅施工,请通过该路段车辆减速慢行或选择合理路线绕行。

  三、事故多发路段、原因及绕行建议

  1、向阳街与玄武路交叉口,事故原因:车流量较大、车速过快,经过该路段的车辆请注意观察路况,减速慢行;

  2、馆峰线(北乡义村西),该路口属于村庄路口,没有交通信号灯,经过该路段的车辆请注意观察路况,减速慢行。

  武安市

  一、易拥堵路段及绕行建议

  1、武安市中兴路与中山大街交叉口(商圈)

  绕行路线:塔西路、桥西路

  2、邯沙线37公里500米裕华园区口——营井桥头

  绕行路线:磁左线、309国道

  3、邢峰公路磁山路口

  绕行路线:旅游大道

  4、神钲大道与同安街交叉口(桥南岗)

  绕行路线:东山大街、洺湖北路

  二、事故多发路段

  1、旅游大道郭家岭路口

  大型货运车辆较多,请行经此路段驾驶人一定要谨慎驾车,减速慢行。

  2、邯武快速路永峰路口

  3、邯沙线裕华丁字路口

  三、易违法路段:

  中兴路、放射路

  涉县

  一、易拥堵路段及绕行路线

  1、中原村到将军大道路段

  绕行路段:赤水湾大桥刘张公路方向绕行

  2、涉林线五中路口处

  绕行路段:清漳市场到南庄转盘处。

  3、涉林线西戌村路段(无)

  4、原曲市场路段(无)

  5、309国道涉县清漳市场路口(无)

  二、事故多发路段

  1、圣福天路

  2、309国道白玉岭至五岔路口路段

  3、平涉线偏店至沙河村路段

  4、涉左线娲皇宫路口至北原路口;

  5、平涉线固新镇石河市场路段;

  6、234国道天铁西门至更乐红街村口路段;

  磁县

  一、易拥堵路段及绕行建议

  主城区朝阳路建设大街。

  以上两条路段两侧都是商铺,其中超市、商场、医院,节假日期间人们外出购物人流、车流骤增。

  绕行路线:南北方向车辆请绕行滏阳大街或友谊大街,东西方向车辆绕行安康路或迎宾路。

  二、事故多发路段

  1、磁县大队107国道磁县刘庄路段

  请途经此路段的驾驶人请按道行驶,禁止超速,禁止压双黄实线超车注意观察,注意礼让,安全行驶。

  2、316省道磁县磁西路口

  通过路口,请低速谨慎驾驶,严禁强超抢会

  3、磁县都党乡石场村口

  该路口呈五叉路口,紧邻222省道,不同方向的车流量大,大货车居多,普遍车速较快,途经村庄较多,农村群众交通安全意识和自我保护意识相对淡薄,导致交通事故多发,给道路畅通、百姓出行安全带来重大安全隐患。安全建议:该路段为多口交叉,时有非机动车、行人横过道路,请提前减速,谨慎驾驶,切勿大意。

  广平县

  一、易拥堵路段

  1、建新街

  二、事故多发地段

  1、309国道苏庄村路口

  2、金安村路段

  3、313省道油坊村路段

  三、断交施工路段

  1、建新街与金广源路交叉口至建新街与锦泰路交叉口

  魏县

  一、易拥堵路段

  1、东壁路全段

  2、魏州路全段

  3、老定魏线野胡拐路段

  二、事故多发(危险)路段

  1、长安大道

  2、新定魏线安张庄路段

  曲周县

  一、易拥堵路段及绕行建议

  1、光明街北段

  其中大型商场、超市、医院比较集中,县医院出入车辆与前来购物人员较多,易造成交通堵塞。

  绕行路线:转入南开街、建设街、人民路。

  2、国防桥以及向北200米处路段

  国防桥西侧商品批发市场和北侧200米是水果批发市场,车流量较大,容易发生交通拥堵。

  绕行路线:转入达康街、北环路。

  3、城光明街南段万家福超市

  由于超市旁边有小区,人员比较集中、车辆出入较多,容易造成车辆拥堵。

  绕行路线:转入南开街、西环路。

  二、危险隐患路段公布

  1、定魏线前衙村南路段,两侧村庄路口较多

  安全建议:行人应注意南北快速通行的车辆,避免事故发生。

  2、县城南环路支漳河桥西弯道处与塔寺桥交叉口,该路段的路面交通状况复杂。

  安全建议:途经此处的驾驶人应注意控制车速,防止在交叉行进间发生车辆碰撞等交通事故。

  三、断交施工路段

  1、凤城路东段(宁魏路至达康街)

  2、振兴路全段。

  馆陶县

  一、易拥堵路段、原因及绕行路线

  1、金凤大道新天地购物广场

  该路段为商超及娱乐聚集地,前来逛街、购物人员较多,易造成交通堵塞

  建议绕行路线:金凤大道西行转入英才路绕行。

  2、金凤大道公主湖路段

  节假日期间公主湖游客量增加,公园周边摊位以及游客车辆较多;易造成拥堵

  建议绕行路线:由公主湖东侧英才路行至政府街绕行。

  二、事故多发路段、原因及绕行建议

  1、新华路与金凤街路口

  事故原因:该路段车流量大,途经该路段的驾驶人应注意减速慢行注意避让行人

  推荐绕行路线: 新华路驶入政府街绕行。

  2、106国道与金凤街转盘处

  事故原因:该路段货车流量大,途经该路段的驾驶人应注意避让货车,避免事故发生

  推荐绕行路线: 106国道驶入陶山街绕行。

  2、南环与东环路口(七一大桥口)

  事故原因:七一大桥口作为馆陶县和山东冠县的交汇口,该路段车流量大,途经该路口的驾驶人应注意减速慢行

  推荐绕行路线: 东环路口(七一大桥口)驶入荣兰线再转入政府街。

  大名县

  一、易拥堵路段及绕行建议

  1、城区大名府路全段

  2、城区广晋路

  3、城区京府大街

  绕行路线:绕行至天雄路行驶避免拥堵

  4、313省道龙王庙北十字路口

  二、事故多发路段

  1、313省道漳河大堤

  能见度低车速过快易发生事故

  2、从峰线从善楼路段

  此路段公路狭窄易发生事故

  1、南二环旧治乡路口段

  此路段车速较快、路口能见度较低。

  2、邯大线大名城标西至卫河大堤路段

  由于该路段涉及村庄路口、行人较多,车辆车速较快,极易发生交通事故。

  请行经以上路段的车辆及行人请注意小心观察,减速慢行。

  三、单向通行的路段

  1、京府大街(天雄路至大名府路段)

  2、府西大街(天雄路至大名府路段)

  3、广晋路(府西街至京府大街路段)

  单向通行时间段京府大街、府西大街、广晋路限行时间为:全年07:30-19:00

  通行路线

  京府大街:设置为由北向南,禁止由南向北车辆通行;

  府西大街:设置为由南向北,禁止由北向南车辆通行;

  广晋路:设置为由东向西,禁止由西向东车辆通行;

  出行安全提示

  一、提前掌握出行信息。

  出行时请提前关注并了解目的地路况信息,提前规划行车路线,避开拥堵、危险路段,选择最佳出行路线。

  保持良好车辆状况。出车前请仔细检查车辆转向、制动、灯光、喇叭、雨刮器、轮胎气压等关键部位的功能完好,配好故障警示三角牌和工具箱等设备,及时消除车辆安全隐患,确保车辆状况几件安全。

  二、安全出行,遵法守规。

  夏季炎热多雨,天气变幻莫测,请大家注意观察道路提示牌,根据提示正确操作驾驶,遇急弯、下坡、隧道等路段时,适当减慢车速。

  行车至各检查点、疫情防控点遇排队检查时,请服从现场指挥,按顺序接受检查,不要强超抢会,避免发生刮擦等事故。

  农村地区公路等级较低,安全防护设施不完备。交警提示,出行要注意安全,车辆驶近急弯、坡道等不安全路段时,应当减速慢行,并鸣喇叭示意,下坡时不要空挡滑行,上坡时注意控制车速,避免急踩油门、高速冲坡。农村公路隔离设施和人行道较少,时常有行人横穿公路。

  邯郸市疾控中心发布

  “端午节”健康提示

  近期,由于我省疫情出现局部反弹,端午节假期临近,人员出行、旅游和聚集性活动频繁,疾病传播风险随之加大,为共同做好疫情防控工作,邯郸市疾控中心提醒广大市民:端午假期也要注意安全、健康。

  一、关注自身健康,做好个人防护

  建议您及时关注疫情动态,做好个人防护。出行乘坐公共交通工具、前往人群密集场所时,注意保持安全社交距离、科学佩戴口罩。

  正确掌握七步洗手法对于做好手卫生至关重要。

  每天开窗通风至少三次,每次半小时以上。

  均衡营养,多吃蔬菜水果更健康。

  节日期间,如出现发热、干咳、乏力、腹泻等症状,建议您及时就医,并主动告知接诊医生个人旅居史。就医途中,应避免搭乘公共交通工具,并全程佩戴口罩。

  二、遵守防控规定

  节日期间,建议您非必要不出境、不出省、不前往中高风险地区及所在市,减少人员流动、减少人员聚集、减少路途风险。如需外出,提前了解目的地新冠肺炎疫情防控相关规定,合理安排行程,尽量错峰出行,抵达目的地后,配合当地做好体温检测、健康码查验等疫情防控工作。

  扫码验核酸

  目前,我市各类公共场所均设置张贴了“场所码”,实行扫码验码通行措施。请广大市民进入商场超市、批发市场、餐饮机构等公共场所时,自觉扫“场所码”“健康码”、亮“行程卡”,主动接受配合工作人员查验。

  严格控制规模聚集活动

  提倡“白事简办、宴会不办”,少聚餐、少聚会、少聚集。按照“非必要不举办”的原则,严格控制各类线下会议、培训、会展、演出、赛事、庙会、宴会等活动,严格履行报备审批程序,落实疫情防控各项措施。

  每个人都是自己健康的第一责任人,祝您身体健康,假期愉快!

  邯郸市疾病预防控制中心

  2022年6月2日

  衡水

  衡水市公安局交警部门

  发布道路交通安全预警提示

  假期安全提示

  (上下滑动查看更多内容)

  2022年端午节假期为6月3日至6月5日,期间高速公路不免费通行。预计今年端午节假期期间,市民外出游玩、探亲、访友等短途自驾出行需求骤增,预计市区周边、景点园区及商圈周边交通流量将会大幅攀升,请广大市民理性规划行程,尽量避开高峰时段和易堵线路,安全文明出行。

  根据往年数据显示,交警部门预测,节日期间,市民多选择城区周边游,以短途客流为主,各大景区、商超及出入城区周边道路车流量将增大,交通压力呈上升趋势。其中,端午假期前一天(6月2日)下午起,全市车流会有明显增长,至端午当日10时许全市车流量达到峰值,城市道路拥堵主要集中在进出城道路。6月5日为返程拥堵高峰,15时至18时拥堵程度较高。请市民合理安排出行时间,注意错峰出行。

  假期易堵路段

  主城区易拥堵路段包括:榕花大街和平路至北外环路段、东湖大道北堤连接线至学岗路路段、永兴路中心街至永兴路京衡大街段、040省道桃城高速口段、106国道衡水东高速口段、榕花街衡水北高速口段、京衡大街英才路至大庆路路段、榕花大街大庆路东段、红旗南大街滏阳一路至科技工程学校东门路段、滏阳一路至中湖大道之间的乡间道路、滏阳一路至谈家庄村段沿线、谈家庄村至中湖大道段沿线、滏阳路(南外环)顺平街至前进大街路段。

  冀州区易拥堵路段:吉美商场、天泰商场、信誉楼商场周边及东湖大道与德政路段。

  武邑县易拥堵路段:建设路与新华街交叉口附近、106国道与宁武路交叉口附近。

  枣强县易拥堵路段:含胜利北路与中华东街交叉口附近、平原街建设路至胜利路路段、新华街建设路至胜利路路段、肃临路衡水南高速至肖马路口段。

  深州市易拥堵路段:西外环路段、307国道与保衡线交叉口附近路段、深州市泰山路与顺兴大街交叉口附近路段。

  阜城县易拥堵路段:富强路与阜兴大街路口段、富强路与汇源大街交叉口附近、人民路与古城北街交叉口附近。

  故城县易拥堵路段:广交路的二道街至京杭大街路段、中华街的康宁路至工业路路段、幸福路信誉楼前路段。

  安平县易拥堵路段:丝网街与汉王路交叉口附近、为民街与汉王路交叉口附近、为民街与育才路交叉口附近。

  饶阳县易拥堵路段:健康东路振兴街路口以东县医院附近、平安西路信誉商厦附近、302省道与大广高速口。

  景县易拥堵路段:盐百超市、吉美超市、正信楼周边,以及景新大街高适路至任重路路段。

  武强县易拥堵路段:新开街实验一小路口附近、体育街全段。

  假期首日交通事故最多

  据公安部交通管理局分析,从近三年端午假期道路交通事故情况看,主要有以下特点:

  01城市道路酒驾醉驾事故突出。

  城市道路交通事故中,酒驾醉驾肇事占7.1%,其中假期首日最多,肇事死亡占假期总数的38%。

  02高速公路追尾事故突出

  高速公路交通事故中,追尾事故导致的死亡占54.2%。未保持安全车距、疲劳驾驶肇事多发,导致的死亡分别占12.7%、9.3%。

  03普通国省道迎面相撞事故突出

  国省道交通事故中,车辆迎面相撞事故占28.3%,且多发于弯坡和无中央隔离设施路段。超速行驶、逆行、无证驾驶肇事较多,事故死亡分别占8.6%、8.4%、8.2%。

  04农村道路翻坠事故突出

  农村道路交通事故中,车辆单方事故导致的死亡占24%,其中超过一半为车辆翻坠事故,多发于无路侧防护设施路段。

  05私家车和摩托车肇事突出

  私家车、摩托车肇事死亡占比分别为39.3%、18.5%。从事故调查情况看,驾乘汽车发生事故的死亡人员中41.6%未使用安全带,骑乘摩托车和电动自行车发生事故的死亡人员中72.8%未佩戴安全头盔。

  出行安全提示

  假期出行,要严格遵守交通安全法律法规,安全文明出行。出行要做好个人防护,尽量减少安排外出行程,尽可能错峰出行,随时关注最新公布的全国疫情中、高风险地区名单,如非必要尽量避免前往,主动配合防疫检查。

  驾车出行时,要保持精力充沛,切勿疲劳驾驶,牢记“喝酒不开车,开车不喝酒”,驾乘汽车务必全程系好安全带,骑乘摩托车、电动自行车要戴好安全头盔。

  高速公路行车,要保持安全车距和规定车速,遇交通拥堵或检查排队,切勿随意穿插、占用应急车道。发生交通事故,牢记“车靠边、人撤离、即报警”,避免发生二次事故。

  驾车行经农村地区,遇急弯陡坡、长下坡、临水临崖等道路,要谨慎驾驶,切勿在弯坡路段超速行驶、变道超车,通过无信号控制的交叉路口,要文明礼让,“一慢二看三通行”。夏季天气多变,遇暴雨等极端恶劣天气,要减速慢行,防范雨天车辆侧滑坠车造成意外伤害。

  承德

  关于做好端午节假期期间疫情防控的通告

  端午节假期即将到来,全国“外防输入、内防反弹”的压力持续存在,我市周边省市仍有病例报告,疫情防控形势严峻复杂。为严防疫情输入我市,巩固来之不易的疫情防控成果。现就做好端午节假期期间疫情防控事项通告如下:

  一、请关注疫情动态和中高风险地区变化情况,非必要不离开本市,不前往有疫情发生的省市。

  二、外地来我市游客,请提前了解目的地涉疫风险人员管控措施,凭健康码绿码和48小时核酸检测阴性证明到承,按要求完成落地核酸和到承后核酸检测。请中高风险地区所在地市和阳性病例所在地市人员暂缓来我市旅游、探亲、访友。

  三、有旅游意向人员要通过正规渠道查询景区开放、限流措施,尤其要了解门票预约、分时段游览等要求,合理规划出行线路和时间。密切关注目的地及沿途天气状况,根据天气预警及时调整行程。

  四、河北“健康码”已经对每周没有进行核酸检测的人员开启“弹窗”提示功能,7天内没有进行核酸检测的,健康码弹窗会出现“疫情防控,人人有责。按照河北省疫情防控要求,全省城乡居民需要每周进行1次核酸检测。河北健康码未查询到您7天内核酸检测阴性记录,现对您进行弹窗提示,弹窗期间不能进入公共场所,不能乘坐公共交通工具。请您尽快就近采样检测,河北健康码查询到您核酸检测阴性记录后,自动解除弹窗提示。如有疑问,请随时致电本地12345政务服务热线”提示。请您按提示要求就近采样检测。

  五、凡是进入我市商场超市、医疗机构、宾馆饭店、商务楼宇、景区景点、农贸市场、公园游园、图书馆、博物馆、美术馆、展览馆、电影院、棋牌室、网吧、歌厅、舞厅、酒吧、茶座、体育场、游泳馆、公共浴室、理发店、美容店等人群经常聚集、供公众使用或提供服务的所有公共场所和乘坐公共交通工具,均查验7日内核酸检测阴性证明或“核酸已采凭证”。不能提供7日内核酸检测阴性证明或“核酸已采凭证”的,不得进入上述场所和乘坐公共交通工具。

  六、请自觉遵守疫情防控规定,戴口罩、勤洗手,少聚集、勤通风,养成“两米线”好习惯,避免扎堆。咳嗽、打喷嚏时,注意用肘部或纸巾遮掩,不随地吐痰。出现感冒、发热等症状时,应停止游览并及时到就近发热门诊就医。

  七、在山区、河谷等区域要防范山体滑坡、落石、泥石流、山洪暴发等安全风险。避免前往不具备开放接待旅游者条件的区域,不在没有安全保障的水域游泳。根据个人年龄、健康、心理等状况,量力而行、谨慎选择划船、漂流、浮潜、深潜等涉水活动,并在专业人士指导下进行。

  八、树立文明出行意识,遵守文明行为规范,关爱自然生态,爱惜公共设施,遵守公共秩序。不污染水源,不随意丢弃饮料瓶、包装袋、湿巾等废弃物,弘扬文明新风尚。

  承德市新冠肺炎疫情防控工作

  领导小组(指挥部)办公室

  2022年5月31日

  定州

  定州市端午节假期疫情防控倡议书

  全市广大居民朋友:

  端午节假期将至,国内疫情仍未平息,不容乐观。为降低疫情传播风险,保障广大居民朋友的健康安全,巩固我市来之不易的疫情防控成果。现提出如下倡议:

  一、非必要不离定。端午节期间,人员大量流动会增加疫情传播风险,建议您非必要不离开定州。确需出行的,要随时关注疫情动态和中高风险地区变化情况,不要前往有疫情发生的地区,全程做好个人防护和健康监测。

  二、非必要不返定。倡导定州在外人员端午节期间非必要不返回定州。确需返回的,要提前48小时报备,疫情中高风险地区、14天内出现过阳性感染者的县市区等重点地区来(返)定人员,需落实7天集中隔离+7天居家隔离。

  三、积极参加检测。按照属地社区(村)要求,按时到指定地点参与常态化全员核酸检测。河北“健康码”显示界面已增加“距下次检测还剩*天”模块提醒,7天内没有进行核酸检测的,会出现弹窗提示,请尽快就近完成检测。

  四、主动配合查验。进入我市机关企事业单位、商场超市、医疗机构、景区景点、文化娱乐场所等公共场所和乘坐公共交通,请主动配合测温、扫码、登记和查验7日内核酸检测证明。无7日内核酸检测证明的,不得进入上述场所和乘坐公共交通。

  五、增强防护意识。坚持戴口罩、勤洗手、常通风、不聚餐、不聚会、不聚集的良好生活习惯。关注个人和家人的身体健康状况,一旦出现发热、干咳、乏力等新冠肺炎疑似症状,要立即向所属乡镇(街道)报备,就近至发热门诊就诊,途中做好个人防护,不得乘坐公共交通工具。

  六、及时接种疫苗。接种疫苗是预防新冠肺炎最经济、最有效的措施,请符合免疫接种条件的居民朋友,尽快全程接种新冠疫苗及加强针,保护自己、关爱亲人,筑牢免疫屏障。

  广大居民朋友们,疫情尚未结束,战“疫”仍在继续。让我们保持文明健康的生活方式,度过一个平安、健康、充实、愉快的端午节假期!

  定州市新冠肺炎疫情防控工作领导小组专家组

  2022年6月1日

  来源:邯郸新闻网 定州发布 河北新闻网

  编辑:杨晨曦

  主编:张晓明

  监制:朱湘鹤 刘文玲