为什么中医没有得到外界认可?
突然在想为什么中医获益的人有很多,我也是其中一个为何一直没得到外界一些权威认可像西医一样收大众理解,后来我在想
是不是因为中医不像西医有系统相关部门或人去研究每样药材之间的联系成分并把它规范化吗?所以导致后来继承中医学问的这些人大部分无法搞懂中医里的逻辑关系,和本身意思,因为只知道皮毛?也无法把药材靠规范的知识转化延伸到病人身上,所以导致大部分人好像觉得中医有用,却也说不出为啥?又或者遇到太多只是懂皮毛的中医,直接就否定了这东西的真实性
本人才疏学浅,语言组织能力用词不是很规范,但意思大概表达就是这些,有知道为什么的嘛

德国思想家批判中国的中医缺乏哲学层面上的批判,或者说为了要和现代科学融合,先要搞清楚什么是中医。 中医的标准到底是什么,这 是 黑或粉的基础,没标准就没是非。
中医是否是科学?应该如何看待中医?好比面对一个陌生人,怎么可能一下就认可或者不认可呢?
从认识到认可也是有个过程的, 分四步:
第一步:从认识到了解,
第二步:从了解到理解,
第三步:从理解到体验,
第四步:从体验到不认可或者认可 , 不信任或者信任
现代社会大多数人,时间有限,注意力停留在一个事情的时间也很短,他们从一些所谓的名医、新闻、广告上听到中医这个词,就有了第一印象,也就仅仅停留在认识阶段,他并没有意愿去了解。好事不出门,坏事传千里。 如果正好这个人接触到第一个信息来自庸医,可能就一直有这么一个坏印象了。
而医古文又增加了从认识到认可的难度。
1 为什么中医认可程度不如西医?
2 为什么人们不愿意了解中医?
3 怎样能让普通人真正理解中医,进一步学习中医,体验中医的价值?
4 中医粉内心总有一种没被认可的感觉,这是为什么?
看到一个知友个人经历,对中医黑理解中医支持者会有帮助。
以身试药,如何自学中医治疗手淫后遗症的没有文化基础,法律法规落后,缺乏商业伦理。
日本汉方的市场份额是中国的几十倍,韩国《东医宝鉴》申遗,美国纽崔莱在全球,中国有植物药基地。世界上3只最畅销植物药产品即人参、大蒜油和银杏叶提取物其源头均出自中草药,而据我了解到的,在大蒜、银杏研究方面,日本、美国都比中国强,市场也大。
澳大利亚针灸用于动物,给牛针灸是有考执照的,现在不是中国个老外发奖,而是法国给中国这方面研究人员发奖。
公共教育的盲点,科学的标签被滥用,科学知识等同于科学,而在实践上缺乏实事求是、质疑求证的科学精神。大量的键盘侠只质疑不求证,打着科学的名义而违背真正的科学精神。这种教育过分强调所谓的吸收其精华,抛除其糟粕,助长了民族虚无主义以及批判传统的现代优越感;过分强调非黑即白的二元对立的哲学观,导致很多人无法理解同时肯定、同时否定的思维模式。中国公共教育打造新文盲,医古文没人愿意了解。中医几百年前所生存的肥沃土壤,成了盐碱地、荒漠。
“中西医并重”仅仅是行政规定。
中医救人命,但是取消中医,"强奸"中医的人,庸医大有人在。如果杀人判刑是合理的,阻碍救人的也应判刑。有很多人在疫情期间拒绝中医治疗,就是受这些人洗脑的结果,误己也误人。相关的法律研究非常匮乏,比较有关的是,过度医疗和刑法的讨论、医疗事故和刑法的讨论,以及不当言论导致社会影响的刑法讨论,但是专门针对阻碍中医救人应该负什么法律后果缺乏严谨的讨论。
中医保护了中国人上千年,但是中医缺乏法律法规保护。
阻碍西医,现在可没人敢。 例子:
我有个朋友的家人生大病,他在传统医学和现代医学上的选择上,根本不敢用中医方法, 他自己说, 怕被别人说成舍不得给家人花钱。 来自社会舆论压力、专家的压力太大, 即使作为医生的他明知道化疗不会有什么结果,也不敢做其他选择。
还有来自“专家”中医的压力, 有次我咳嗽,去看了一个硕士导师名中医, 他开了几十种药,依我常识就觉得不妥,伤寒论整个才40来种药,但是专家嘴厉害,绑架我父母,这压力太大,我就吃吧,反正没吃好,估计这么吃至少死不了那种。后来换了一个从社区普通中医的药,他也说专家开药不妥,这个人实在,他说,如果他在那个位置也要开那么多药,要生存。
再有和一个药店中医交流, 他三部九候不知道,还居然嘲笑,好吧,和另一个药店老板交流,他说他们村有个中医每次就开个10几、几十元钱的药,穷得要死。
前者不学无术嘲笑经典, 后者笑贫不笑娼。
这就是现实。
先看看几个成功的例子,
1 一杯牛奶强壮一个民族
2 今年送礼不收礼,收礼就收脑白金
尽管缺乏 双盲实验、科学根据,但是从这两个例子来看,不得不承认西方广告学大行其道确实不是盖的。
中医为了迎合外界、政治的、时尚的、大众的眼光,曲解中医,然后把曲解的中医拿出去做宣传,这种习惯导致宣传从根本上就败了。
和中医落后的宣传方式相比,黑化中医的宣传有意无意之间表现得非常有策略有组织。
比较有影响力的一个是教科书上鲁迅的批评,还有方舟子在电视上的影响。
因为父亲的病,鲁迅对中医的态度,难免掺杂有个人的感情,尤其是"知道了日本的维新是大半发端于西方医学的事实。"在当时,中国积贫积弱,已经到了必须动大手术的时候了,而中医还在讲沿袭了几千年的阴阳转化五行生克理论,就显得尤其不合时宜。西方的文化一切皆好,中国的文化一切皆坏,这是当时新文化运动的共识。中医作为陈腐落后文化的代表,自然是首当其冲,受到抨击。许多名人宁被西医误诊误治,也不肯和中医沾上边,唯恐会与他们倡导的西方科学理念背道而驰。"我是至死不肯请教中医的,因为我觉得若不如此,便对不住我所受的教育"——傅斯年语。鲁迅一句顶我等一万句,大家怎么洗白也没他老人家厉害。
鲁迅不愧是白话文运动的悍将之一,而白话文的历史作用是一边倒的赞颂,反面的影响没人讨论。 如果说鲁迅批评中医还是感情用事主导的,那么方舟子则煞有其事的引用了波普尔证伪原则。
其实波普尔在西方哲学的领域最多算是三流哲学家,第一流的柏拉图、亚里士多德、莱布尼茨、笛卡尔、康德、维特根斯坦的书可以精读,但是读得懂的人不多, 而三流哲学家的书文字比较流畅,略读了解下就可以了,但或者是其思想深度恰恰和方舟子还算有点接近,容易共振。 波普尔作为一家之言也就算了,引为圭臬就过了。
方舟子背后的力量。
2007年 方舟子的“名著”《批评中医》中国协和医科大学出版社 出版, 中医黑化达到了一个新高度。 而协和医院又有什么背景?
美国人汉斯·鲁斯克撰写《洛克菲勒药品帝国的真相》(The Truth about the Rockefeller Drug Empire:The Drug Story)将洛克菲勒对中医的一种阴谋策划和盘托出。洛克菲勒集团策划了一个类似送煤油灯的策略,于1915年在中国成立了协和医学院,把西医打进来,并以学术基金会的名义免费培训中国人学习西医。这个基金会可以给中国教授西医的学校赞助,但是有一个条件,就是必须给这些学生并通过这些学生给中国人灌输这样的思想:即放弃自古以来流传下来的“安全有效廉价的中医”,而相信昂贵的西药。但中医是安全有效且廉价的,它的竞争力是非常强的,可是怎么绕开这点呢?通过“科学”!于是洛克菲勒财团就打着“科学”的旗号说:中医不科学。自白话文运动以来只要被不科学和不民主的标签贴上, 就会被一直受制,无法翻身,好比孙悟空被唐僧套上了紧箍咒。其实中医是不是科学 真是问题关键吗? 前文已经分析过这个问题。别人一说中医不科学,我们内心就不平。外界怎么看待中医,和中医自己怎么看待中医相比,我觉得后者更重要。
也有学者提中医中的针灸经络学是 中国第一大发明 , 这个提法可能很颠覆,比如祝总骧的专著,而上过公共教育学的都知道,四大发明是什么。我赞成祝总骧的提法,比起火药、印刷、指南针、造纸, 针灸经络学是个奇迹。如果教育界能认识到这一点,应给针灸经络这一发明合理的地位,也许这样能扭转自民国以来中医一直被污名化的历史。
上海教科书能让刘翔替代岳飞成为民族英雄, 广东为什么不能让非典时期的中医邓铁涛成为民族英雄。 教育输出什么样的人才,是人才观决定的,而人才观的基础是价值观。
1929年,国民党曾有一批人提议要取消中医,虽然后来中医继续存在,但是这个影响十分深刻。 建国以后这个局面在知识界也没改变。而马列主义者的唯物主义观念,又比较重视“唯物”和科学, 西医的眼见为比较容易被这种意识形态者接受。 传统文化很容易被看成是封建迷信,在很左的背景下, 没人愿意沾边。 中医作为传统文化的一部分,也受影响。
建国初期,中央卫生部副部长提出,中医是封建医,应随封建社会的消灭而消灭。
尽管1954年,毛主席严厉批评当时卫生部的主要领导歧视和排斥,中医的错误态度,指出要
“重视中医,学习中医,对中医加以研究整理,并发扬光大,这将是我们祖国对人类贡献的伟大事业之一”。这个局面依然没有改变。虽然毛泽东思想可以成为中医为自己争取生存空间的一个重要根据,但是意识形态上的问题,这一点还是远远不够的。

▲在毛泽东眼疾病期间,保健医生唐由之向他介绍中医针拨白内障手术的细节。波克特:最大的问题是——中国人自己把自己的宝贝,当作垃圾忽视,甚至丢掉了。这是令人十分痛心的。中医药在中国受到国家有关部门的重视,但是对中医学的科学原理认识不够。就像刚才讲的:居然也有许多中国的中医们对中医的科学性表示怀疑,这是问题的实质。中国至今没有为确定其科学传统地位而进行认识论的研究和合理的科学探讨,没有从全人类福祉出发给予人道主义的关注。近一百年来,许多人固执地相信用西医的方法可认发掘和提高中医,这样做的结果,使中医受到的是教条式的轻视和文化摧残。中国的有关主管部门和许多医生,表现出不可理喻的民族虚无主义,不承认自己民族医学的科学性,不认真评价并确定中医的价值,一味追求时髦,用西医的标准和术语改造中医,扼杀中医。可悲的是,当前这种状况还在继续恶性循环:在中国,虽然有“中西医并重”的行政规定,但在医疗的事实上,中医不能和西医享有同等的学术地位。专门研究中医的机构少,经费少,更危险的是研究方法的偏谬。研究人员没能对中医基本的方法论和认识论进行深入的研究,不能用深刻而又令人信服的论据去证实中医药的科学特点。在中国,对中医的歧视处处可见。中国的西医师有157万人,中医师只有27万。在综合医院中,中西医的比例约为1:9甚至5:95。更奇怪的是,在中医研究机构和中医学院也存在这个问题,中医院中,病历90%是用西医诊断学和病理学的术语写的,能用传统的中医学理论和方法来诊病和开方的,一种说法是不到一万人,而且这些人年事已高。果真这样,那就悲惨了!我不赞同一定要说中医是一门科学,因为关于科学的标准不一,前面另附的一文已经说过理由,但是我非常赞同 波特尔 认为 中医基本的方法论和认识论需进行深入的研究。
我也赞同他的判断,
种种迹象表明,中医正在不断走下坡路,走向衰落。这种倾向如不迅速而有力地加以扭转,这个曾在理论上、实践上达到最成熟、最有效的水平的医学,将成为过时的东西。与其说是我看重黑或者粉,反对我的观点或者支持我的观点,不如说我更看重有没有严谨、求证的态度。
人家用“不可理喻”评价,不知道还能不能唤醒一些关心中医的主管部门 。
中信出版社《纽崔莱传奇》 中美文化交流的产物,一个美国人对本草纲目、有机种植的创新
我用敏锐的眼睛和一颗学习的心,像海绵一样吸收着所能学到的一切知识。除了沿途的见闻,最让我感兴趣的,是每个城市都有的中药店。我流连于各个中药店,仔细的观察医生是如何看病的。这些中国人独特的行医方式是我在美国从来没见过的。除了诊脉,中医里的一切都让我着迷,医生可以通过看舌苔、面色来诊断病情,还有各种的中药材,更是让我叹为观止。中国人一直认为食疗永远比药疗好,真是太聪明了,我一定要学会这种用食物达到身体平衡的方法。我对“平衡饮食”着了魔。我的直觉告诉我,食物中一定有某种营养在发挥着某种至关重要的作用。尤其是谷物和蔬菜,因为西方人很少像 东方本地人一样大量吃蔬菜和谷物。 我决定用自己的方法找出原因,我开始为家人和周围的朋友准备各种自制的营养餐。草本养生:世界刮起“草本风”,谁来捍卫道地性?






韩医针灸被世卫定为国际标准
参考
http://www.finance-people.com.cn/news/1483493671


百度的: 日本汉方医学已经获得超210个汉方医学专利。日韩在生产和销售汉方药的同时,还注册了大量关于汉方药的国际专利,日韩的中药专利占有70%以上,而中国的中药海外专利只有0.3%。基本上从“汉方药”这个名字也可以看出来,他们的处方大多都来自于中国古代的医药典籍。他们成为药品的制造方,而中变成了药材的提供方。
http://www.soopat.com/
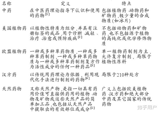
摘 要 目的 :明确我国中药占国际市场的实际份额。方法 :通过查阅大量国内、外文献 ,对中药、植物药、汉方药和天然药物等概念进行界定 ;探究历来引用的我国中药占国际市场份额 3 %的来历 ,并就与中药出口相关的各种数据指标及概念进行辨析 ,对实际份额进行测算。结果与结论 :我国中药出口额占全球天然药物贸易额的 7 % ,占全球天然药物销售额的 3. 2 % ,而我国中药贸易额占全球天然药物贸易额的9. 4 %。中药、植物药、汉方药及一些传统药物均属天然药物范畴 ,统计国际市场份额应以天然药物为准。关键词 中药 ;植物药 ;汉方药 ;天然药物 ;国际市场 ;份额
“目前,我国的中药贸易仅占国际市场3%至5%的份额,而且65%以上为原料药和保健品,其余97%的份额被日本、韩国、泰国、印度等国家占据”[11];“
数据来源:

以下定义 算是科普吧


当然也有人发文 “中国中药出口额仅占全球5%是伪命题”,认为统计口径有问题。我倾向于说口径虽然难精确,但是统计还是说明了问题。

波克特博士不但是中医学的传播者,他更是中医的最大受益者。1989年,他患上了膝关节炎,西医医生先让他服用可的松,没有效果,后来建议动手术,换金属关节,作为医生的他,知道手术的风险,拒绝了医生的建议。后来经过中医师的推拿、针灸和服用中药,不到6个月,他的膝关节炎彻底好了。几年前,他的眼睛视力模糊,西医诊断说是中心性渗出性视网膜炎,治疗不好可能会失明。他通过服用中药和针灸治疗,几个月就康复了,视力达到1.5。众所周知德国是一个比较自信和处处都讲科学的民族,德国人做任何事情都非常严谨。目前在德国运用中医手段进行治疗的医生以及接受中医治疗的病人数目都在迅速增长。据有关统计,有20%的德国人一直坚持西医治疗,有60%以上的德国人愿意接受中医治疗,接受过中医治疗的人中有90%以上的德国人会再次接受中医治疗。中医进入德国虽然只有50多年的时间,但它已经成为德国人最熟悉的治疗方法。近10年来,中草药、气功以及推拿等中医疗法也逐渐被德国的广大病人所接受。他们接受中医治疗的主要原因是西医治疗不好的疾病,通过中医治疗康复了。其次是中医疗法和西医疗法相比,中医疗法几乎没有任何副作用。中医在德国已经走入千家万户。德国现有4万名中医师,其中针灸医师2万多名,德国医生针灸协会至少有近9000名具备处方权的西医医生在德国使用针灸疗法。德国有三分之一的西药房销售天然植物药品。将中医作为不可分割一部分的德国主流医院已有近30家 
如果从这个数据看,德国人口虽然仅仅8000万,而所拥有的中医师比例已经高于中国。
德国针灸协会网址:
https://www.daegfa.de/




和德国比,法国有资质中医少,但是对民间无执照中医的针灸比较宽容。
法国针灸协会网址
https://acupuncture-medic.fr/faformec/les-associations/
中医还能救么,怎么救,是什么驱使着如此多的名人打击中医,甚至到了不死不休,中医世家冯世良欲催母校。?可以参考一个知乎的文章,我看他搜集罗列挺详细,可以参考。
唯物主义和信中医冲突吗?https://www.douban.com/group/topic/122541762/ 有超过4000万搜索返回, 针灸+治愈 healed 有3000万以上的搜索返回。 针灸+获益 第一个页面都是正面居多。如果只看知乎,你会感觉中医是暗无天日。 国际网上的搜索一定程度上表明了中医在国外的认可程度。
一则旧闻看诺贝尔奖官方对中医的态度
最新更新请参考
Acupuncturists Career: Everything You Need To Know In One Min美国针灸师为例

传记故事会:为什么中医在非洲国家大受好评?
我身边有中医朋友去非洲做过义工,中医在当地很受欢迎,也可以从侧面佐证。
International Classification of Diseases
世界卫生组织新发布的《国际疾病分类》第11版草案首次将传统医学纳入分类系统。

《国际疾病分类》是确定全球卫生趋势和统计数据的基础,其中含有约5.5万个与损伤、疾病以及死因有关的独特代码,使卫生从业人员能够通过一种通用语言来交换世界各地的卫生信息。新版本将交给2019年5月举行的世界卫生大会批准,计划于2022年1月1日生效
有哪些中医论文是得到了学术认可的?
在某些领域已经超过国内学术界。
让所有人认可是不大可能的, 让 所有人都不认可也不大可能。
看了补充资料后,可以有个大概的印象, 外界对中医未必是那么不认可。
====补充 海外中医的进一步阅读====
日本
針灸 - 百度学术
韩国
?? - 百度学术
德国
Akupunktur - 百度学术
法国
Acupuncteur - 百度学术
英语国家
acupuncture - 百度学术
wood:世界各国卫生部网址
质疑数据来源,可以去各国卫生部查证最新数据。
特写:科研合作助力中医“西行”-新华网
传记故事会:为什么中医在非洲国家大受好评?
有哪些中医论文是得到了学术认可的?太长。缩减版